Suppr超能文献

松属素和tectochrysin通过抑制P-糖蛋白ATP酶攻克多药耐药癌细胞。

Pinostrobin and Tectochrysin Conquer Multidrug-Resistant Cancer Cells via Inhibiting P-Glycoprotein ATPase.

作者信息

Wu I-Ting, Kuo Chan-Yen, Su Ching-Hui, Lan Yu-Hsuan, Hung Chin-Chuan

机构信息

Department of Pharmacy, China Medical University, No. 100, Sec. 1, Jingmao Rd., Beitun District, Taichung 406040, Taiwan.

Department of Research, Taipei Tzu Chi Hospital, Buddhist Tzu Chi Medical Foundation, New Taipei City 231405, Taiwan.

出版信息

Pharmaceuticals (Basel). 2023 Jan 29;16(2):205. doi: 10.3390/ph16020205.

Abstract

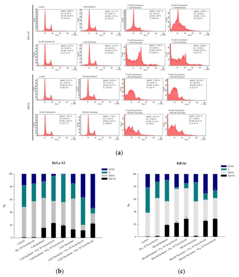
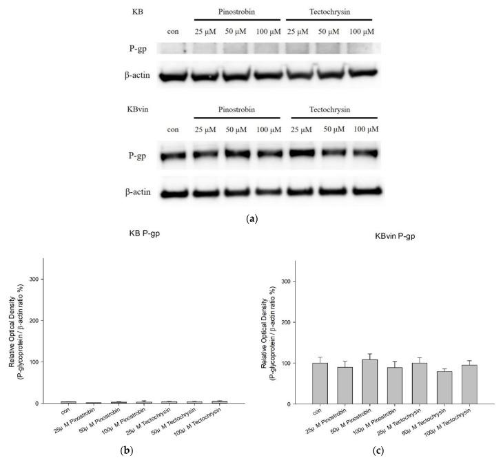
Enhanced drug efflux through ATP-binding cassette transporters, particularly P-glycoprotein (P-gp), is a key mechanism underlying multidrug resistance (MDR). In the present study, we investigated the inhibitory effects of pinostrobin and tectochrysin on P-gp in MDR cancer cells and the underlying mechanisms. Fluorescence substrate efflux assays, multidrug resistance 1 (MDR1) shift assays, P-gp ATPase activity assays, Western blotting, and docking simulation were performed. The potential of the test compounds for MDR reversal and the associated molecular mechanisms were investigated through cell viability assay, cell cycle analysis, apoptosis assay, and further determining the combination index. Results demonstrated that pinostrobin and tectochrysin were not the substrates of P-gp, nor did they affect the expression of this transporter. Both compounds noncompetitively inhibited the efflux of rhodamine 123 and doxorubicin through P-gp. Furthermore, they resensitized MDR cancer cells to chemotherapeutic drugs, such as vincristine, paclitaxel, and docetaxel; thus, they exhibited strong MDR reversal effects. Our findings indicate that pinostrobin and tectochrysin are effective P-gp inhibitors and promising candidates for resensitizing MDR cancer cells.

摘要

通过ATP结合盒转运蛋白,特别是P-糖蛋白(P-gp)增强药物外排是多药耐药(MDR)的关键机制。在本研究中,我们研究了白杨素和黄芩黄素对MDR癌细胞中P-gp的抑制作用及其潜在机制。进行了荧光底物外排试验、多药耐药1(MDR1)迁移试验、P-gp ATP酶活性试验、蛋白质免疫印迹法和对接模拟。通过细胞活力试验、细胞周期分析、凋亡试验以及进一步确定联合指数,研究了受试化合物逆转MDR的潜力及其相关分子机制。结果表明,白杨素和黄芩黄素不是P-gp的底物,也不影响该转运蛋白的表达。两种化合物均非竞争性抑制罗丹明123和阿霉素通过P-gp的外排。此外,它们使MDR癌细胞对长春新碱、紫杉醇和多西他赛等化疗药物重新敏感;因此,它们表现出强大的MDR逆转作用。我们的研究结果表明,白杨素和黄芩黄素是有效的P-gp抑制剂,是使MDR癌细胞重新敏感的有前景的候选药物。

https://cdn.ncbi.nlm.nih.gov/pmc/blobs/b395/9963356/4f5149e272b7/pharmaceuticals-16-00205-g001.jpg

文献AI研究员

20分钟写一篇综述,助力文献阅读效率提升50倍。

立即体验

用中文搜PubMed

大模型驱动的PubMed中文搜索引擎

马上搜索

文档翻译

学术文献翻译模型,支持多种主流文档格式。

立即体验