Suppr超能文献

一种用于筛选烷基腺嘌呤 DNA 糖基化酶抑制剂以克服 DNA 修复和替莫唑胺耐药性的稳健发光测定法。

A robust luminescent assay for screening alkyladenine DNA glycosylase inhibitors to overcome DNA repair and temozolomide drug resistance.

作者信息

Song Ying-Qi, Li Guo-Dong, Niu Dou, Chen Feng, Jing Shaozhen, Wai Wong Vincent Kam, Wang Wanhe, Leung Chung-Hang

机构信息

State Key Laboratory of Quality Research in Chinese Medicine, Institute of Chinese Medical Sciences, University of Macau, Macao, 999078, China.

Institute of Medical Research, Northwestern Polytechnical University, Xi'an, 710072, China.

出版信息

J Pharm Anal. 2023 May;13(5):514-522. doi: 10.1016/j.jpha.2023.04.010. Epub 2023 Apr 19.

Abstract

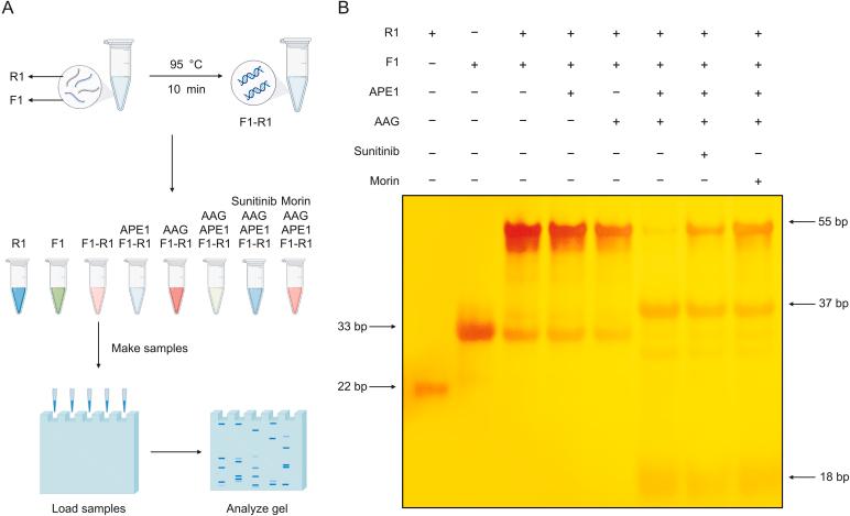
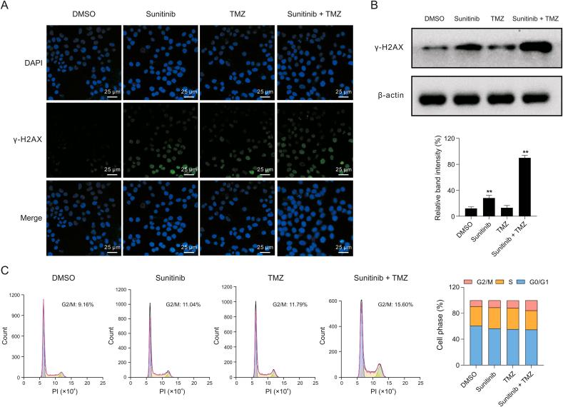
Temozolomide (TMZ) is an anticancer agent used to treat glioblastoma, typically following radiation therapy and/or surgical resection. However, despite its effectiveness, at least 50% of patients do not respond to TMZ, which is associated with repair and/or tolerance of TMZ-induced DNA lesions. Studies have demonstrated that alkyladenine DNA glycosylase (AAG), an enzyme that triggers the base excision repair (BER) pathway by excising TMZ-induced N3-methyladenine (3meA) and N7-methylguanine lesions, is overexpressed in glioblastoma tissues compared to normal tissues. Therefore, it is essential to develop a rapid and efficient screening method for AAG inhibitors to overcome TMZ resistance in glioblastomas. Herein, we report a robust time-resolved photoluminescence platform for identifying AAG inhibitors with improved sensitivity compared to conventional steady-state spectroscopic methods. As a proof-of-concept, this assay was used to screen 1440 food and drug administration-approved drugs against AAG, resulting in the repurposing of sunitinib as a potential AAG inhibitor. Sunitinib restored glioblastoma (GBM) cancer cell sensitivity to TMZ, inhibited GBM cell proliferation and stem cell characteristics, and induced GBM cell cycle arrest. Overall, this strategy offers a new method for the rapid identification of small-molecule inhibitors of BER enzyme activities that can prevent false negatives due to a fluorescent background.

摘要

替莫唑胺(TMZ)是一种用于治疗胶质母细胞瘤的抗癌药物,通常在放疗和/或手术切除后使用。然而,尽管其有效,但至少50%的患者对TMZ无反应,这与TMZ诱导的DNA损伤的修复和/或耐受性有关。研究表明,烷基腺嘌呤DNA糖基化酶(AAG)是一种通过切除TMZ诱导的N3-甲基腺嘌呤(3meA)和N7-甲基鸟嘌呤损伤来触发碱基切除修复(BER)途径的酶,与正常组织相比,在胶质母细胞瘤组织中过表达。因此,开发一种快速有效的AAG抑制剂筛选方法对于克服胶质母细胞瘤中的TMZ耐药性至关重要。在此,我们报告了一种强大的时间分辨光致发光平台,用于识别AAG抑制剂,与传统的稳态光谱方法相比,其灵敏度有所提高。作为概念验证,该测定法用于筛选1440种美国食品药品监督管理局批准的针对AAG的药物,结果发现舒尼替尼可重新用作潜在的AAG抑制剂。舒尼替尼恢复了胶质母细胞瘤(GBM)癌细胞对TMZ的敏感性,抑制了GBM细胞增殖和干细胞特性,并诱导GBM细胞周期停滞。总体而言,该策略为快速鉴定BER酶活性的小分子抑制剂提供了一种新方法,可防止由于荧光背景导致的假阴性结果。

https://cdn.ncbi.nlm.nih.gov/pmc/blobs/c7b9/10257196/022a9347ed5d/ga1.jpg

文献AI研究员

20分钟写一篇综述,助力文献阅读效率提升50倍。

立即体验

用中文搜PubMed

大模型驱动的PubMed中文搜索引擎

马上搜索

文档翻译

学术文献翻译模型,支持多种主流文档格式。

立即体验