Suppr超能文献

利用 CD16 融合受体重塑免疫反应,增强 iPSC 来源的自然杀伤细胞的抗肿瘤免疫治疗。

Leveraging CD16 fusion receptors to remodel the immune response for enhancing anti-tumor immunotherapy in iPSC-derived NK cells.

机构信息

Department of Cell Biology, School of Basic Medical Sciences, Peking University Stem Cell Research Center, Peking University, Beijing, China.

Peking University Institute of Hematology, Peking University People's Hospital, Beijing, China.

出版信息

J Hematol Oncol. 2023 Jun 14;16(1):62. doi: 10.1186/s13045-023-01455-z.

Abstract

BACKGROUND

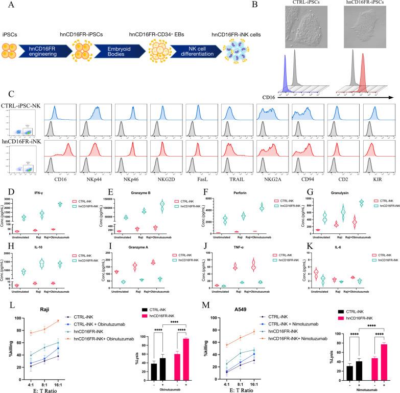
The cytotoxicity of NK cells is largely dependent on IgG Fc receptor CD16a, which mediates antibody-dependent cell-mediated cytotoxicity (ADCC). The high-affinity and non-cleavable CD16 (hnCD16) is developed and demonstrated a multi-tumor killing potential. However, the hnCD16 receptor activates a single CD16 signal and provides limited tumor suppression. How to exploit the properties of hnCD16 and incorporate NK cell-specific activation domains is a promising development direction to further improve the anti-tumor activity of NK cells.

METHODS

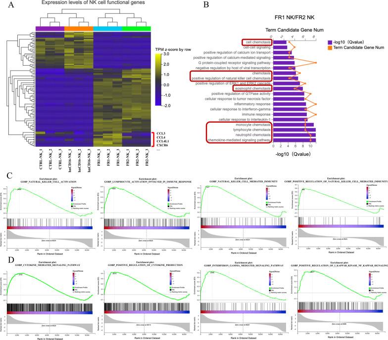
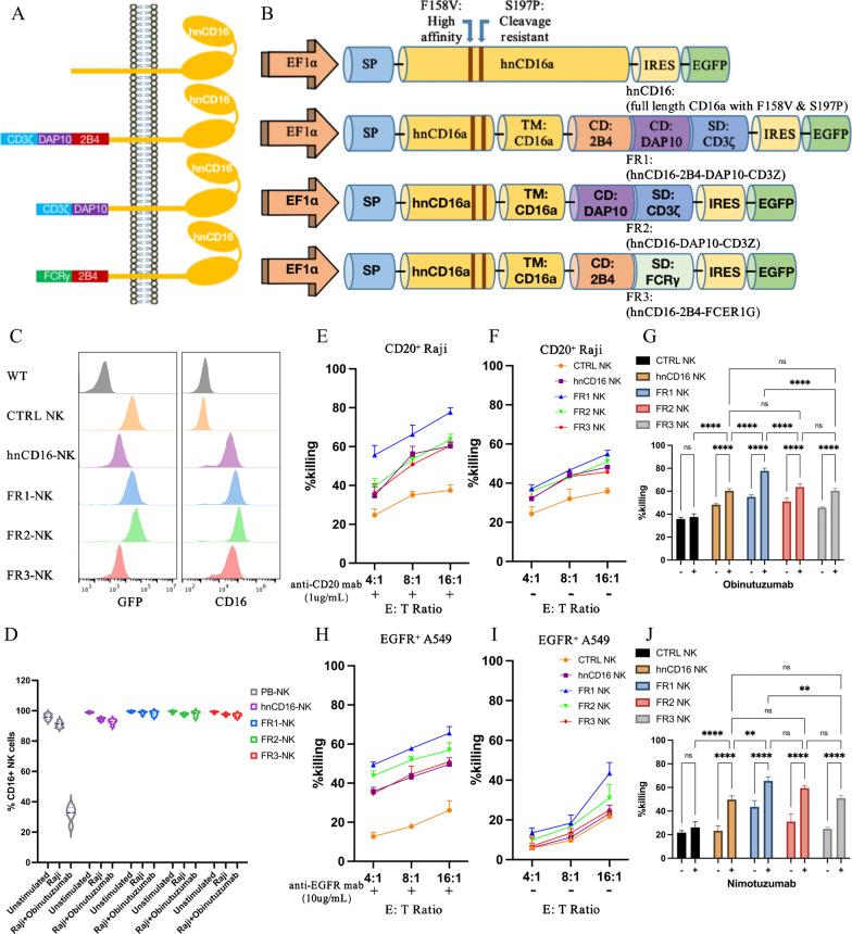
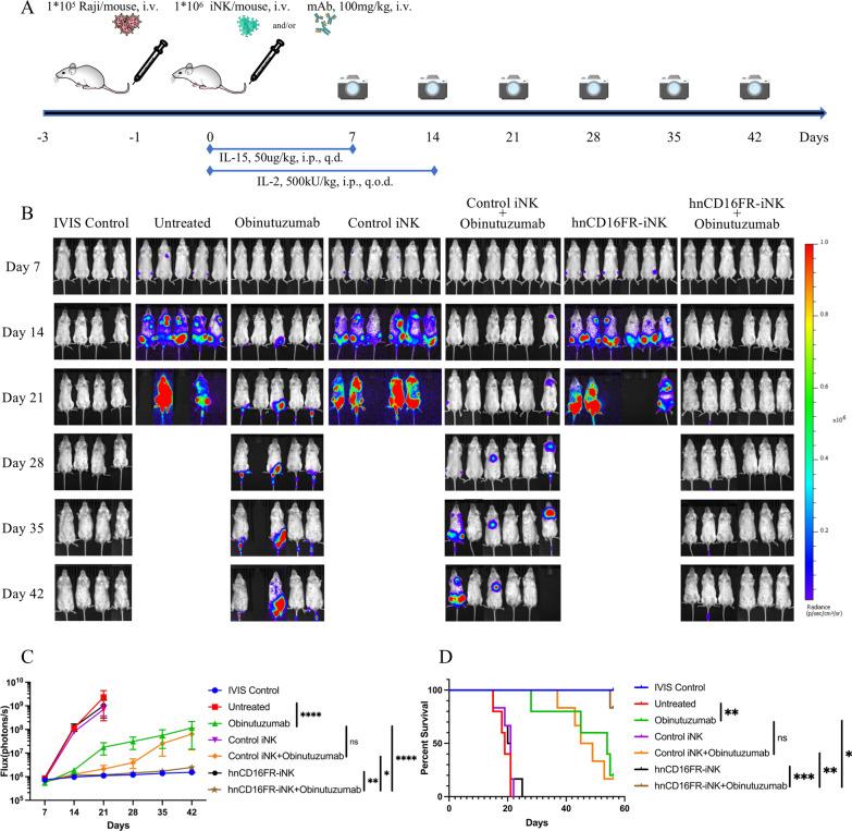
To expand the applications of hnCD16-mediated ADCC for NK cell-based immunotherapy in cancer, we designed the hnCD16 Fusion Receptor (FR) constructs with the ectodomain of hnCD16 fused with NK cell-specific activating domains in the cytoplasm. FR constructs were transduced into CD16-negative NK cell line and human iPSC-derived NK (iNK) cells and effective FR constructs were screened. The up-regulation of immune activation- and cytokine-releasing-related pathways in FR-transduced NK cells was screened and validated by RNA sequencing and multiplex cytokines release assay, respectively. The tumor-killing efficiency was tested in vitro and in vivo via co-culture with tumor cell lines and xenograft mice-bearing human B-cell lymphoma, respectively.

RESULTS

We screened the most effective combination to kill B cell lymphoma, which was fused with the ectodomain of hnCD16a, NK-specific co-stimulators (2B4 and DAP10) and CD3ζ in cytoplasmic domains. The screened construct showed excellent cytotoxicity effects and sharp multiple cytokines releasing both in the NK cell line and iNK cells. The transcriptomic analysis and validation assays of hnCD16- and hnCD16FR-transduced NK cells showed that hnCD16FR transduction remodeled immune-related transcriptome in NK cells, where significant upregulation of genes related to cytotoxicity, high cytokines releasing, induced tumor cell apoptosis, and ADCC in comparison with hnCD16 transduction were highlighted. In vivo xenograft studies demonstrated that a single low-dose regimen of engineered hnCD16FR iPSC-derived NK cells co-administered with anti-CD20 mAb treatment mediated potent activity and significantly improved survival.

CONCLUSION

We developed a novel hnCD16FR construct that exhibits more potent cytotoxicity than reported hnCD16, which is a promising approach to treat malignancies with improved ADCC properties. We also offer a rationale for NK activation domains that remodel immune response to enhance CD16 signaling in NK cells.

摘要

背景

NK 细胞的细胞毒性在很大程度上依赖于 IgG Fc 受体 CD16a,它介导抗体依赖性细胞介导的细胞毒性(ADCC)。高亲和力和不可裂解的 CD16(hnCD16)被开发并证明具有多种肿瘤杀伤潜力。然而,hnCD16 受体激活单个 CD16 信号,并提供有限的肿瘤抑制。如何利用 hnCD16 的特性并结合 NK 细胞特异性激活结构域是进一步提高 NK 细胞抗肿瘤活性的有前途的发展方向。

方法

为了扩展 hnCD16 介导的 ADCC 在癌症的 NK 细胞为基础的免疫治疗中的应用,我们设计了 hnCD16 融合受体(FR)构建体,其胞外结构域与 hnCD16 融合,胞内结构域带有 NK 细胞特异性激活结构域。将 FR 构建体转导到 CD16 阴性 NK 细胞系和人诱导多能干细胞衍生的 NK(iNK)细胞中,并筛选出有效的 FR 构建体。通过 RNA 测序和多重细胞因子释放测定分别筛选和验证 FR 转导的 NK 细胞中免疫激活和细胞因子释放相关途径的上调。通过与肿瘤细胞系共培养以及携带人 B 细胞淋巴瘤的异种移植小鼠体内实验,分别测试体外和体内的肿瘤杀伤效率。

结果

我们筛选出最有效的组合来杀伤 B 细胞淋巴瘤,该组合融合了 hnCD16a 的胞外结构域、NK 特异性共刺激分子(2B4 和 DAP10)和胞内结构域的 CD3ζ。筛选出的构建体在 NK 细胞系和 iNK 细胞中均表现出优异的细胞毒性效应和锐利的多种细胞因子释放。hnCD16 和 hnCD16FR 转导的 NK 细胞的转录组分析和验证实验表明,hnCD16FR 转导重塑了 NK 细胞中的免疫相关转录组,与 hnCD16 转导相比,细胞毒性、高细胞因子释放、诱导肿瘤细胞凋亡和 ADCC 相关基因的显著上调。体内异种移植研究表明,单次低剂量工程化 hnCD16FR 诱导多能干细胞衍生的 NK 细胞与抗 CD20 mAb 联合治疗可介导强大的活性,并显著提高生存率。

结论

我们开发了一种新型的 hnCD16FR 构建体,其细胞毒性比报道的 hnCD16 更强,这是一种具有改善 ADCC 特性的治疗恶性肿瘤的有前途的方法。我们还为 NK 激活结构域提供了一个理由,这些结构域重塑了免疫反应,以增强 NK 细胞中的 CD16 信号。

https://cdn.ncbi.nlm.nih.gov/pmc/blobs/6ae1/10265820/0049763dccd5/13045_2023_1455_Fig1_HTML.jpg

文献AI研究员

20分钟写一篇综述,助力文献阅读效率提升50倍。

立即体验

用中文搜PubMed

大模型驱动的PubMed中文搜索引擎

马上搜索

文档翻译

学术文献翻译模型,支持多种主流文档格式。

立即体验