Suppr超能文献

多聚脱氧核苷酸对人皮肤角质形成细胞和成纤维细胞 ERK 活性的影响相反。

Polydeoxyribonucleotide exerts opposing effects on ERK activity in human skin keratinocytes and fibroblasts.

机构信息

Department of Dermatology, Hallym Institute for Translational Medicine, Anyang, Gyeonggi 14054, Republic of Korea.

Department of Dermatology, Hallym University Sacred Heart Hospital, Anyang, Gyeonggi 14068, Republic of Korea.

出版信息

Mol Med Rep. 2023 Aug;28(2). doi: 10.3892/mmr.2023.13035. Epub 2023 Jun 23.

Abstract

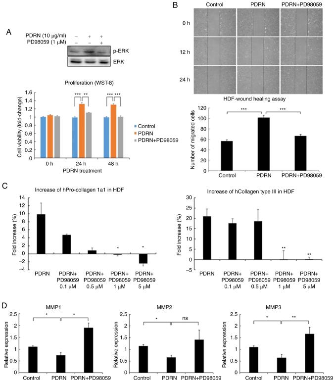
Polydeoxyribonucleotide (PDRN) is a mixture of deoxyribonucleotides. It serves as an anti‑inflammatory and tissue‑regenerating agent. The mitogen‑activated protein kinase pathway modulates cell growth and collagen accumulation. It also regulates inflammation by suppressing the expression of proinflammatory cytokines. In the present study, it was attempted to elucidate the molecular mechanism of PDRN in skin healing by confirming the effects of PDRN treatment on skin keratinocytes and fibroblasts, and by assessing the levels of collagen and inflammatory cytokines regulated by the extracellular signal‑regulated kinase (ERK) pathway. The potential effects of PDRN on skin regeneration were investigated. Fibroblast and keratinocyte proliferation and migration were analyzed using the water‑soluble tetrazolium‑8 and wound healing assays. The upregulation of collagen synthesis by PDRN‑induced ERK activation was analyzed in fibroblasts with or without an ERK inhibitor. Inflammatory cytokine expression levels in keratinocytes were determined using reverse transcription‑quantitative polymerase chain reaction. PDRN promoted the proliferation and migration of keratinocytes and fibroblasts. However, PDRN‑induced ERK phosphorylation differed between keratinocytes and fibroblasts; PDRN increased ERK phosphorylation and collagen accumulation in fibroblasts, while it inhibited matrix metalloproteinase expression. By contrast, PDRN inhibited ERK phosphorylation in keratinocytes, and it decreased inflammatory cytokine expression levels. PDRN affects skin cell proliferation and migration, and collagen and inflammatory cytokine expression levels via ERK signaling. Overall, PDRN exerts a positive effect on skin regeneration, but the mechanism by which it promotes skin regeneration varies among different skin cell types.

摘要

聚脱氧核糖核苷酸 (PDRN) 是脱氧核苷酸的混合物。它作为一种抗炎和组织再生剂。丝裂原活化蛋白激酶途径调节细胞生长和胶原积累。它还通过抑制促炎细胞因子的表达来调节炎症。在本研究中,通过证实 PDRN 处理对皮肤角质形成细胞和成纤维细胞的作用,并评估细胞外信号调节激酶 (ERK) 途径调节的胶原和炎性细胞因子水平,试图阐明 PDRN 在皮肤愈合中的分子机制。研究了 PDRN 对皮肤再生的潜在影响。使用水溶性四唑盐-8 和伤口愈合测定法分析成纤维细胞和角质形成细胞的增殖和迁移。分析了 ERK 抑制剂存在或不存在时,PDRN 诱导的 ERK 激活对成纤维细胞胶原合成的上调作用。使用逆转录-定量聚合酶链反应测定角质形成细胞中炎性细胞因子的表达水平。PDRN 促进了角质形成细胞和成纤维细胞的增殖和迁移。然而,PDRN 诱导的 ERK 磷酸化在角质形成细胞和成纤维细胞之间存在差异;PDRN 增加了成纤维细胞中 ERK 磷酸化和胶原积累,而抑制了基质金属蛋白酶的表达。相比之下,PDRN 抑制了角质形成细胞中的 ERK 磷酸化,并降低了炎性细胞因子的表达水平。PDRN 通过 ERK 信号影响皮肤细胞的增殖和迁移,以及胶原和炎性细胞因子的表达水平。总的来说,PDRN 对皮肤再生有积极影响,但它促进皮肤再生的机制在不同的皮肤细胞类型中有所不同。

https://cdn.ncbi.nlm.nih.gov/pmc/blobs/1cf3/10308489/c849460b7141/mmr-28-02-13035-g00.jpg

文献AI研究员

20分钟写一篇综述,助力文献阅读效率提升50倍。

立即体验

用中文搜PubMed

大模型驱动的PubMed中文搜索引擎

马上搜索

文档翻译

学术文献翻译模型,支持多种主流文档格式。

立即体验