Suppr超能文献

对岛叶皮质第5层的解剖揭示了在食欲性饮水行为中具有相反调节作用的两个亚层。

Dissection of insular cortex layer 5 reveals two sublayers with opposing modulatory roles in appetitive drinking behavior.

作者信息

Takemoto Makoto, Kato Shigeki, Kobayashi Kazuto, Song Wen-Jie

机构信息

Department of Sensory and Cognitive Physiology, Faculty of Life Sciences, Kumamoto University, Kumamoto 860-8556, Japan.

Department of Molecular Genetics, Institute of Biomedical Sciences, Fukushima Medical University School of Medicine, Fukushima 960-1295, Japan.

出版信息

iScience. 2023 May 26;26(6):106985. doi: 10.1016/j.isci.2023.106985. eCollection 2023 Jun 16.

Abstract

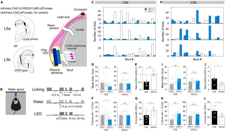
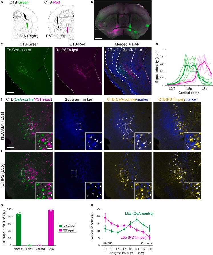
The insular cortex (insula) is known to play a modulatory role in feeding and drinking. Previous studies have revealed anterior-posterior differences of subcortical projections and roles for the insula, yet the anatomical and functional heterogeneity among the cortical layers remains poorly understood. Here, we show that layer 5 of the mouse dysgranular insula has two distinct neuronal subpopulations along the entire anterior-posterior axis: The L5a population, expressing NECAB1, projects bilaterally to the lateral and capsular divisions of the central amygdala, and the L5b population, expressing CTIP2, projects ipsilaterally to the parasubthalamic nucleus and the medial division of the central amygdala. Optogenetically activating L5a and L5b neuronal populations in thirsty male mice led to suppressed and facilitated water spout licking, respectively, without avoidance against or preference for the spout paired with the opto-stimulation. Our results suggest sublayer-specific bidirectional modulatory roles of insula layer 5 in the motivational aspect of appetitive behavior.

摘要

已知脑岛皮质(脑岛)在进食和饮水过程中发挥调节作用。先前的研究揭示了脑岛的皮质下投射和功能的前后差异,然而,皮质各层之间的解剖学和功能异质性仍知之甚少。在这里,我们表明,小鼠颗粒减少型脑岛的第5层在整个前后轴上有两个不同的神经元亚群:表达NECAB1的L5a亚群双侧投射到中央杏仁核的外侧和囊部,而表达CTIP2的L5b亚群同侧投射到丘脑底旁核和中央杏仁核的内侧部。在口渴的雄性小鼠中用光遗传学方法激活L5a和L5b神经元群,分别导致舔水口行为受到抑制和促进,且对与光刺激配对的水口没有回避或偏好。我们的结果表明,脑岛第5层在摄食行为的动机方面具有亚层特异性的双向调节作用。

https://cdn.ncbi.nlm.nih.gov/pmc/blobs/636f/10291511/e80de3817625/fx1.jpg

文献AI研究员

20分钟写一篇综述,助力文献阅读效率提升50倍。

立即体验

用中文搜PubMed

大模型驱动的PubMed中文搜索引擎

马上搜索

文档翻译

学术文献翻译模型,支持多种主流文档格式。

立即体验