Suppr超能文献

在牙周炎小鼠模型中,通过cGAS-STING信号通路诱导炎症反应。

induces an inflammatory response via the cGAS-STING signaling pathway in a periodontitis mouse model.

作者信息

Bi Rong, Yang Yanling, Liao Hongwei, Ji Guang, Ma Yan, Cai Lukui, Li Jingyan, Yang Jingsi, Sun Mingbo, Liang Jiangli, Shi Li

机构信息

Laboratory of Immunogenetics, Institute of Medical Biology, Chinese Academy of Medical Science, Peking Union Medical College, Kunming, Yunnan, China.

The Affiliated Stomatology Hospital of Kunming Medical University, Center of Stomatology, Affiliated Hospital of Yunnan University, Kunming, Yunnan, China.

出版信息

Front Microbiol. 2023 Jun 19;14:1183415. doi: 10.3389/fmicb.2023.1183415. eCollection 2023.

Abstract

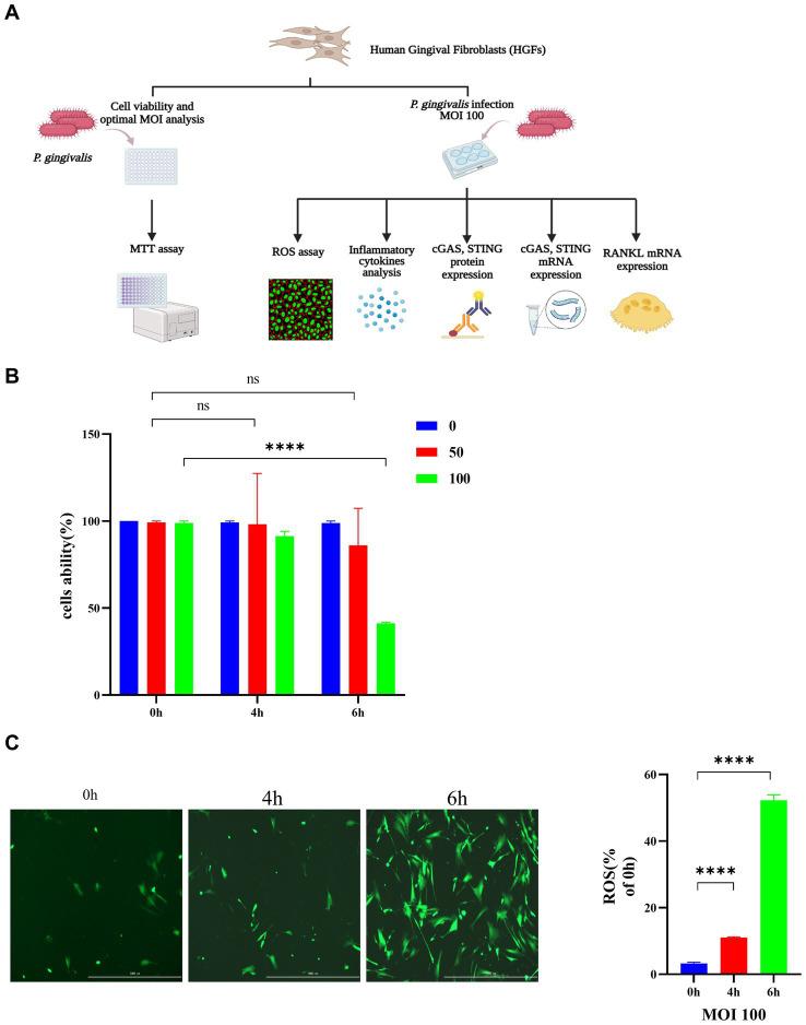
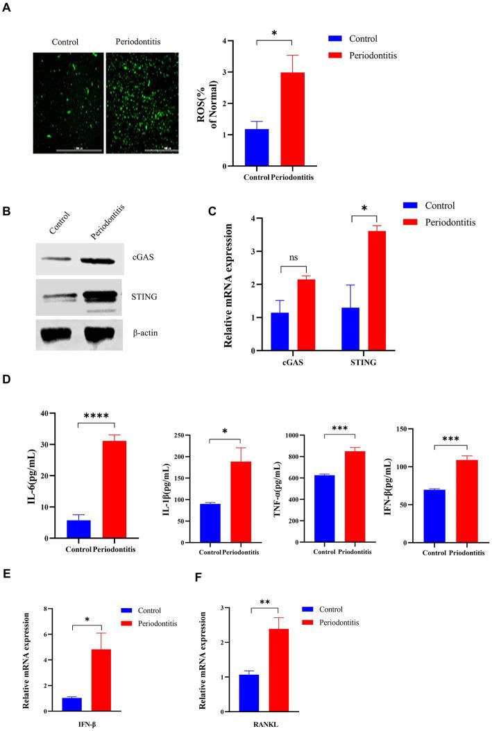
Periodontitis is an inflammatory disease initiated by periodontopathogenic bacteria in the dental plaque biofilms. Understanding the role of (), a keystone pathogen associated with chronic periodontitis, in the inflammatory response is crucial. Herein, we investigated whether infection triggers the expression of the type I IFN gene and various cytokines and leads to activation of the cGAMP synthase-stimulator of IFN genes (cGAS-STING) pathway both and in a mouse model. Additionally, in an experimental model of periodontitis using , Sting mice showed lower levels of inflammatory cytokines and bone resorption than wild-type mice. Furthermore, we report that a STING inhibitor (SN-011) significantly decreased inflammatory cytokine production and osteoclast formation in a periodontitis mouse model with . In addition, STING agonist (SR-717) -treated periodontitis mice displayed enhanced macrophage infiltration and M1 macrophage polarization in periodontal lesions compared with that in vehicle-treated periodontitis mice. In conclusion, our results demonstrate that the cGAS-STING signaling pathway may be one of the key mechanisms crucial for the -induced inflammatory response that leads to chronic periodontitis.

摘要

牙周炎是一种由牙菌斑生物膜中的牙周病原菌引发的炎症性疾病。了解[某种细菌名称](一种与慢性牙周炎相关的关键病原体)在炎症反应中的作用至关重要。在此,我们研究了[细菌名称]感染是否会触发I型干扰素基因和各种细胞因子的表达,并在体外和小鼠模型中导致环鸟苷酸-腺苷酸合成酶-干扰素基因刺激物(cGAS-STING)通路的激活。此外,在使用[某种小鼠品系]的牙周炎实验模型中,Sting小鼠的炎症细胞因子水平和骨吸收低于野生型小鼠。此外,我们报告称,在患有[某种疾病状态]的牙周炎小鼠模型中,一种STING抑制剂(SN-011)显著降低了炎症细胞因子的产生和破骨细胞的形成。此外,与用载体处理的牙周炎小鼠相比,用STING激动剂(SR-717)处理的牙周炎小鼠在牙周病变中表现出增强的巨噬细胞浸润和M1巨噬细胞极化。总之,我们的结果表明,cGAS-STING信号通路可能是导致慢性牙周炎的[细菌名称]诱导的炎症反应的关键机制之一。

https://cdn.ncbi.nlm.nih.gov/pmc/blobs/faed/10315844/99ad04bba528/fmicb-14-1183415-g001.jpg

文献AI研究员

20分钟写一篇综述,助力文献阅读效率提升50倍。

立即体验

用中文搜PubMed

大模型驱动的PubMed中文搜索引擎

马上搜索

文档翻译

学术文献翻译模型,支持多种主流文档格式。

立即体验