Suppr超能文献

鼻内免疫含 c-di-GMP 佐剂的无细胞百日咳疫苗在小鼠模型中提供针对 的更优免疫。

Intranasal Immunization With a c-di-GMP-Adjuvanted Acellular Pertussis Vaccine Provides Superior Immunity Against in a Mouse Model.

机构信息

Yunnan Key Laboratory of Vaccine Research and Development on Severe Infectious Diseases, Institute of Medical Biology, Chinese Academy of Medical Science & Peking Union Medical College, Kunming, China.

Laboratory of Immunogenetics, Institute of Medical Biology, Chinese Academy of Medical Science & Peking Union Medical College, Kunming, China.

出版信息

Front Immunol. 2022 Apr 13;13:878832. doi: 10.3389/fimmu.2022.878832. eCollection 2022.

Abstract

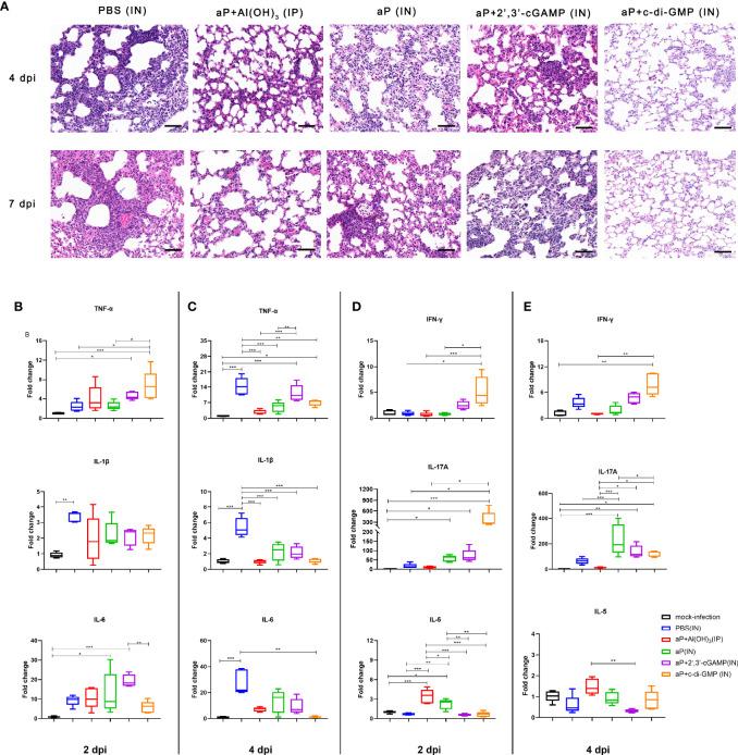
Pertussis, caused by the gram-negative bacterium , is a highly contagious respiratory disease. Intranasal vaccination is an ideal strategy to prevent pertussis, as the nasal mucosa represents the first-line barrier to infection. The current intramuscular acellular pertussis (aP) vaccines elicit strong antibody and Th2-biased responses but not necessary cellular and mucosal immunity. Here, we formulated two cyclic dinucleotide (CDN)-adjuvanted aP subunit vaccines, a mammalian 2',3'-cGAMP-adjuvanted aP vaccine and a bacterial-derived c-di-GMP-adjuvanted aP vaccine, and evaluated their immunogenicity in a mouse model. We found that the aP vaccine alone delivered intranasally (IN) induced moderate systemic and mucosal humoral immunity but weak cellular immunity, whereas the alum-adjuvanted aP vaccine administered intraperitoneally elicited higher Th2 and systemic humoral immune responses but weaker Th1 and Th17 and mucosal immune responses. In contrast, both CDN-adjuvanted aP vaccines administered the IN route induced robust humoral and cellular immunity systemically and mucosally. Furthermore, the c-di-GMP-adjuvanted aP vaccine generated better antibody production and stronger Th1 and Th17 responses than the 2',3'-cGAMP-adjuvanted aP vaccine. In addition, following challenge, the group of mice that received IN immunization with the c-di-GMP-adjuvanted aP vaccine showed better protection than all other groups of vaccinated mice, with decreased inflammatory cell infiltration in the lung and reduced bacterial burden in both the upper and lower respiratory tracts. In summary, the c-di-GMP-adjuvanted aP vaccine can elicit a multifaceted potent immune response resulting in robust bacterial clearance in the respiratory tract, which indicates that c-di-GMP can serve as a potential mucosal adjuvant for the pertussis vaccine.

摘要

百日咳由革兰氏阴性菌引起,是一种高度传染性的呼吸道疾病。鼻内接种是预防百日咳的理想策略,因为鼻腔黏膜是感染的第一道防线。目前的肌肉内非细胞百日咳(aP)疫苗可引起强烈的抗体和 Th2 偏向性反应,但不能引起必要的细胞和黏膜免疫。在这里,我们构建了两种环状二核苷酸(CDN)佐剂 aP 亚单位疫苗,一种哺乳动物 2',3'-cGAMP 佐剂 aP 疫苗和一种细菌衍生的 c-di-GMP 佐剂 aP 疫苗,并在小鼠模型中评估了它们的免疫原性。我们发现,单独鼻内(IN)递送 aP 疫苗可诱导适度的系统和黏膜体液免疫,但细胞免疫较弱,而铝佐剂 aP 疫苗腹腔内给药可引起更高的 Th2 和系统体液免疫反应,但较弱的 Th1 和 Th17 以及黏膜免疫反应。相比之下,两种 CDN 佐剂的 aP 疫苗通过 IN 途径给药均可在全身和黏膜中诱导强大的体液和细胞免疫。此外,c-di-GMP 佐剂的 aP 疫苗比 2',3'-cGAMP 佐剂的 aP 疫苗产生更好的抗体产生和更强的 Th1 和 Th17 反应。此外,在挑战后,接受 IN 免疫接种的 c-di-GMP 佐剂的 aP 疫苗的小鼠组比所有其他疫苗接种小鼠组表现出更好的保护作用,肺中的炎症细胞浸润减少,上呼吸道和下呼吸道的细菌负荷降低。总之,c-di-GMP 佐剂的 aP 疫苗可引起多方面的强烈免疫反应,导致呼吸道中细菌的快速清除,表明 c-di-GMP 可作为百日咳疫苗的潜在黏膜佐剂。

https://cdn.ncbi.nlm.nih.gov/pmc/blobs/2d79/9043693/95afdf0b98a1/fimmu-13-878832-g001.jpg

文献AI研究员

20分钟写一篇综述,助力文献阅读效率提升50倍。

立即体验

用中文搜PubMed

大模型驱动的PubMed中文搜索引擎

马上搜索

文档翻译

学术文献翻译模型,支持多种主流文档格式。

立即体验