Suppr超能文献

整合肠道微生物群和代谢组分析揭示消癌解毒方改善结直肠癌的机制。

Integrated gut microbiota and metabolome analysis reveals the mechanism of Xiaoai Jiedu recipe in ameliorating colorectal cancer.

作者信息

Qiu Wenli, Xie Hui, Chen Haibin, Zhou Hongli, Wang Zhongqiu, Zhou Hongguang

机构信息

Department of Radiology, Affiliated Hospital of Nanjing University of Chinese Medicine, Nanjing, China.

The First Clinical Medical College, Henan University of Chinese Medicine, Zhengzhou, China.

出版信息

Front Oncol. 2023 Jun 22;13:1184786. doi: 10.3389/fonc.2023.1184786. eCollection 2023.

Abstract

INTRODUCTION

Xiaoai Jiedu recipe (XJR), a classical prescription of traditional Chinese medicine (TCM), has been clinically proven to be effective in ameliorating colorectal cancer (CRC). However, its exact mechanism of action is still elusive, limiting its clinical application and promotion to a certain extent. This study aims to evaluate the effect of XJR on CRC and further illustrate mechanism underlying its action.

METHODS

We investigated the anti-tumor efficacy of XJR and experiments. An integrated 16S rRNA gene sequencing and UPLC-MS based metabolomics approach were performed to explore possible mechanism of XJR anti-CRC on the gut microbiota and serum metabolic profiles. The correlation between altered gut microbiota and disturbed serum metabolites was investigated using Pearson's correlation analysis.

RESULTS

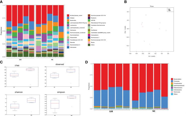
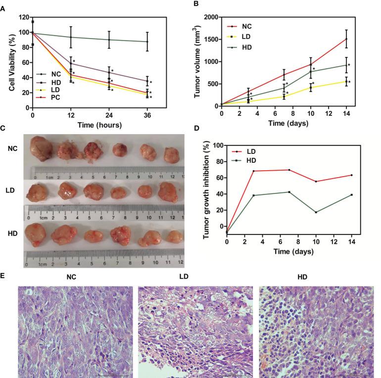
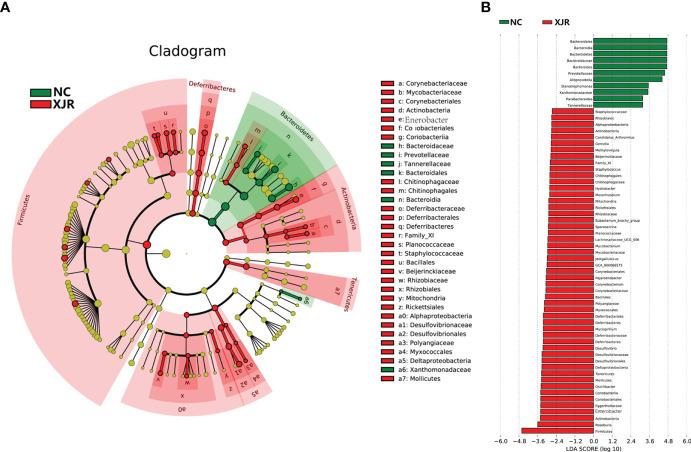
XJR effectively displayed anti-CRC effect both and . The abundance of aggressive bacteria such as , and decreased, while the levels of beneficial bacteria increased (, , and ). Metabolomics analysis identified 12 potential metabolic pathways and 50 serum metabolites with different abundances possibly affected by XJR. Correlation analysis showed that the relative abundance of aggressive bacteria was positively correlated with the levels of , , , , and , which was different from the beneficial bacteria.

DISCUSSION

The regulation of gut microbiota and related metabolites may be potential breakthrough point to elucidate the mechanism of XJR in the treatment of the CRC. The strategy employed would provide theoretical basis for clinical application of TCM.

摘要

引言

消癌解毒方(XJR)是一种经典的中药方剂,临床已证明其在改善结直肠癌(CRC)方面有效。然而,其确切作用机制仍不清楚,在一定程度上限制了其临床应用和推广。本研究旨在评估XJR对CRC的作用,并进一步阐明其作用的潜在机制。

方法

我们通过体内和体外实验研究了XJR的抗肿瘤疗效。采用基于16S rRNA基因测序和超高效液相色谱-质谱联用的代谢组学方法,探讨XJR抗CRC对肠道微生物群和血清代谢谱的可能机制。使用Pearson相关分析研究肠道微生物群改变与血清代谢物紊乱之间的相关性。

结果

XJR在体内和体外均有效显示出抗CRC作用。诸如[具体细菌名称1]、[具体细菌名称2]和[具体细菌名称3]等侵袭性细菌的丰度降低,而有益细菌的水平升高([具体细菌名称1]、[具体细菌名称2]和[具体细菌名称3])。代谢组学分析确定了12条潜在代谢途径和50种血清代谢物,其丰度不同,可能受XJR影响。相关性分析表明,侵袭性细菌的相对丰度与[具体代谢物名称1]、[具体代谢物名称2]、[具体代谢物名称3]、[具体代谢物名称4]和[具体代谢物名称5]的水平呈正相关,这与有益细菌不同。

讨论

肠道微生物群及其相关代谢物的调节可能是阐明XJR治疗CRC机制的潜在突破点。所采用的策略将为中药的临床应用提供理论依据。

https://cdn.ncbi.nlm.nih.gov/pmc/blobs/2cd3/10325652/bea7369f7fd1/fonc-13-1184786-g001.jpg

文献AI研究员

20分钟写一篇综述,助力文献阅读效率提升50倍。

立即体验

用中文搜PubMed

大模型驱动的PubMed中文搜索引擎

马上搜索

文档翻译

学术文献翻译模型,支持多种主流文档格式。

立即体验