Suppr超能文献

作用机制研究证实赖氨酸 tRNA 合成酶抑制剂与靶标结合,并为. 提供了新的选择标记。

Mode of action studies confirm on-target engagement of lysyl-tRNA synthetase inhibitor and lead to new selection marker for .

机构信息

Wellcome Centre for Anti-Infectives Research, School of Life Sciences, University of Dundee, Dundee, United Kingdom.

Drug Discovery Unit, School of Life Sciences, University of Dundee, Dundee, United Kingdom.

出版信息

Front Cell Infect Microbiol. 2023 Aug 4;13:1236814. doi: 10.3389/fcimb.2023.1236814. eCollection 2023.

Abstract

INTRODUCTION

Cryptosporidiosis is a leading cause of diarrheal-associated morbidity and mortality, predominantly affecting children under 5 years old in low-and-middle-income countries. There is no effective treatment and no vaccine. New therapeutics are emerging from drug discovery efforts. It is critical that mode of action studies are performed alongside drug discovery to ensure the best clinical outcomes. Unfortunately, technology to identify and validate drug targets for is severely lacking.

METHODS

We used lysyl-tRNA synthetase (KRS) and DDD01510706 as a target-compound pair to develop both chemical and genetic tools for mode of action studies for . We adapted thermal proteome profiling (TPP) for , an unbiased approach for target identification.

RESULTS

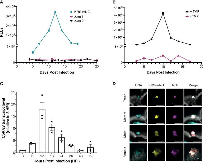
Using TPP we identified the molecular target of DDD01510706 and confirm that it is KRS. Genetic tools confirm that KRS is expressed throughout the life cycle and that this target is essential for parasite survival. Parasites genetically modified to over-express KRS or parasites with a mutation at the compound-binding site are resistant to treatment with DDD01510706. We leveraged these mutations to generate a second drug selection marker for genetic modification of , KRS. This second selection marker is interchangeable with the original selection marker, Neo, and expands the range of reverse genetic approaches available to study parasite biology. Due to the sexual nature of the life cycle, parental strains containing different drug selection markers can be crossed .

DISCUSSION

Selection with both drug markers produces highly efficient genetic crosses (>99% hybrid progeny), paving the way for forward genetics approaches in .

摘要

简介

隐孢子虫病是导致腹泻相关发病率和死亡率的主要原因,主要影响中低收入国家 5 岁以下儿童。目前尚无有效治疗方法,也没有疫苗。新的疗法正在从药物发现努力中出现。在进行药物发现的同时进行作用机制研究至关重要,以确保最佳的临床效果。不幸的是,用于鉴定和验证 的药物靶点的技术严重缺乏。

方法

我们使用赖氨酸 tRNA 合成酶(KRS)和 DDD01510706 作为靶标-化合物对,开发了用于 作用机制研究的化学和遗传工具。我们采用了热蛋白质组谱分析(TPP)来鉴定 的目标,这是一种用于鉴定目标的无偏方法。

结果

使用 TPP,我们鉴定了 DDD01510706 的分子靶标,并证实它是 KRS。遗传工具证实 KRS 在整个生命周期中都有表达,并且该靶标对寄生虫的生存至关重要。遗传修饰过的寄生虫过度表达 KRS 或在化合物结合部位发生突变的寄生虫对 DDD01510706 的治疗具有抗性。我们利用这些突变生成了第二个用于遗传修饰 的药物选择标记物,KRS。这个第二个选择标记物与原始选择标记物 Neo 互换,并且扩展了用于研究寄生虫生物学的反向遗传方法的范围。由于 的有性生命周期,含有不同药物选择标记物的亲本株系可以进行杂交。

讨论

使用两种药物标记物进行选择可产生高效的遗传杂交(>99%的杂种后代),为 在向前遗传学方法铺平了道路。

https://cdn.ncbi.nlm.nih.gov/pmc/blobs/6a1d/10436570/e6b35f608a24/fcimb-13-1236814-g001.jpg

文献AI研究员

20分钟写一篇综述,助力文献阅读效率提升50倍。

立即体验

用中文搜PubMed

大模型驱动的PubMed中文搜索引擎

马上搜索

文档翻译

学术文献翻译模型,支持多种主流文档格式。

立即体验