Suppr超能文献

一种由铜死亡相关表观遗传调节因子组成的结肠癌有效预后模型。

An effective prognostic model in colon adenocarcinoma composed of cuproptosis-related epigenetic regulators.

作者信息

Liu Yang, Wang Yizhao, Li Chang, Feng Huijin, Liu Yanqing, Ma Lianjun

机构信息

Endoscopy Center, China-Japan Union Hospital of Jilin University, Changchun, China.

Department of VIP Unit, China-Japan Union Hospital of Jilin University, Changchun, China.

出版信息

Front Pharmacol. 2023 Aug 24;14:1254918. doi: 10.3389/fphar.2023.1254918. eCollection 2023.

Abstract

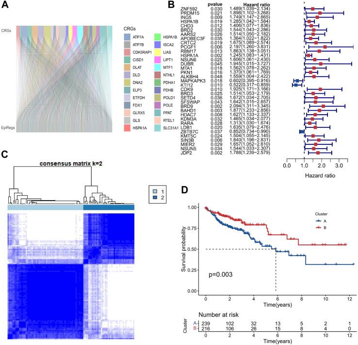
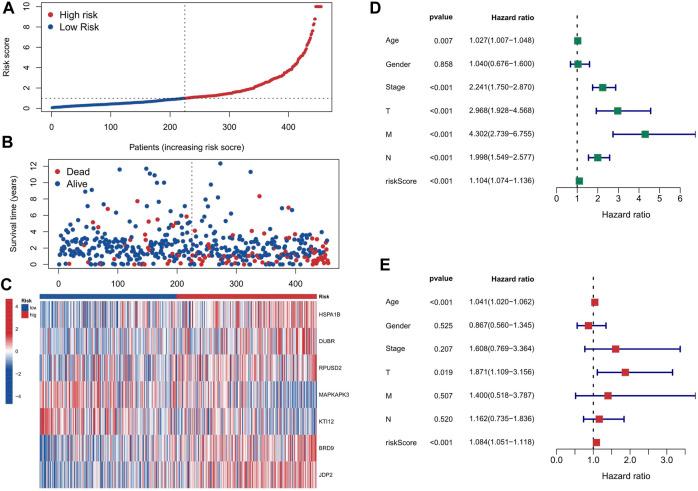
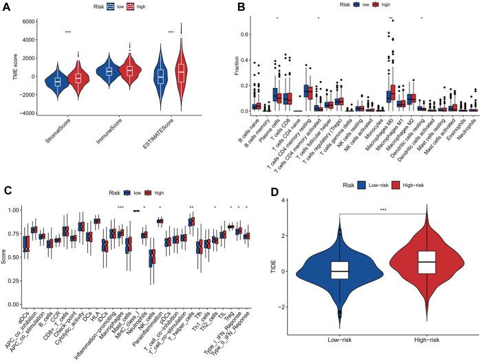
Colorectal adenocarcinoma (COAD) is a common malignant tumor with little effective prognostic markers. Cuproptosis is a newly discovered mode of cell death that may be related to epigenetic regulators. This study aimed to explore the association between epigenetic regulators and cuproptosis, and to establish a prognostic prediction model for COAD based on epigenetic regulators associated with cuproptosis (EACs). RNA sequencing data and clinical data of 524 COAD patients were obtained from the TCGA-COAD database, cuproptosis-related genes were from the FerrDb database, and epigenetic-related genes were from databases such as GO and EpiFactors. LASSO regression analysis and other methods were used to screen out epigenetic regulators associated with cuproptosis and prognosis. The risk score of each patient was calculated and the patients were divided into high-risk group and low-risk group. Next, the survival difference, functional enrichment analyses, tumor mutation burden, chemotherapy drug sensitivity and other indicators between the two groups were compared and analyzed. We found 716 epigenetic regulators closely related to cuproptosis, among which 35 genes were related to prognosis of COAD. We further screened out 7 EACs from the 35 EACs to construct a prognostic prediction model. We calculated the risk score of each patient based on these 7 genes, and divided the patients into high-risk group and low-risk group. We found that the overall survival rate and progression-free survival rate of the high-risk group were significantly lower than those of the low-risk group. This model showed good predictive ability in the training set, test set and overall data set. We also constructed a prognostic prediction model based on risk score and other clinical features, and drew the corresponding Nomogram. In addition, we found significant differences between the high-risk group and the low-risk group in tumor mutation burden, chemotherapy drug sensitivity and other clinical aspects. We established an effective predictive prediction model for COAD based on EACs, revealing the association between epigenetic regulators and cuproptosis in COAD. We hope that this model can not only facilitate the treatment decision of COAD patients, but also promote the research progress in the field of cuproptosis.

摘要

结直肠癌(COAD)是一种常见的恶性肿瘤,有效的预后标志物较少。铜死亡是一种新发现的细胞死亡方式,可能与表观遗传调节因子有关。本研究旨在探讨表观遗传调节因子与铜死亡之间的关联,并基于与铜死亡相关的表观遗传调节因子(EACs)建立COAD的预后预测模型。从TCGA-COAD数据库中获取了524例COAD患者的RNA测序数据和临床数据,铜死亡相关基因来自FerrDb数据库,表观遗传相关基因来自GO和EpiFactors等数据库。采用LASSO回归分析等方法筛选出与铜死亡及预后相关的表观遗传调节因子。计算每位患者的风险评分,并将患者分为高风险组和低风险组。接下来,比较并分析两组之间的生存差异、功能富集分析、肿瘤突变负荷、化疗药物敏感性等指标。我们发现716个与铜死亡密切相关的表观遗传调节因子,其中35个基因与COAD的预后相关。我们进一步从这35个EACs中筛选出7个构建预后预测模型。基于这7个基因计算每位患者的风险评分,并将患者分为高风险组和低风险组。我们发现高风险组的总生存率和无进展生存率显著低于低风险组。该模型在训练集、测试集和整体数据集中均显示出良好的预测能力。我们还基于风险评分和其他临床特征构建了预后预测模型,并绘制了相应的列线图。此外,我们发现高风险组和低风险组在肿瘤突变负荷、化疗药物敏感性等临床方面存在显著差异。我们基于EACs建立了一种有效的COAD预测模型,揭示了COAD中表观遗传调节因子与铜死亡之间的关联。我们希望该模型不仅能够促进COAD患者的治疗决策,还能推动铜死亡领域的研究进展。

https://cdn.ncbi.nlm.nih.gov/pmc/blobs/6038/10494936/aacacd3e713f/fphar-14-1254918-g001.jpg

文献AI研究员

20分钟写一篇综述,助力文献阅读效率提升50倍。

立即体验

用中文搜PubMed

大模型驱动的PubMed中文搜索引擎

马上搜索

文档翻译

学术文献翻译模型,支持多种主流文档格式。

立即体验