Suppr超能文献

用于多重基因组规模转录激活的Cas12a优化

Optimization of Cas12a for multiplexed genome-scale transcriptional activation.

作者信息

Griffith Audrey L, Zheng Fengyi, McGee Abby V, Miller Nathan W, Szegletes Zsofia M, Reint Ganna, Gademann Fabian, Nwolah Ifunanya, Hegde Mudra, Liu Yanjing V, Goodale Amy, Doench John G

机构信息

Genetic Perturbation Platform, Broad Institute of MIT and Harvard, 75 Ames St., Cambridge, MA 02142, USA.

出版信息

Cell Genom. 2023 Sep 1;3(9):100387. doi: 10.1016/j.xgen.2023.100387. eCollection 2023 Sep 13.

Abstract

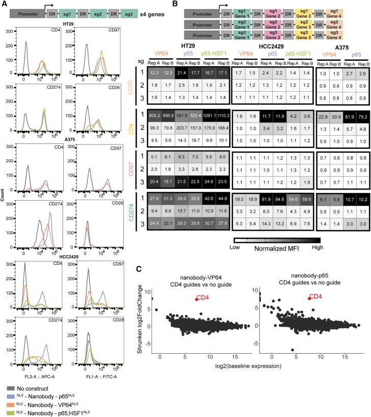
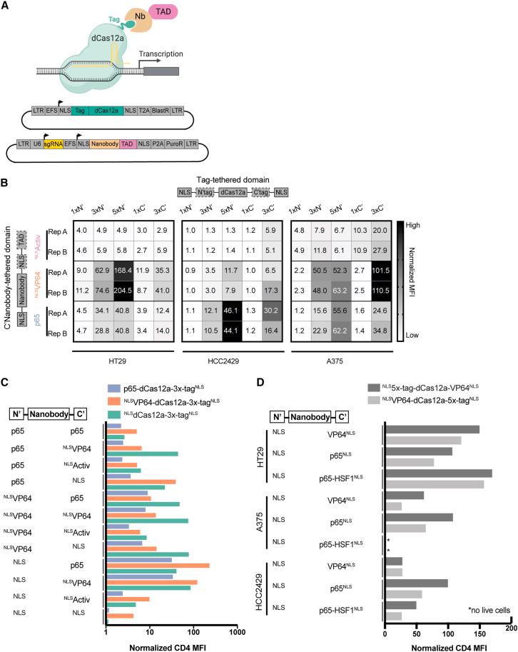
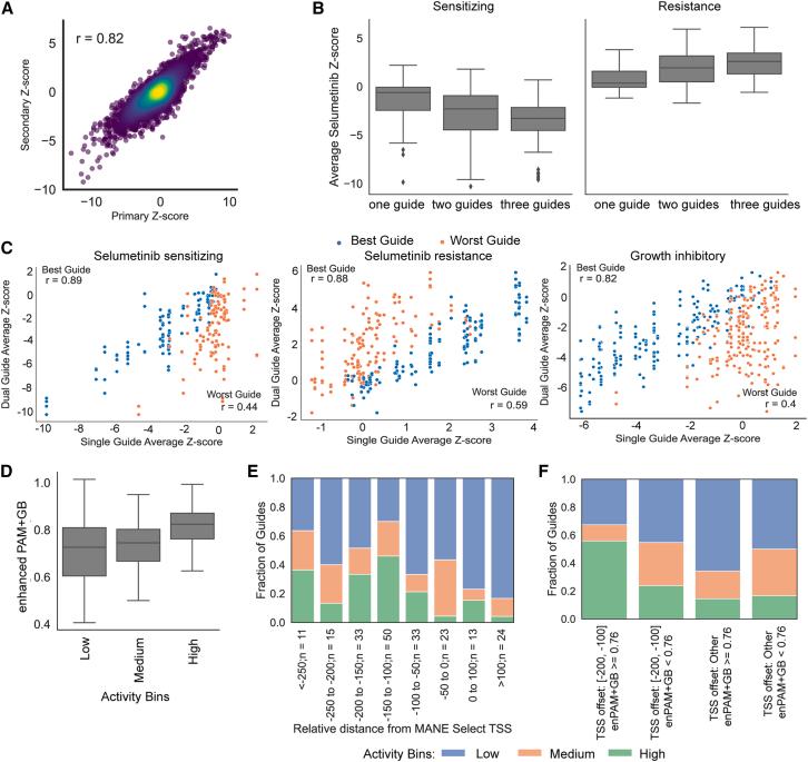
Cas12a CRISPR technology, unlike Cas9, allows for facile multiplexing of guide RNAs from a single transcript, simplifying combinatorial perturbations. While Cas12a has been implemented for multiplexed knockout genetic screens, it has yet to be optimized for CRISPR activation (CRISPRa) screens in human cells. Here, we develop a new Cas12a-based transactivation domain (TAD) recruitment system using the ALFA nanobody and demonstrate simultaneous activation of up to four genes. We screen a genome-wide library to identify modulators of growth and MEK inhibition, and we compare these results with those obtained with open reading frame (ORF) overexpression and Cas9-based CRISPRa. We find that the activity of multiplexed arrays is largely predictable from the best-performing guide and provide criteria for selecting active guides. We anticipate that these results will greatly accelerate the exploration of gene function and combinatorial phenotypes at scale.

摘要

与Cas9不同,Cas12a CRISPR技术允许从单个转录本轻松实现引导RNA的多重化,简化了组合扰动。虽然Cas12a已用于多重敲除基因筛选,但尚未针对人类细胞中的CRISPR激活(CRISPRa)筛选进行优化。在这里,我们使用ALFA纳米抗体开发了一种基于Cas12a的新型反式激活结构域(TAD)招募系统,并证明可同时激活多达四个基因。我们筛选了全基因组文库以鉴定生长调节剂和MEK抑制,并将这些结果与通过开放阅读框(ORF)过表达和基于Cas9的CRISPRa获得的结果进行比较。我们发现,多重阵列的活性在很大程度上可以从表现最佳的引导序列预测,并提供了选择活性引导序列的标准。我们预计这些结果将大大加速大规模基因功能和组合表型的探索。

https://cdn.ncbi.nlm.nih.gov/pmc/blobs/444e/10504673/6942c19e5f57/fx1.jpg

文献AI研究员

20分钟写一篇综述,助力文献阅读效率提升50倍。

立即体验

用中文搜PubMed

大模型驱动的PubMed中文搜索引擎

马上搜索

文档翻译

学术文献翻译模型,支持多种主流文档格式。

立即体验