Suppr超能文献

分子肿瘤负担指数对非小细胞肺癌患者的预后和预测影响。

Prognostic and predictive impact of molecular tumor burden index in non-small cell lung cancer patients.

机构信息

Department of Medical Oncology, Beijing Hospital, National Center of Gerontology, Institute of Geriatric Medicine, Chinese Academy of Medical Sciences, Beijing, People's Republic of China.

Geneplus-Beijing Institute, Beijing, People's Republic of China.

出版信息

Thorac Cancer. 2023 Nov;14(31):3097-3107. doi: 10.1111/1759-7714.15098. Epub 2023 Sep 19.

Abstract

BACKGROUND

The biomarkers of immune checkpoint inhibitors in the treatment of non-small cell lung cancer (NSCLC) patients have limited predictive performance. In this study we aimed to investigate the feasibility of molecular tumor burden index (mTBI) in circulating tumor DNA (ctDNA) as a predictor for immunotherapy in patients with NSCLC.

METHODS

From February 2017 to November 2020, pretreatment and on-treatment (3~6 weeks after first cycle of immunotherapy) dynamic plasma ctDNA samples from NSCLC patients receiving immune monotherapy or combination therapy were analyzed by targeted capture sequencing of 1021 genes. PyClone was used to infer the mTBI. The impact of pretreatment mTBI on survival outcomes was verified in the POPLAR/OAK trials.

RESULTS

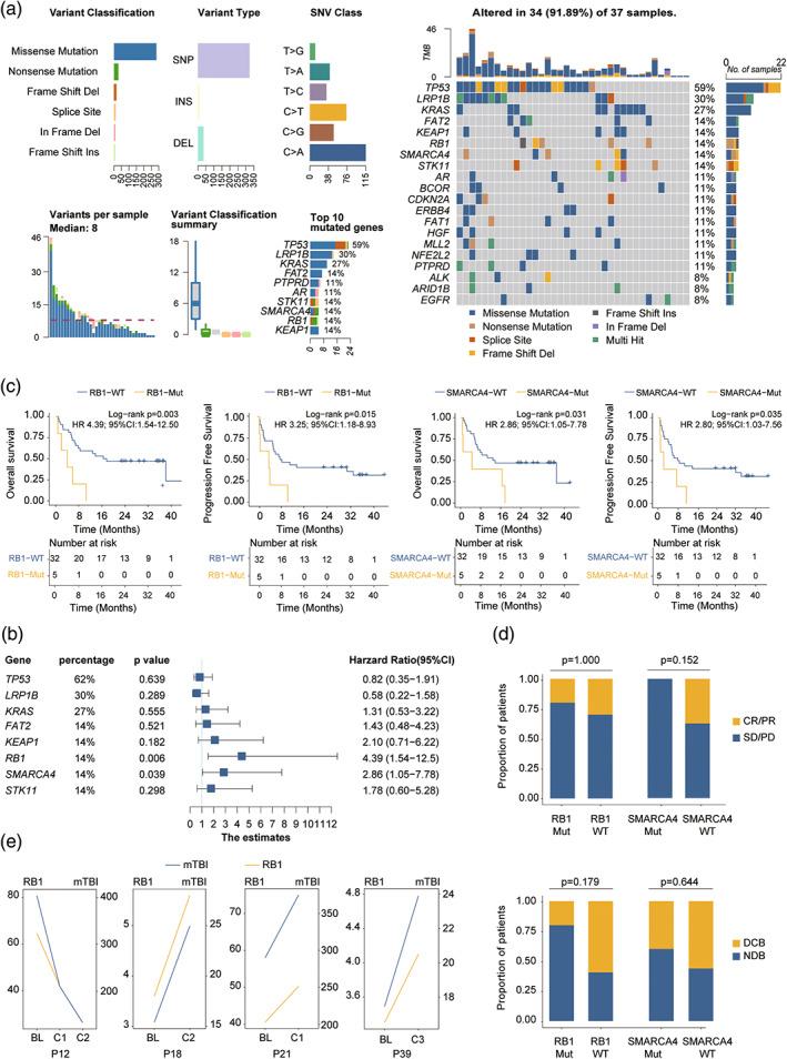
We found that patients without detectable baseline ctDNA had better survival outcomes (median overall survival [OS]: not reached vs. 12.8 months; hazard ratio [HR], 0.15; p = 0.035]). RB1 and SMARCA4 mutations were remarkably associated with worse survival outcomes. Furthermore, lower pretreatment mTBI was associated with superior OS (median: not reached vs. 8.1 months; HR, 0.22; p = 0.024) and PFS (median: 32.9 vs. 5.4 months; HR, 0.35; p = 0.045), but not objective response, which was validated in the POPLAR/OAK cohort, suggesting that baseline mTBI was a prognostic factor for NSCLC immunotherapy. Early dynamic changes of mTBI (ΔmTBI) significantly distinguished responsive patients, and patients with mTBI decrease to more than 68% at the final tumor evaluation had longer OS (median: 38.2 vs. 4.0 months; HR, 0.18; p = 0.017) and PFS (median: not reached vs. 2.3 months; HR, 0.24; p = 0.030).

CONCLUSION

ΔmTBI had a good sensitivity to identify potential beneficial patients based on the best effect CT scans, demonstrating that mTBI dynamics were predictive of benefit from immune checkpoint blockade.

摘要

背景

免疫检查点抑制剂在非小细胞肺癌(NSCLC)患者治疗中的生物标志物预测性能有限。本研究旨在探讨循环肿瘤 DNA(ctDNA)中的分子肿瘤负担指数(mTBI)作为 NSCLC 患者免疫治疗预测指标的可行性。

方法

从 2017 年 2 月至 2020 年 11 月,对接受免疫单药或联合治疗的 NSCLC 患者的预处理和治疗中(免疫治疗第一周期后 3~6 周)动态血浆 ctDNA 样本进行了靶向捕获测序 1021 个基因。使用 PyClone 推断 mTBI。在 POPLAR/OAK 试验中验证了预处理 mTBI 对生存结果的影响。

结果

我们发现基线 ctDNA 无法检测的患者具有更好的生存结果(中位总生存期[OS]:未达到 vs. 12.8 个月;HR,0.15;p=0.035)。RB1 和 SMARCA4 突变与较差的生存结果显著相关。此外,较低的预处理 mTBI 与更好的 OS(中位:未达到 vs. 8.1 个月;HR,0.22;p=0.024)和 PFS(中位:32.9 vs. 5.4 个月;HR,0.35;p=0.045)相关,但与客观反应无关,这在 POPLAR/OAK 队列中得到验证,表明基线 mTBI 是 NSCLC 免疫治疗的预后因素。mTBI 的早期动态变化(ΔmTBI)显著区分了有反应的患者,在最终肿瘤评估时 mTBI 下降到 68%以上的患者具有更长的 OS(中位:38.2 vs. 4.0 个月;HR,0.18;p=0.017)和 PFS(中位:未达到 vs. 2.3 个月;HR,0.24;p=0.030)。

结论

基于最佳疗效 CT 扫描,ΔmTBI 对识别潜在有益患者具有良好的敏感性,表明 mTBI 动态变化可预测免疫检查点阻断的获益。

https://cdn.ncbi.nlm.nih.gov/pmc/blobs/f4f3/10626252/4b4779cc7555/TCA-14-3097-g004.jpg

文献AI研究员

20分钟写一篇综述,助力文献阅读效率提升50倍。

立即体验

用中文搜PubMed

大模型驱动的PubMed中文搜索引擎

马上搜索

文档翻译

学术文献翻译模型,支持多种主流文档格式。

立即体验