Suppr超能文献

红细胞 ENT1-AMPD3 轴是一种重要的嘌呤能缺氧传感器和能量调节剂,可在小鼠模型中对抗 CKD。

Erythrocyte ENT1-AMPD3 Axis is an Essential Purinergic Hypoxia Sensor and Energy Regulator Combating CKD in a Mouse Model.

机构信息

National Medical Metabolomics International Collaborative Research Center, Xiangya Hospital, Central South University, Changsha, Hunan, China.

Department of Otolaryngology Head and Neck Surgery, Xiangya Hospital, Central South University, Changsha, Hunan, China.

出版信息

J Am Soc Nephrol. 2023 Oct 1;34(10):1647-1671. doi: 10.1681/ASN.0000000000000195. Epub 2023 Aug 7.

Abstract

SIGNIFICANCE STATEMENT

Hypoxia drives kidney damage and progression of CKD. Although erythrocytes respond rapidly to hypoxia, their role and the specific molecules sensing and responding to hypoxia in CKD remain unclear. In this study, we demonstrated in a mouse model that erythrocyte ENT1-AMPD3 is a master energy regulator of the intracellular purinergic hypoxic compensatory response that promotes rapid energy supply from extracellular adenosine, eAMPK-dependent metabolic reprogramming, and O 2 delivery, which combat renal hypoxia and progression of CKD. ENT1-AMPD3-AMPK-BPGM comprise a group of circulating erythroid-specific biomarkers, providing early diagnostic and novel therapeutic targets for CKD.

BACKGROUND

Hypoxia drives kidney damage and progression of CKD. Although erythrocytes respond rapidly to hypoxia, their role and the specific molecules sensing and responding to hypoxia in CKD remain unclear.

METHODS

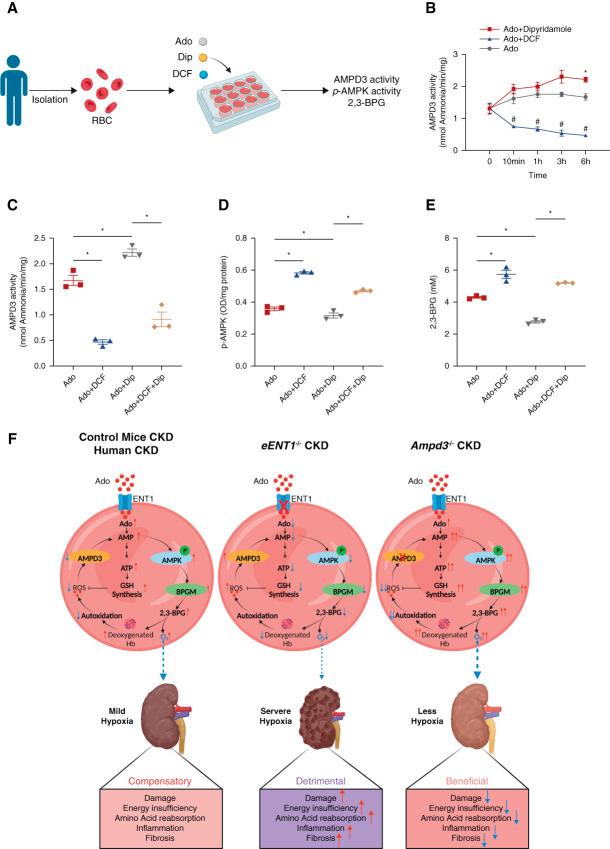
Mice with an erythrocyte-specific deficiency in equilibrative nucleoside transporter 1 ( eEnt1-/- ) and a global deficiency in AMP deaminase 3 ( Ampd3-/- ) were generated to define their function in two independent CKD models, including angiotensin II (Ang II) infusion and unilateral ureteral obstruction (UUO). Unbiased metabolomics, isotopic adenosine flux, and various biochemical and cell culture analyses coupled with genetic studies were performed. Translational studies in patients with CKD and cultured human erythrocytes examined the role of ENT1 and AMPD3 in erythrocyte function and metabolism.

RESULTS

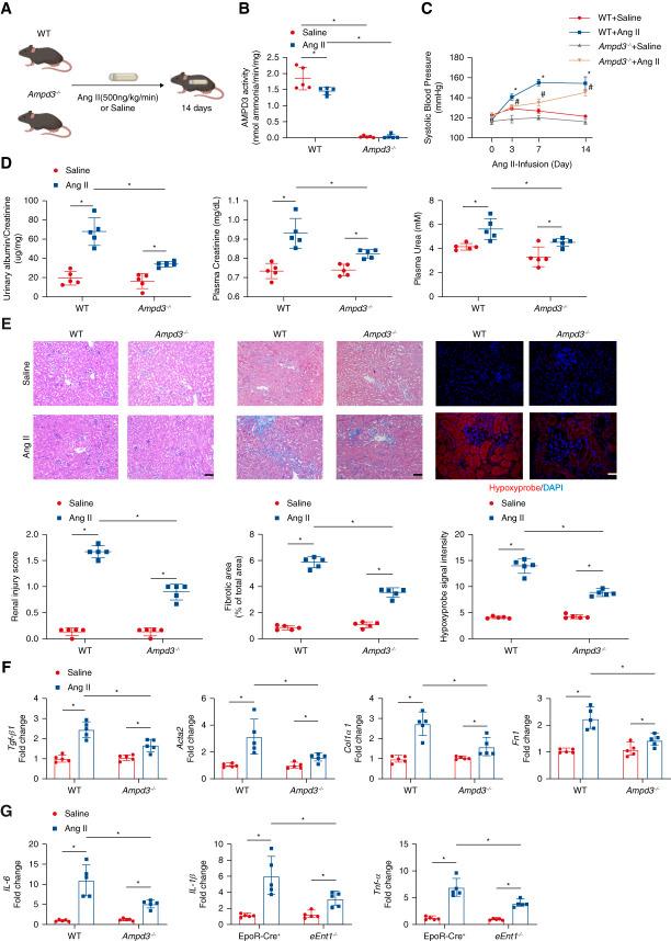
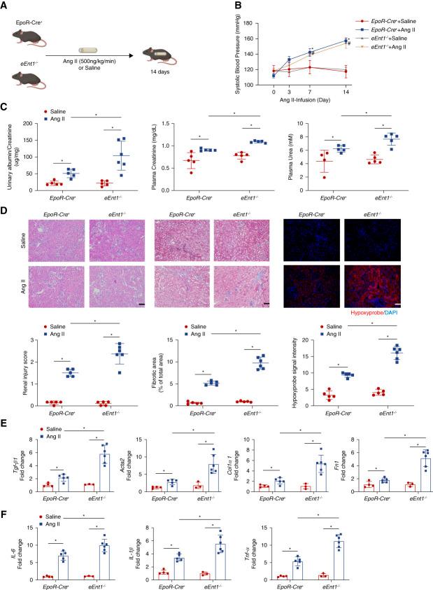
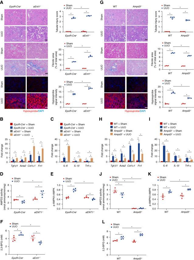
eEnt1-/- mice display severe renal hypoxia, kidney damage, and fibrosis in both CKD models. The loss of eENT1-mediated adenosine uptake reduces intracellular AMP and thus abolishes the activation of AMPK α and bisphosphoglycerate mutase (BPGM). This results in reduced 2,3-bisphosphoglycerate and glutathione, leading to overwhelming oxidative stress in eEnt1-/- mice. Excess reactive oxygen species (ROS) activates AMPD3, resulting in metabolic reprogramming and reduced O 2 delivery, leading to severe renal hypoxia in eEnt1-/- mice. By contrast, genetic ablation of AMPD3 preserves the erythrocyte adenine nucleotide pool, inducing AMPK-BPGM activation, O 2 delivery, and antioxidative stress capacity, which protect against Ang II-induced renal hypoxia, damage, and CKD progression. Translational studies recapitulated the findings in mice.

CONCLUSION

eENT1-AMPD3, two highly enriched erythrocyte purinergic components that sense hypoxia, promote eAMPK-BPGM-dependent metabolic reprogramming, O 2 delivery, energy supply, and antioxidative stress capacity, which mitigates renal hypoxia and CKD progression.

摘要

意义陈述

缺氧会导致肾脏损伤和 CKD 的进展。虽然红细胞对缺氧反应迅速,但它们在 CKD 中的作用以及感知和应对缺氧的特定分子仍不清楚。在这项研究中,我们在小鼠模型中证明,红细胞 ENT1-AMPD3 是细胞内嘌呤能缺氧补偿反应的主要能量调节剂,可促进细胞外腺苷的快速能量供应、eAMPK 依赖性代谢重编程和 O2 输送,从而对抗肾脏缺氧和 CKD 的进展。ENT1-AMPD3-AMPK-BPGM 构成了一组循环红细胞特异性生物标志物,为 CKD 提供了早期诊断和新的治疗靶点。

背景

缺氧会导致肾脏损伤和 CKD 的进展。虽然红细胞对缺氧反应迅速,但它们在 CKD 中的作用以及感知和应对缺氧的特定分子仍不清楚。

方法

生成了红细胞特异性缺乏平衡核苷转运蛋白 1(eEnt1-/-)和 AMP 脱氨酶 3(Ampd3-/-)的全身性缺乏的小鼠,以确定它们在两种独立的 CKD 模型中的功能,包括血管紧张素 II(Ang II)输注和单侧输尿管梗阻(UUO)。进行了无偏代谢组学、同位素腺苷通量以及各种生化和细胞培养分析,并结合遗传研究。在 CKD 患者和培养的人类红细胞中进行了转译研究,以研究 ENT1 和 AMPD3 在红细胞功能和代谢中的作用。

结果

eEnt1-/- 小鼠在两种 CKD 模型中均表现出严重的肾脏缺氧、肾脏损伤和纤维化。缺乏 eENT1 介导的腺苷摄取会降低细胞内 AMP,从而消除 AMPKα和双磷酸甘油酸变位酶(BPGM)的激活。这导致 2,3-双磷酸甘油酸和谷胱甘肽减少,导致 eEnt1-/- 小鼠中产生压倒性的氧化应激。过量的活性氧(ROS)激活 AMPD3,导致代谢重编程和 O2 输送减少,导致 eEnt1-/- 小鼠严重的肾脏缺氧。相比之下,AMPD3 的基因缺失保留了红细胞的腺嘌呤核苷酸库,诱导 AMPK-BPGM 激活、O2 输送和抗氧化应激能力,从而防止 Ang II 诱导的肾脏缺氧、损伤和 CKD 进展。转译研究再现了小鼠中的发现。

结论

eENT1-AMPD3 是两种高度富集的红细胞嘌呤能成分,可感知缺氧,促进 eAMPK-BPGM 依赖性代谢重编程、O2 输送、能量供应和抗氧化应激能力,从而减轻肾脏缺氧和 CKD 的进展。

https://cdn.ncbi.nlm.nih.gov/pmc/blobs/2635/10561773/2b4f9324ba14/jasn-34-1647-g001.jpg

文献AI研究员

20分钟写一篇综述,助力文献阅读效率提升50倍。

立即体验

用中文搜PubMed

大模型驱动的PubMed中文搜索引擎

马上搜索

文档翻译

学术文献翻译模型,支持多种主流文档格式。

立即体验