Suppr超能文献

长读测序揭示了结直肠癌中异常可变剪接的全景和新的治疗靶点。

Long-read sequencing reveals the landscape of aberrant alternative splicing and novel therapeutic target in colorectal cancer.

机构信息

Cancer Institute, Xuzhou Medical University, 209 Tongshan Road, Xuzhou, 221004, Jiangsu Province, China.

Center of Clinical Oncology, the Affiliated Hospital of Xuzhou Medical University, Jiangsu, Xuzhou, China.

出版信息

Genome Med. 2023 Sep 21;15(1):76. doi: 10.1186/s13073-023-01226-y.

Abstract

BACKGROUND

Alternative splicing complexity plays a vital role in carcinogenesis and cancer progression. Improved understanding of novel splicing events and the underlying regulatory mechanisms may contribute new insights into developing new therapeutic strategies for colorectal cancer (CRC).

METHODS

Here, we combined long-read sequencing technology with short-read RNA-seq methods to investigate the transcriptome complexity in CRC. By using experiment assays, we explored the function of newly identified splicing isoform TIMP1 Δ4-5. Moreover, a CRISPR/dCasRx-based strategy to induce the TIMP1 exon 4-5 exclusion was introduced to inhibit neoplasm growth.

RESULTS

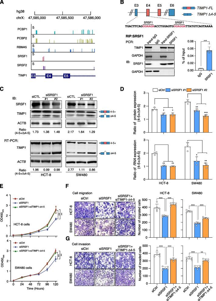
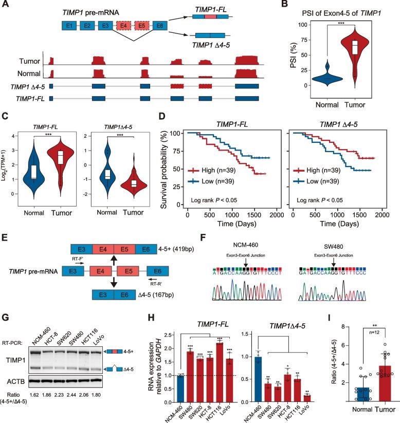
A total of 90,703 transcripts were identified, of which > 62% were novel compared with current transcriptome annotations. These novel transcripts were more likely to be sample specific, expressed at relatively lower levels with more exons, and oncogenes displayed a characteristic to generate more transcripts in CRC. Clinical outcome data analysis showed that 1472 differentially expressed alternative splicing events (DEAS) were tightly associated with CRC patients' prognosis, and many novel isoforms were likely to be important determinants for patient survival. Among these, newly identified splicing isoform TIMP1 Δ4-5 was significantly downregulated in CRC. Further in vitro and in vivo assays demonstrated that ectopic expression of TIMP1 Δ4-5 significantly suppresses tumor cell growth and metastasis. Serine/arginine-rich splicing factor 1 (SRSF1) acts as a onco-splicing regulator through sustaining the inclusion of TIMP1 exon 4-5. Furthermore, CRISPR/dCasRx-based strategies designed to induce TIMP1 exon 4-5 exclusion have the potential to restrain the CRC growth.

CONCLUSIONS

This data provides a rich resource for deeper studies of gastrointestinal malignancies. Newly identified splicing isoform TIMP1 Δ4-5 plays an important role in mediating CRC progression and may be a potential therapy target in CRC.

摘要

背景

选择性剪接的复杂性在致癌和癌症进展中起着至关重要的作用。对新剪接事件及其潜在调控机制的深入了解,可能为开发结直肠癌(CRC)的新治疗策略提供新的见解。

方法

在这里,我们结合长读测序技术和短读 RNA-seq 方法来研究 CRC 中的转录组复杂性。通过实验验证,我们探索了新鉴定的剪接异构体 TIMP1 Δ4-5 的功能。此外,我们引入了基于 CRISPR/dCasRx 的策略来诱导 TIMP1 外显子 4-5 的缺失,以抑制肿瘤生长。

结果

共鉴定了 90703 个转录本,其中超过 62%与当前转录组注释相比是新的。这些新的转录本更有可能是样本特异性的,表达水平相对较低,外显子更多,癌基因在 CRC 中表现出产生更多转录本的特征。临床结果数据分析表明,1472 个差异表达的可变剪接事件(DEAS)与 CRC 患者的预后密切相关,许多新的异构体可能是患者生存的重要决定因素。在这些异构体中,新鉴定的 TIMP1 Δ4-5 剪接异构体在 CRC 中显著下调。进一步的体外和体内实验表明,TIMP1 Δ4-5 的异位表达显著抑制肿瘤细胞的生长和转移。丝氨酸/精氨酸丰富剪接因子 1(SRSF1)通过维持 TIMP1 外显子 4-5 的包含,作为一种致癌剪接调节剂。此外,设计用于诱导 TIMP1 外显子 4-5 缺失的 CRISPR/dCasRx 策略有可能抑制 CRC 的生长。

结论

该数据为深入研究胃肠道恶性肿瘤提供了丰富的资源。新鉴定的 TIMP1 Δ4-5 剪接异构体在介导 CRC 进展中起着重要作用,可能是 CRC 的潜在治疗靶点。

https://cdn.ncbi.nlm.nih.gov/pmc/blobs/3775/10512518/0b5b7a051a0b/13073_2023_1226_Fig1_HTML.jpg

文献AI研究员

20分钟写一篇综述,助力文献阅读效率提升50倍。

立即体验

用中文搜PubMed

大模型驱动的PubMed中文搜索引擎

马上搜索

文档翻译

学术文献翻译模型,支持多种主流文档格式。

立即体验