Suppr超能文献

异土木香内酯通过 ROS 介导的信号通路诱导结直肠癌细胞系凋亡、自噬、细胞周期停滞和 MAPK 激活。

Isolinderalactone Induces Apoptosis, Autophagy, Cell Cycle Arrest and MAPK Activation through ROS-Mediated Signaling in Colorectal Cancer Cell Lines.

机构信息

Department of Obstetrics and Gynecology, Taichung Tzu Chi Hospital, Buddhist Tzu Chi Medical Foundation, Taichung 427213, Taiwan.

Department of Research, Taichung Tzu Chi Hospital, Buddhist Tzu Chi Medical Foundation, Taichung 427213, Taiwan.

出版信息

Int J Mol Sci. 2023 Sep 18;24(18):14246. doi: 10.3390/ijms241814246.

Abstract

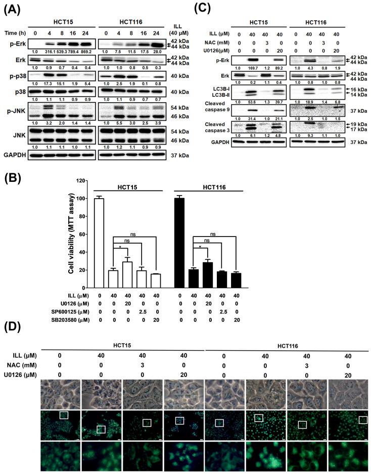
Colorectal cancer (CRC) is one of the most common malignancies worldwide. Isolinderalactone (ILL), a sesquiterpene isolated from the root extract of , has been reported to exhibit anti-proliferative and anti-metastatic activities in various cancer cell lines. However, the mechanisms associated with its antitumor effects on CRC cells remain unclear. ILL treatment significantly suppressed proliferation and induced cell cycle G2/M arrest in CRC cells by inhibiting the expression of cyclin B, p-cdc2, and p-cdc25c and up-regulating the expression of p21. In addition, ILL induced mitochondria-associated apoptosis through the up-regulation of cleaved -caspase-9 and -3 expression. ILL induced autophagy by increasing the levels of LC3B in CRC cells, which was partially rescued by treatment with an autophagy inhibitor (chloroquine). Furthermore, ILL increases the accumulation of reactive oxygen species (ROS) and activates the MAPK pathway. Application of the ROS scavenger, N-acetyl cysteine (NAC), effectively inhibited ILL toxicity and reversed ILL-induced apoptosis, cell cycle arrest, autophagy, and ERK activation. Taken together, these results suggest that ILL induces G2/M phase arrest, apoptosis, and autophagy and activates the MAPK pathway via ROS-mediated signaling in human CRC cells.

摘要

结直肠癌(CRC)是全球最常见的恶性肿瘤之一。从分离木层孔菌根提取物中分离得到的土槿皮乙酸(ILL)已被报道在各种癌细胞系中具有抗增殖和抗转移活性。然而,其对 CRC 细胞抗肿瘤作用的机制尚不清楚。ILL 处理通过抑制 cyclin B、p-cdc2 和 p-cdc25c 的表达,上调 p21 的表达,显著抑制 CRC 细胞的增殖并诱导细胞周期 G2/M 期阻滞。此外,ILL 通过上调 cleaved-caspase-9 和 -3 的表达诱导线粒体相关的细胞凋亡。ILL 通过增加 CRC 细胞中 LC3B 的水平诱导自噬,自噬抑制剂(氯喹)处理部分挽救了这一过程。此外,ILL 增加活性氧(ROS)的积累并激活 MAPK 途径。ROS 清除剂 N-乙酰半胱氨酸(NAC)的应用有效抑制了 ILL 的毒性,并逆转了 ILL 诱导的细胞凋亡、细胞周期阻滞、自噬和 ERK 激活。综上所述,这些结果表明,ILL 通过 ROS 介导的信号通路诱导人 CRC 细胞的 G2/M 期阻滞、凋亡和自噬,并激活 MAPK 途径。

https://cdn.ncbi.nlm.nih.gov/pmc/blobs/2485/10532319/46dc12664d6f/ijms-24-14246-g001.jpg

文献AI研究员

20分钟写一篇综述,助力文献阅读效率提升50倍。

立即体验

用中文搜PubMed

大模型驱动的PubMed中文搜索引擎

马上搜索

文档翻译

学术文献翻译模型,支持多种主流文档格式。

立即体验