Suppr超能文献

一种靶向间皮素的新型人源抗体VH结构域作为抗体药物偶联物的临床前评估。

Preclinical assessment of a novel human antibody VH domain targeting mesothelin as an antibody-drug conjugate.

作者信息

Sun Zehua, Chu Xiaojie, Adams Cynthia, Ilina Tatiana V, Guerrero Michel, Lin Guowu, Chen Chuan, Jelev Dontcho, Ishima Rieko, Li Wei, Mellors John W, Calero Guillermo, Dimitrov Dimiter S

机构信息

Center for Antibody Therapeutics, Division of Infectious Diseases, Department of Medicine, University of Pittsburgh School of Medicine, 3550 Terrace Street, Pittsburgh, PA 15261, USA.

Abound Bio, 1401 Forbes Avenue, Pittsburgh, PA 15219, USA.

出版信息

Mol Ther Oncolytics. 2023 Sep 13;31:100726. doi: 10.1016/j.omto.2023.09.002. eCollection 2023 Dec 19.

Abstract

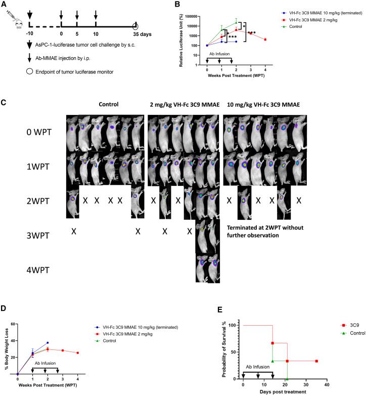
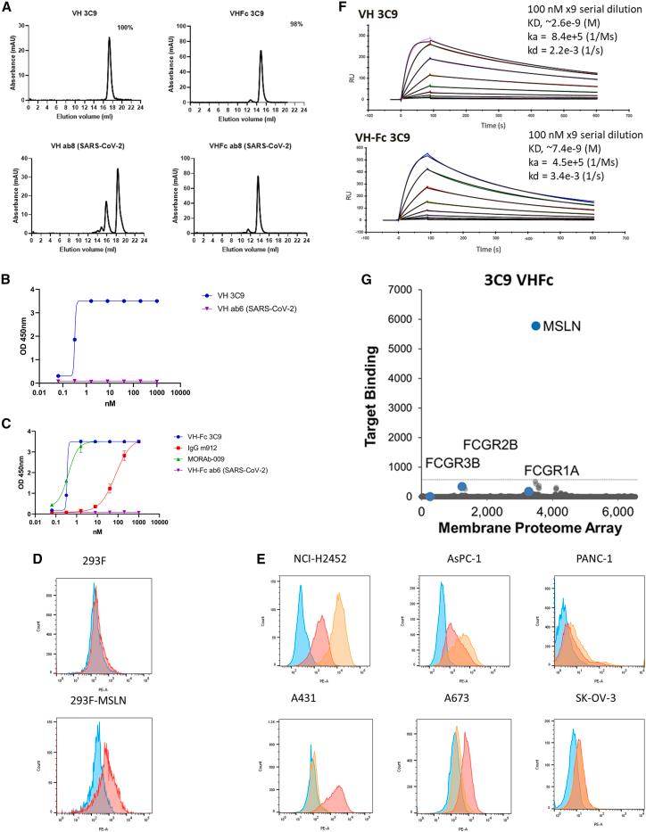
Mesothelin (MSLN) has been a validated tumor-associated antigen target for several solid tumors for over a decade, making it an attractive option for therapeutic interventions. Novel antibodies with high affinity and better therapeutic properties are needed. In the current study, we have isolated and characterized a novel heavy chain variable (VH) domain 3C9 from a large-size human immunoglobulin VH domain library. 3C9 exhibited high affinity (KD [dissociation constant] <3 nM) and binding specificity in a membrane proteome array (MPA). In a mouse xenograft model, 3C9 fused to human IgG1 Fc was detected at tumor sites as early as 8 h post-infusion and remained at the site for over 10 days. Furthermore, 3C9 fused to a human Fc domain drug conjugate effectively inhibited MSLN-positive tumor growth in a mouse xenograft model. The X-ray crystal structure of full-length MSLN in complex with 3C9 reveals interaction of the 3C9 domains with two distinctive residue patches on the MSLN surface. This newly discovered VH antibody domain has a high potential as a therapeutic candidate for MSLN-expressing cancers.

摘要

间皮素(MSLN)十多年来一直是几种实体瘤已验证的肿瘤相关抗原靶点,这使其成为治疗干预的一个有吸引力的选择。需要具有高亲和力和更好治疗特性的新型抗体。在当前研究中,我们从一个大尺寸人免疫球蛋白重链可变区(VH)文库中分离并鉴定了一个新型重链可变区(VH)结构域3C9。3C9在膜蛋白质组阵列(MPA)中表现出高亲和力(解离常数KD<3 nM)和结合特异性。在小鼠异种移植模型中,与人类IgG1 Fc融合的3C9在输注后8小时即在肿瘤部位被检测到,并在该部位停留超过10天。此外,与人类Fc结构域药物偶联物融合的3C9在小鼠异种移植模型中有效抑制了MSLN阳性肿瘤的生长。全长MSLN与3C9复合物的X射线晶体结构揭示了3C9结构域与MSLN表面两个不同残基区域的相互作用。这个新发现的VH抗体结构域作为表达MSLN癌症的治疗候选物具有很高的潜力。

https://cdn.ncbi.nlm.nih.gov/pmc/blobs/89f9/10522976/1fcc0ef98828/fx1.jpg

文献AI研究员

20分钟写一篇综述,助力文献阅读效率提升50倍。

立即体验

用中文搜PubMed

大模型驱动的PubMed中文搜索引擎

马上搜索

文档翻译

学术文献翻译模型,支持多种主流文档格式。

立即体验