Suppr超能文献

通过膀胱癌临床数据验证和泛癌分析,鉴定 m6A 抑制因子 EIF4A3 作为一种新的癌症预后和免疫治疗生物标志物。

Identification of m6A suppressor EIF4A3 as a novel cancer prognostic and immunotherapy biomarker through bladder cancer clinical data validation and pan-cancer analysis.

机构信息

Department of Urology, Ningbo Medical Center Lihuili Hospital, Ningbo, 315000, Zhejiang, People's Republic of China.

Department of Reproductive Medicine, The First Affiliated Hospital of Ningbo University, Ningbo, 315000, Zhejiang, People's Republic of China.

出版信息

Sci Rep. 2023 Sep 30;13(1):16457. doi: 10.1038/s41598-023-43500-4.

Abstract

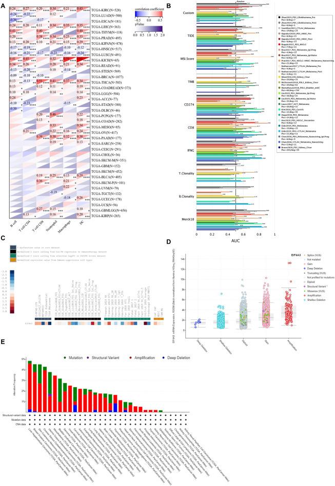
EIF4A3 represents a novel m6A suppressor that exerts control over the global m6A mRNA modification level, therefore influencing gene destiny. Despite increasing evidence that highlights a pivotal role of EIF4A3 in tumor progression and immunity, a comprehensive pan-cancer analysis of EIF4A3 has yet to be conducted, in order to ascertain whether EIF4A3 could be a viable biomarker for cancer screening, prediction of prognosis, and to facilitate accurate therapy design in various human malignancies. We analyzed the expression levels of EIF4A3 in bladder cancer compared to para-cancer tissue. Subsequently survival analysis was conducted to ascertain the potential association between EIF4A3 expression and patient prognosis. To further corroborate this evidence, we conducted an extensive data mining process of several publicly available databases, including UCSC Xena database, TCGA, and GTEx. Raw data from the UCSC Xena database was processed using online tools to obtain results that could be subjected to further analysis. Our study unveiled a considerable increase in the expression levels of EIF4A3 in bladder cancer compared to para-cancer tissue. Subsequent validation experiments confirmed that bladder cancer patients exhibiting higher levels of EIF4A3 expression have significantly worse prognostic outcomes. Next, our pan-cancer analysis found that the expression level of EIF4A3 is significantly higher in most cancers. Notably, high expression levels of EIF4A3 were negatively associated with patient prognosis across various cancer types. Furthermore, as a novel m6A suppressor, EIF4A3 was found to be correlated with numerous RNA modification genes in multiple cancer types. Meanwhile, analysis of publicly available databases revealed that EIF4A3 expression was significantly related to immune score and immune cell levels in most cancer types. Interestingly, EIF4A3 was also identified as a superior immunotherapy biomarker when compared to several traditional immunotherapy biomarkers. Lastly, genetic alterations analysis revealed that amplification was the most frequently occurring abnormality in the EIF4A3 gene. EIF4A3 emerges as a promising biomarker with the potential to significantly enhance tumor screening, prognostic evaluation, and the design of individualized treatment strategies across a diverse array of malignancies.

摘要

EIF4A3 代表了一种新型的 m6A 抑制剂,它可以控制全局 m6A mRNA 修饰水平,从而影响基因命运。尽管越来越多的证据表明 EIF4A3 在肿瘤进展和免疫中起着关键作用,但尚未对 EIF4A3 进行全面的泛癌症分析,以确定 EIF4A3 是否可以作为癌症筛查、预后预测的可行生物标志物,并有助于在各种人类恶性肿瘤中进行准确的治疗设计。我们分析了膀胱癌与癌旁组织中 EIF4A3 的表达水平。随后进行生存分析,以确定 EIF4A3 表达与患者预后之间的潜在关联。为了进一步证实这一证据,我们对几个公开可用的数据库(包括 UCSC Xena 数据库、TCGA 和 GTEx)进行了广泛的数据挖掘。使用在线工具处理 UCSC Xena 数据库的原始数据,以获得可以进一步分析的结果。我们的研究表明,与癌旁组织相比,膀胱癌中 EIF4A3 的表达水平显著增加。随后的验证实验证实,EIF4A3 表达水平较高的膀胱癌患者预后明显较差。接下来,我们的泛癌症分析发现,EIF4A3 的表达水平在大多数癌症中明显较高。值得注意的是,EIF4A3 的高表达水平与各种癌症类型的患者预后呈负相关。此外,作为一种新型的 m6A 抑制剂,EIF4A3 被发现与多种癌症类型中的许多 RNA 修饰基因相关。同时,对公开可用数据库的分析表明,EIF4A3 的表达与大多数癌症类型的免疫评分和免疫细胞水平显著相关。有趣的是,与几种传统的免疫治疗生物标志物相比,EIF4A3 也被确定为一种优秀的免疫治疗生物标志物。最后,遗传改变分析表明,扩增是 EIF4A3 基因最常见的异常。EIF4A3 是一种很有前途的生物标志物,有可能显著提高肿瘤筛查、预后评估和各种恶性肿瘤个体化治疗策略的设计。

https://cdn.ncbi.nlm.nih.gov/pmc/blobs/4c4a/10542776/089e63b710dc/41598_2023_43500_Fig1_HTML.jpg

文献AI研究员

20分钟写一篇综述,助力文献阅读效率提升50倍。

立即体验

用中文搜PubMed

大模型驱动的PubMed中文搜索引擎

马上搜索

文档翻译

学术文献翻译模型,支持多种主流文档格式。

立即体验