Suppr超能文献

组蛋白去乙酰化酶 3 异常导致谷胱甘肽过氧化物酶 4 抑制驱动肾脏铁死亡和 AKI-CKD 进展。

HDAC3 aberration-incurred GPX4 suppression drives renal ferroptosis and AKI-CKD progression.

机构信息

Yancheng Medical Research Center of Nanjing University Medical School, Department of Central Laboratory, Yancheng First Hospital, Affiliated Hospital of Nanjing University Medical School, The First People's Hospital of Yancheng, Yancheng, China; Nanjing University Medical School, Jiangsu Key Lab of Molecular Medicine, Nanjing, China.

Yancheng Medical Research Center of Nanjing University Medical School, Department of Central Laboratory, Yancheng First Hospital, Affiliated Hospital of Nanjing University Medical School, The First People's Hospital of Yancheng, Yancheng, China.

出版信息

Redox Biol. 2023 Dec;68:102939. doi: 10.1016/j.redox.2023.102939. Epub 2023 Oct 20.

Abstract

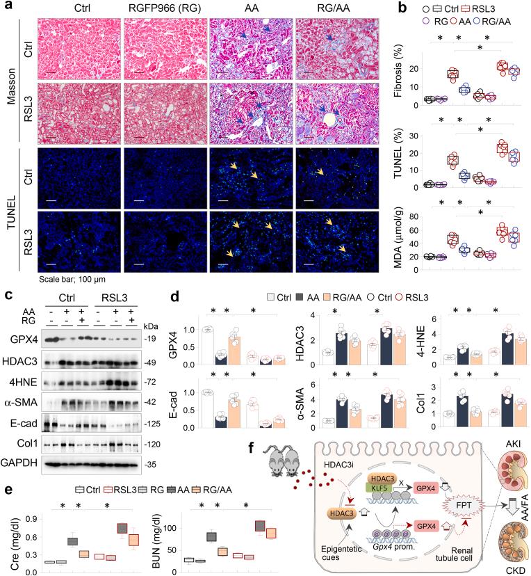
Acute kidney injury (AKI) progression to chronic kidney disease (CKD) represents a unique renal disease setting characterized by early renal cellular injury and regulated cell death, and later renal fibrosis, of which the critical role and nature of ferroptosis are only partially understood. Here, we report that renal tubular epithelial ferroptosis caused by HDAC3 (histone deacetylase 3) aberration and the resultant GPX4 suppression drives AKI-CKD progression. In mouse models of AKI-CKD transition induced by nephrotoxic aristolochic acid (AA) and folic acid (FA), renal tubular epithelial ferroptosis occurred early that coincided with preferential HDAC3 elevation and marked suppression of a core anti-ferroptosis enzyme GPX4 (glutathione peroxidase 4). Intriguingly, genetic Hdac3 knockout or administration of a HDAC3-selective inhibitor RGFP966 effectively mitigated the GPX4 suppression, ferroptosis and the fibrosis-associated renal functional loss. In cultured tubular epithelial cells, HDAC3 over-expression or inhibition inversely affected GPX4 abundances. Further analysis revealed that Gpx4 promoter contains a typical binding motif of transcription factor KLF5 (Kruppel-like factor 5). HDAC3 and KLF5 inducibly associated and bound to Gpx4 promoter upon AA treatment, leading to local histone hypoacetylation and GPX4 transactivation inhibition, which was blocked by RGFP966 and a KLF5 inhibitor ML264, respectively, suggesting that KLF5 co-regulated the HDAC3-incurred Gpx4 transcription inhibition. More importantly, in AKI-CKD mice receiving a GPX4 inactivator RSL3, the anti-ferroptosis and renoprotective effects of RGFP966 were largely abrogated, indicating that GPX4 is an essential downstream mediator of the HDAC3 aberration and renal ferroptosis during AKI-CKD transition. Together, our study identified a critical epigenetic pathway of ferroptosis during AKI-CKD transition and suggested that the strategies preserving GPX4 by HDAC3 inhibition are potentially effective to reduce renal ferroptosis and slow AKI-CKD progression.

摘要

急性肾损伤 (AKI) 进展为慢性肾脏病 (CKD) 代表了一种独特的肾脏疾病状态,其特征为早期肾细胞损伤和调节性细胞死亡,以及后期的肾纤维化,其中铁死亡的关键作用和性质仅部分被理解。在这里,我们报告 HDAC3(组蛋白去乙酰化酶 3)异常引起的肾小管上皮细胞铁死亡,以及由此导致的 GPX4 抑制,驱动 AKI-CKD 的进展。在由肾毒性马兜铃酸 (AA) 和叶酸 (FA) 诱导的 AKI-CKD 转化的小鼠模型中,肾小管上皮细胞铁死亡发生较早,与 HDAC3 升高和核心抗铁死亡酶 GPX4(谷胱甘肽过氧化物酶 4)的显著抑制同时发生。有趣的是,遗传敲除 Hdac3 或给予 HDAC3 选择性抑制剂 RGFP966 可有效减轻 GPX4 的抑制、铁死亡和与纤维化相关的肾功能丧失。在培养的肾小管上皮细胞中,HDAC3 的过表达或抑制会反向影响 GPX4 的丰度。进一步的分析表明,Gpx4 启动子含有转录因子 KLF5(Kruppel-like factor 5)的典型结合基序。在 AA 处理时,HDAC3 和 KLF5 可诱导性地与 Gpx4 启动子结合,并结合到 Gpx4 启动子上,导致局部组蛋白去乙酰化和 GPX4 转录激活抑制,这分别被 RGFP966 和 KLF5 抑制剂 ML264 阻断,表明 KLF5 共同调节 HDAC3 引起的 Gpx4 转录抑制。更重要的是,在接受 GPX4 失活剂 RSL3 的 AKI-CKD 小鼠中,RGFP966 的抗铁死亡和肾脏保护作用被大大削弱,表明 GPX4 是 AKI-CKD 转化过程中 HDAC3 异常和肾小管铁死亡的一个重要下游介质。总之,我们的研究确定了 AKI-CKD 转化过程中铁死亡的一个关键表观遗传途径,并表明通过抑制 HDAC3 来维持 GPX4 的策略可能有助于减少肾脏铁死亡并减缓 AKI-CKD 的进展。

https://cdn.ncbi.nlm.nih.gov/pmc/blobs/00c0/10638610/a2462a0a1572/ga1.jpg

文献AI研究员

20分钟写一篇综述,助力文献阅读效率提升50倍。

立即体验

用中文搜PubMed

大模型驱动的PubMed中文搜索引擎

马上搜索

文档翻译

学术文献翻译模型,支持多种主流文档格式。

立即体验