Suppr超能文献

胰腺导管腺癌中钙黏蛋白-11的缺失会改变肿瘤免疫微环境。

Loss of Cadherin-11 in pancreatic ductal adenocarcinoma alters tumor-immune microenvironment.

作者信息

Sebastian Aimy, Martin Kelly A, Peran Ivana, Hum Nicholas R, Leon Nicole F, Amiri Beheshta, Wilson Stephen P, Coleman Matthew A, Wheeler Elizabeth K, Byers Stephen W, Loots Gabriela G

机构信息

Lawrence Livermore National Laboratory, Physical and Life Science Directorate, Livermore, CA, United States.

Georgetown-Lombardi Comprehensive Cancer Center, Department of Oncology, Georgetown University Medical Center, Washington, DC, United States.

出版信息

Front Oncol. 2023 Oct 26;13:1286861. doi: 10.3389/fonc.2023.1286861. eCollection 2023.

Abstract

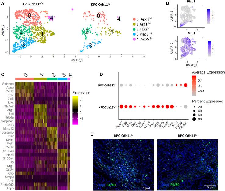
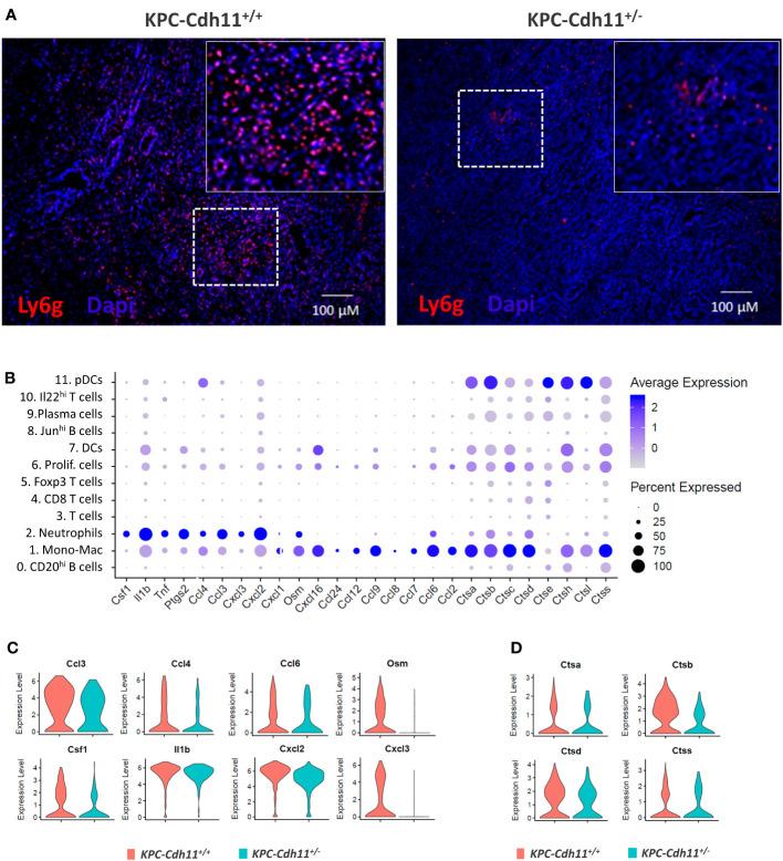
Pancreatic ductal adenocarcinoma (PDAC) is one of the top five deadliest forms of cancer with very few treatment options. The 5-year survival rate for PDAC is 10% following diagnosis. Cadherin 11 (Cdh11), a cell-to-cell adhesion molecule, has been suggested to promote tumor growth and immunosuppression in PDAC, and Cdh11 inhibition significantly extended survival in mice with PDAC. However, the mechanisms by which Cdh11 deficiency influences PDAC progression and anti-tumor immune responses have yet to be fully elucidated. To investigate -deficiency induced changes in PDAC tumor microenvironment (TME), we crossed (KPC) mice with mice and performed single-cell RNA sequencing (scRNA-seq) of the non-immune (CD45) and immune (CD45) compartment of KPC tumor-bearing proficient () and deficient () mice. Our analysis showed that is expressed primarily in cancer-associated fibroblasts (CAFs) and at low levels in epithelial cells undergoing epithelial-to-mesenchymal transition (EMT). deficiency altered the molecular profile of CAFs, leading to a decrease in the expression of myofibroblast markers such as and and cytokines such as , and Midkine . We also observed a significant decrease in the presence of monocytes/macrophages and neutrophils in tumors while the proportion of T cells was increased. Additionally, myeloid lineage cells from -deficient tumors had reduced expression of immunosuppressive cytokines that have previously been shown to play a role in immune suppression. In summary, our data suggests that deficiency significantly alters the fibroblast and immune microenvironments and contributes to the reduction of immunosuppressive cytokines, leading to an increase in anti-tumor immunity and enhanced survival.

摘要

胰腺导管腺癌(PDAC)是最致命的五种癌症之一,治疗选择非常有限。PDAC确诊后的5年生存率为10%。钙黏蛋白11(Cdh11)是一种细胞间黏附分子,已被认为可促进PDAC的肿瘤生长和免疫抑制,抑制Cdh11可显著延长PDAC小鼠的生存期。然而,Cdh11缺乏影响PDAC进展和抗肿瘤免疫反应的机制尚未完全阐明。为了研究Cdh11缺乏诱导的PDAC肿瘤微环境(TME)变化,我们将KPC小鼠与Cdh11基因敲除小鼠杂交,并对携带KPC肿瘤的Cdh11基因表达正常(Cdh11+/+)和Cdh11基因缺乏(Cdh11-/-)小鼠的非免疫(CD45-)和免疫(CD45+)区室进行了单细胞RNA测序(scRNA-seq)。我们的分析表明,Cdh11主要在癌症相关成纤维细胞(CAFs)中表达,在上皮-间质转化(EMT)的上皮细胞中低表达。Cdh11缺乏改变了CAFs的分子谱,导致肌成纤维细胞标志物如α-平滑肌肌动蛋白(α-SMA)和波形蛋白(Vimentin)以及细胞因子如白细胞介素-6(IL-6)、白细胞介素-8(IL-8)和中期因子(Midkine)的表达降低。我们还观察到Cdh11-/-肿瘤中单核细胞/巨噬细胞和中性粒细胞的数量显著减少,而T细胞的比例增加。此外,来自Cdh11缺乏肿瘤的髓系谱系细胞中免疫抑制细胞因子的表达降低,这些细胞因子先前已被证明在免疫抑制中起作用。总之,我们的数据表明,Cdh11缺乏显著改变了成纤维细胞和免疫微环境,并有助于减少免疫抑制细胞因子,导致抗肿瘤免疫力增加和生存期延长。

https://cdn.ncbi.nlm.nih.gov/pmc/blobs/d23c/10639148/f10c71d2e494/fonc-13-1286861-g001.jpg

文献AI研究员

20分钟写一篇综述,助力文献阅读效率提升50倍。

立即体验

用中文搜PubMed

大模型驱动的PubMed中文搜索引擎

马上搜索

文档翻译

学术文献翻译模型,支持多种主流文档格式。

立即体验