Suppr超能文献

通过成像质谱细胞术描绘胰腺导管腺癌的细胞复杂性:关注癌相关成纤维细胞。

Depicting the cellular complexity of pancreatic adenocarcinoma by Imaging Mass Cytometry: focus on cancer-associated fibroblasts.

机构信息

Unit of Multiscale and Nanostructural Imaging, IRCCS Humanitas Research Hospital, Milan, Italy.

Department of Biomedical Sciences, Humanitas University, Milan, Italy.

出版信息

Front Immunol. 2024 Nov 7;15:1472433. doi: 10.3389/fimmu.2024.1472433. eCollection 2024.

Abstract

INTRODUCTION

Pancreatic ductal adenocarcinoma (PDAC) represents the complexity of interaction between cancer and cells of the tumor microenvironment (TME). Immune cells affect tumor cell behavior, thus driving cancer progression. Cancer-associated fibroblasts (CAFs) are responsible of the desmoplastic and fibrotic reaction by regulating deposition and remodeling of extracellular matrix (ECM). As tumor-promoting cells abundant in PDAC ECM, CAFs represent promising targets for novel anticancer interventions. However, relevant clinical trials are hampered by the lack of specific markers and elusive differences among CAF subtypes. Indeed, while single-cell transcriptomic analyses have provided important information on the cellular constituents of PDACs and related molecular pathways, studies based on the identification of protein markers in tissues aimed at identifying CAF subtypes and new molecular targets result incomplete.

METHODS

Herein, we applied multiplexed Imaging Mass Cytometry (IMC) at single-cell resolution on 8 human PDAC tissues to depict the PDAC composing cells, and profiling immune cells, endothelial cells (ECs), as well as endocrine cells and tumor cells.

RESULTS

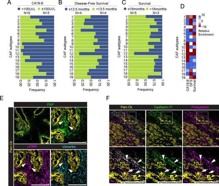
We focused on CAFs by characterizing up to 19 clusters distinguished by phenotype, spatiality, and interaction with immune and tumor cells. We report evidence that specific subtypes of CAFs (CAFs 10 and 11) predominantly are enriched at the tumor-stroma interface and closely associated with tumor cells. CAFs expressing different combinations of FAP, podoplanin and cadherin-11, were associated with a higher level of CA19-9. Moreover, we identified specific subsets of FAP and podoplanin/cadherin-11 CAFs enriched in patients with negative prognosis.

DISCUSSION

The present study provides new general insights into the complexity of the PDAC microenvironment by defining phenotypic heterogeneities and spatial distributions of CAFs, thus suggesting different functions of their subtypes in the PDAC microenvironment.

摘要

简介

胰腺导管腺癌(PDAC)代表了癌症与肿瘤微环境(TME)细胞之间相互作用的复杂性。免疫细胞影响肿瘤细胞的行为,从而推动癌症的进展。癌相关成纤维细胞(CAFs)通过调节细胞外基质(ECM)的沉积和重塑负责形成纤维性和纤维性反应。作为 PDAC ECM 中丰富的促癌细胞,CAFs 代表了新的抗癌干预的有前途的靶点。然而,相关的临床试验受到缺乏特异性标志物和 CAF 亚型之间难以捉摸的差异的阻碍。事实上,虽然单细胞转录组分析为 PDAC 细胞成分和相关分子途径提供了重要信息,但基于在组织中鉴定蛋白质标志物以鉴定 CAF 亚型和新的分子靶标的研究并不完整。

方法

在此,我们应用多重成像质谱细胞术(IMC)在单细胞分辨率下对 8 个人 PDAC 组织进行分析,以描绘组成 PDAC 的细胞,并对免疫细胞、内皮细胞(EC)以及内分泌细胞和肿瘤细胞进行分析。

结果

我们通过对表型、空间性和与免疫细胞和肿瘤细胞的相互作用进行特征描述,重点研究了 CAFs,确定了多达 19 个由表型、空间性和与免疫细胞和肿瘤细胞相互作用区分的簇。我们报告了特定 CAF 亚型(CAF 10 和 11)主要在肿瘤-基质界面富集并与肿瘤细胞密切相关的证据。表达不同组合的 FAP、podoplanin 和钙黏蛋白-11 的 CAF 与 CA19-9 水平较高相关。此外,我们还鉴定了在预后不良的患者中丰富的 FAP 和 podoplanin/cadherin-11 CAF 的特定亚群。

讨论

本研究通过定义 CAFs 的表型异质性和空间分布,为 PDAC 微环境的复杂性提供了新的见解,从而提示了它们在 PDAC 微环境中的不同功能。

https://cdn.ncbi.nlm.nih.gov/pmc/blobs/4d1d/11578750/7f00ecac605b/fimmu-15-1472433-g001.jpg

文献AI研究员

20分钟写一篇综述,助力文献阅读效率提升50倍。

立即体验

用中文搜PubMed

大模型驱动的PubMed中文搜索引擎

马上搜索

文档翻译

学术文献翻译模型,支持多种主流文档格式。

立即体验