Suppr超能文献

TRIM45 通过 Atg5/NLRP3 轴加重脓毒症性脑病中的小胶质细胞焦亡。

TRIM45 aggravates microglia pyroptosis via Atg5/NLRP3 axis in septic encephalopathy.

机构信息

Department of Anaesthesia, The First Affiliated Hospital of Wenzhou Medical University, Wenzhou, Zhejiang, China.

Provincial Key Laboratory of Immune Regulation and Immunotherapy, School of Laboratory Medicine and Biotechnology, Southern Medical University, Guangzhou, Guangdong, China.

出版信息

J Neuroinflammation. 2023 Nov 30;20(1):284. doi: 10.1186/s12974-023-02959-8.

Abstract

BACKGROUND

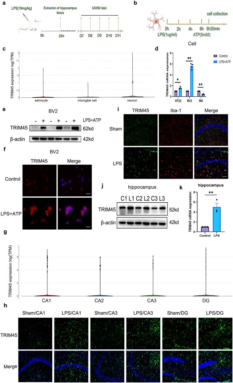
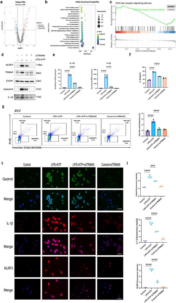
Neuroinflammation mediated by microglial pyroptosis is an important pathogenic mechanism of septic encephalopathy (SAE). It has been reported that TRIM45 is associated with tumours and inflammatory diseases. However, the role of TRIM45 in SAE and the relationship between TRIM45 and microglial pyroptosis are unknown. In this study, we found that TRIM45 played an important role in regulating microglial pyroptosis and the molecular mechanism.

METHODS

SAE was induced by intraperitoneal injection of LPS in WT and AAV-shTRIM45 mice. BV2 cells were treated with LPS/ATP in vitro. Cognitive function was assessed by the Morris water maze. Nissl staining was used to evaluate histological and structural lesions. ELISA was used to dectect neuroinflammation. qPCR was used to detect the mRNA levels of inflammatory cytokines, NLRP3, and autophagy genes. Western blotting and immunofluorescence analysis were used to analyse the expression of the proteins. Changes in reactive oxygen species (ROS) in cells were observed by flow cytometry. Changes in mitochondrial membrane potential in BV2 cells were detected by JC-1 staining. Peripheral blood mononuclear cells were extracted from blood by density gradient centrifugation and then used for qPCR, western blotting and flow detection. To further explore the mechanism, we used the overexpression plasmids TRIM45 and Atg5 as well as siRNA-TRIM45 and siRNA-Atg5 to analyse the downstream pathway of NLRP3. The protein and mRNA levels of TRIM45 in peripheral blood mononuclear cells from sepsis patients were examined.

RESULTS

Knocking down TRIM45 protected against neuronal damage and cognitive impairment in septic mice. TRIM45 knockdown inhibited microglial pyroptosis and the secretion of inflammatory cytokines in vivo and in vitro, which was mediated by NLRP3/Gsdmd-N activation. Overexpression of TRIM45 could activate NLRP3 and downstream proteins. Further examination showed that TRIM45 regulated the activation of NLRP3 by altering Atg5 and regulating autophagic flux. It was also found that overexpression and knockdown of TRIM45 affected the changes in ROS and mitochondrial membrane potential. Thus, knocking down TRIM45 could reduce microglial pyroptosis, the secretion of proinflammatory cytokines, and neuronal damage and improve cognitive function. In addition, the level of TRIM45 protein in septic patients was increased. There was a positive linear correlation between APACHE II score and TRIM45, between SOFA score and TRIM45. Compared to group GCS > 9, level of TRIM45 were increased in group GCS ≤ 8.

CONCLUSION

TRIM45 plays a key role in neuroinflammation caused by LPS, and the mechanism may involve TRIM45-mediated exacerbation of microglial pyroptosis via the Atg5/NLRP3 axis.

摘要

背景

小胶质细胞焦亡介导的神经炎症是脓毒症脑病(SAE)的重要发病机制。已有研究报道,TRIM45 与肿瘤和炎症性疾病有关。然而,TRIM45 在 SAE 中的作用以及 TRIM45 与小胶质细胞焦亡的关系尚不清楚。本研究发现 TRIM45 在调节小胶质细胞焦亡及其分子机制中发挥重要作用。

方法

采用腹腔注射 LPS 诱导 WT 和 AAV-shTRIM45 小鼠发生 SAE,体外采用 LPS/ATP 处理 BV2 细胞。采用 Morris 水迷宫评估认知功能,尼氏染色评估组织学和结构损伤,ELISA 检测神经炎症,qPCR 检测炎症细胞因子、NLRP3 和自噬基因的 mRNA 水平,Western blot 和免疫荧光分析检测蛋白表达,流式细胞术观察细胞内活性氧(ROS)变化,JC-1 染色检测 BV2 细胞线粒体膜电位变化,密度梯度离心法提取外周血单个核细胞,进行 qPCR、Western blot 和流式检测。进一步采用 TRIM45 过表达质粒和 Atg5 以及 siRNA-TRIM45 和 siRNA-Atg5 转染分析 NLRP3 的下游通路,检测脓毒症患者外周血单个核细胞中 TRIM45 的蛋白和 mRNA 水平。

结果

敲低 TRIM45 可减轻脓毒症小鼠的神经元损伤和认知障碍。TRIM45 敲低可抑制体内和体外小胶质细胞焦亡和炎症因子的分泌,这是由 NLRP3/Gsdmd-N 激活介导的。过表达 TRIM45 可激活 NLRP3 及其下游蛋白。进一步研究表明,TRIM45 通过改变 Atg5 调节自噬流来调节 NLRP3 的激活。还发现过表达和敲低 TRIM45 会影响 ROS 和线粒体膜电位的变化。因此,敲低 TRIM45 可减少小胶质细胞焦亡、促炎细胞因子的分泌、神经元损伤并改善认知功能。此外,脓毒症患者的 TRIM45 蛋白水平增加。APACHE II 评分与 TRIM45 之间、SOFA 评分与 TRIM45 之间呈正线性相关。与 GCS>9 组相比,GCS≤8 组 TRIM45 水平升高。

结论

TRIM45 在 LPS 引起的神经炎症中发挥关键作用,其机制可能涉及 TRIM45 通过 Atg5/NLRP3 轴介导小胶质细胞焦亡的加重。

https://cdn.ncbi.nlm.nih.gov/pmc/blobs/7633/10688018/9865e30b6144/12974_2023_2959_Fig1_HTML.jpg

文献AI研究员

20分钟写一篇综述,助力文献阅读效率提升50倍。

立即体验

用中文搜PubMed

大模型驱动的PubMed中文搜索引擎

马上搜索

文档翻译

学术文献翻译模型,支持多种主流文档格式。

立即体验