Suppr超能文献

Pink1 介导线粒体自噬在子宫腺肌病中的作用。

Role of Pink1-mediated mitophagy in adenomyosis.

机构信息

College of Traditional Chinese Medicine, China Three Gorges University & Yichang Hospital of Traditional Chinese Medicine, Yichang, China.

Third-grade Pharmacological Laboratory on Traditional Chinese Medicine, State Administration of Traditional Chinese Medicine, China Three Gorges University, Yichang, China.

出版信息

PeerJ. 2023 Nov 30;11:e16497. doi: 10.7717/peerj.16497. eCollection 2023.

Abstract

ABSTRACT BACKGROUND

Recent studies indicate that endometrial hypoxia plays a critical role in adenomyosis (AM) development. Mitochondria are extremely sensitive to hypoxic damage, which can result in both morphological and functional impairment. Mitophagy is a crucial mechanism for preserving mitochondrial quality by selectively removing damaged mitochondria, thus ensuring the proper functioning of the entire mitochondrial network. In response to hypoxia, PINK1 is activated as a regulator of mitophagy, but its role in AM requires further study.

OBJECTIVE

To explore the potential mechanism of mitophagy mediated by PINK1 in the pathogenesis of AM.

METHOD

The study compared PINK1, Parkin, OPTIN, P62, and NDP52 protein expression levels in patients with or without AM using clinical specimens and an AM mouse model. Pathological changes were compared using HE staining. Immunofluorescence and western blot were used to detect protein expression levels. Endometrial stromal cells (ESC) were isolated and examined for mitophagy, protein expression level, and cell invasion ability.

RESULTS

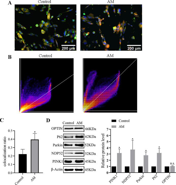
Both the endometrial tissue from patients with AM and AM ESC displayed an upregulation of protein levels for PINK1, Parkin, OPTIN, P62, and NDP52 when compared with the control group. Then, HE staining confirmed the successful establishment of the AM mouse model. Moreover, the ultrastructural analysis using transmission electron microscopy revealed that AM mice's endometrial glandular epithelial and stromal cells had exhibited swollen, deformed, and reduced mitochondria along with an increase in the number of lysosomes and mitochondrial autophagosomes. The protein levels of PINK1, Parkin, OPTIN, P62, and NDP52 in uterine tissue from AM mice were noticeably increased, accompanied by a considerable upregulation of ROS levels compared to the control group. In addition, cells in the AM group showed remarkably elevated mitophagy and invasion potentials compared to the control group. In contrast, the cell invasion ability decreased following PINK1 knockdown using the RNA interference technique.

CONCLUSION

The high levels of PINK1-mediated mitophagy have been found in AM. The upregulation in mitophagy contributes to mitochondrial damage, which may result in the abnormal invasion characteristic of AM.

摘要

摘要背景

最近的研究表明,子宫内膜缺氧在子宫腺肌病(AM)的发展中起着关键作用。线粒体对缺氧损伤极为敏感,这会导致形态和功能的损伤。自噬是一种通过选择性地去除受损线粒体来维持线粒体质量的关键机制,从而确保整个线粒体网络的正常功能。在缺氧的情况下,PINK1 作为自噬的调节因子被激活,但它在 AM 中的作用需要进一步研究。

目的

探讨 PINK1 介导的自噬在 AM 发病机制中的潜在机制。

方法

本研究使用临床标本和 AM 小鼠模型比较了 AM 患者和无 AM 患者的 PINK1、Parkin、OPTIN、P62 和 NDP52 蛋白表达水平。使用 HE 染色比较了病理变化。免疫荧光和 Western blot 用于检测蛋白表达水平。分离子宫内膜基质细胞(ESC)并检测自噬、蛋白表达水平和细胞侵袭能力。

结果

与对照组相比,AM 患者的子宫内膜组织和 AM ESC 均表现出 PINK1、Parkin、OPTIN、P62 和 NDP52 蛋白水平上调。然后,HE 染色证实成功建立了 AM 小鼠模型。此外,透射电子显微镜的超微结构分析显示,AM 小鼠的子宫内膜腺上皮和基质细胞的线粒体出现肿胀、变形和减少,溶酶体和线粒体自噬体数量增加。与对照组相比,AM 小鼠子宫组织中 PINK1、Parkin、OPTIN、P62 和 NDP52 的蛋白水平明显升高,同时 ROS 水平显著升高。此外,与对照组相比,AM 组细胞的自噬和侵袭能力明显增强。相反,使用 RNA 干扰技术敲低 PINK1 后,细胞侵袭能力降低。

结论

在 AM 中发现了高水平的 PINK1 介导的自噬。自噬的上调导致线粒体损伤,这可能导致 AM 的异常侵袭特征。

https://cdn.ncbi.nlm.nih.gov/pmc/blobs/71c1/10693823/c075fe36c582/peerj-11-16497-g001.jpg

文献AI研究员

20分钟写一篇综述,助力文献阅读效率提升50倍。

立即体验

用中文搜PubMed

大模型驱动的PubMed中文搜索引擎

马上搜索

文档翻译

学术文献翻译模型,支持多种主流文档格式。

立即体验