Suppr超能文献

氧化应激和炎症通过胶质细胞激活和缝隙连接蛋白表达失调导致实验性苯乙烯诱导的耳毒性/神经毒性的听觉系统损伤。

Oxidative stress and inflammation cause auditory system damage via glial cell activation and dysregulated expression of gap junction proteins in an experimental model of styrene-induced oto/neurotoxicity.

机构信息

Department of Neuroscience, Università Cattolica del Sacro Cuore, 00168, Rome, Italy.

Fondazione Policlinico Universitario A. Gemelli IRCCS, 00168, Rome, Italy.

出版信息

J Neuroinflammation. 2024 Jan 4;21(1):4. doi: 10.1186/s12974-023-02996-3.

Abstract

BACKGROUND

Redox imbalance and inflammation have been proposed as the principal mechanisms of damage in the auditory system, resulting in functional alterations and hearing loss. Microglia and astrocytes play a crucial role in mediating oxidative/inflammatory injury in the central nervous system; however, the role of glial cells in the auditory damage is still elusive.

OBJECTIVES

Here we investigated glial-mediated responses to toxic injury in peripheral and central structures of the auditory pathway, i.e., the cochlea and the auditory cortex (ACx), in rats exposed to styrene, a volatile compound with well-known oto/neurotoxic properties.

METHODS

Male adult Wistar rats were treated with styrene (400 mg/kg daily for 3 weeks, 5/days a week). Electrophysiological, morphological, immunofluorescence and molecular analyses were performed in both the cochlea and the ACx to evaluate the mechanisms underlying styrene-induced oto/neurotoxicity in the auditory system.

RESULTS

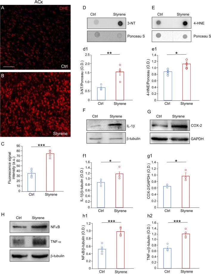
We showed that the oto/neurotoxic insult induced by styrene increases oxidative stress in both cochlea and ACx. This was associated with macrophages and glial cell activation, increased expression of inflammatory markers (i.e., pro-inflammatory cytokines and chemokine receptors) and alterations in connexin (Cxs) and pannexin (Panx) expression, likely responsible for dysregulation of the microglia/astrocyte network. Specifically, we found downregulation of Cx26 and Cx30 in the cochlea, and high level of Cx43 and Panx1 in the ACx.

CONCLUSIONS

Collectively, our results provide novel evidence on the role of immune and glial cell activation in the oxidative/inflammatory damage induced by styrene in the auditory system at both peripheral and central levels, also involving alterations of gap junction networks. Our data suggest that targeting glial cells and connexin/pannexin expression might be useful to attenuate oxidative/inflammatory damage in the auditory system.

摘要

背景

氧化还原失衡和炎症被认为是听觉系统损伤的主要机制,导致功能改变和听力损失。小胶质细胞和星形胶质细胞在介导中枢神经系统的氧化/炎症损伤中起着至关重要的作用;然而,胶质细胞在听觉损伤中的作用仍不清楚。

目的

本研究旨在探讨星形胶质细胞介导的对苯乙烯毒性损伤的反应,苯乙烯是一种具有已知耳毒性和神经毒性的挥发性化合物,作用于听觉通路的外周和中枢结构,即耳蜗和听觉皮层(ACx)。

方法

雄性成年 Wistar 大鼠每天用苯乙烯(400mg/kg,每周 5 天,共 3 周)处理。在耳蜗和 ACx 中进行电生理学、形态学、免疫荧光和分子分析,以评估苯乙烯诱导的听觉系统耳毒性和神经毒性的机制。

结果

我们发现,苯乙烯引起的耳毒性和神经毒性增加了耳蜗和 ACx 中的氧化应激。这与巨噬细胞和胶质细胞的激活、炎症标志物(即促炎细胞因子和趋化因子受体)的表达增加以及连接蛋白(Cxs)和连接蛋白(Panx)的表达改变有关,这可能导致小胶质细胞/星形胶质细胞网络的失调。具体来说,我们发现 Cx26 和 Cx30 在耳蜗中的表达下调,而 Cx43 和 Panx1 在 ACx 中的表达上调。

结论

总之,我们的研究结果提供了新的证据,表明免疫和胶质细胞的激活在苯乙烯引起的听觉系统外周和中枢水平的氧化/炎症损伤中起作用,同时涉及缝隙连接网络的改变。我们的数据表明,靶向胶质细胞和连接蛋白/连接蛋白的表达可能有助于减轻听觉系统的氧化/炎症损伤。

https://cdn.ncbi.nlm.nih.gov/pmc/blobs/c899/10765700/c80a61018f21/12974_2023_2996_Fig1_HTML.jpg

文献AI研究员

20分钟写一篇综述,助力文献阅读效率提升50倍。

立即体验

用中文搜PubMed

大模型驱动的PubMed中文搜索引擎

马上搜索

文档翻译

学术文献翻译模型,支持多种主流文档格式。

立即体验