Suppr超能文献

全面分析色氨酸代谢相关模型在透明细胞肾细胞癌预后预测和免疫状态中的作用。

Comprehensive analysis of a tryptophan metabolism-related model in the prognostic prediction and immune status for clear cell renal carcinoma.

机构信息

Kidney Disease Center, The First Affiliated Hospital, College of Medicine, Zhejiang University, Hangzhou, China.

Key Laboratory of Kidney Disease Prevention and Control Technology, Zhejiang Province, Hangzhou, China.

出版信息

Eur J Med Res. 2024 Jan 5;29(1):22. doi: 10.1186/s40001-023-01619-0.

Abstract

BACKGROUND

Clear cell renal cell carcinoma (ccRCC) is characterized as one of the most common types of urological cancer with high degrees of malignancy and mortality. Due to the limited effectiveness of existing traditional therapeutic methods and poor prognosis, the treatment and therapy of advanced ccRCC patients remain challenging. Tryptophan metabolism has been widely investigated because it significantly participates in the malignant traits of multiple cancers. The functions and prognostic values of tryptophan metabolism-related genes (TMR) in ccRCC remain virtually obscure.

METHODS

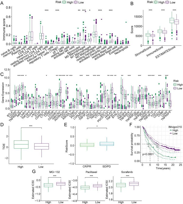
We employed the expression levels of 40 TMR genes to identify the subtypes of ccRCC and explored the clinical characteristics, prognosis, immune features, and immunotherapy response in the subtypes. Then, a model was constructed for the prediction of prognosis based on the differentially expressed genes (DEGs) in the subtypes from the TCGA database and verified using the ICGC database. The prediction performance of this model was confirmed by the receiver operating characteristic (ROC) curves. The relationship of Risk Score with the infiltration of distinct tumor microenvironment cells, the expression profiles of immune checkpoint genes, and the treatment benefits of immunotherapy and chemotherapy drugs were also investigated.

RESULTS

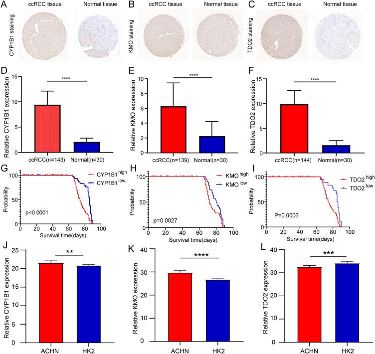
The two subtypes revealed dramatic differences in terms of clinical characteristics, prognosis, immune features, and immunotherapy response. The constructed 6-gene-based model showed that the high Risk Score was significantly connected to poor overall survival (OS) and advanced tumor stages. Furthermore, increased expression of CYP1B1, KMO, and TDO2 was observed in ccRCC tissues at the translation levels, and an unfavorable prognosis for these patients was also found.

CONCLUSION

We identified 2 molecular subtypes of ccRCC based on the expression of TMR genes and constructed a prognosis-related model that may be used as a powerful tool to guide the prediction of ccRCC prognosis and personalized therapy. In addition, CYP1B1, KMO, and TDO2 can be regarded as the risk prognostic genes for ccRCC.

摘要

背景

透明细胞肾细胞癌(ccRCC)是最常见的泌尿系统癌症之一,具有高度恶性和死亡率。由于现有传统治疗方法效果有限且预后不良,晚期 ccRCC 患者的治疗和治疗仍然具有挑战性。色氨酸代谢已被广泛研究,因为它显著参与了多种癌症的恶性特征。色氨酸代谢相关基因(TMR)在 ccRCC 中的功能和预后价值仍不清楚。

方法

我们利用 40 个 TMR 基因的表达水平来鉴定 ccRCC 的亚型,并探讨了亚型中的临床特征、预后、免疫特征和免疫治疗反应。然后,基于 TCGA 数据库中不同亚型的差异表达基因(DEGs)构建了一个预测预后的模型,并使用 ICGC 数据库进行验证。通过受试者工作特征(ROC)曲线确认了该模型的预测性能。还研究了风险评分与不同肿瘤微环境细胞浸润、免疫检查点基因表达谱以及免疫治疗和化疗药物治疗获益的关系。

结果

这两种亚型在临床特征、预后、免疫特征和免疫治疗反应方面存在显著差异。构建的基于 6 个基因的模型表明,高风险评分与整体生存率(OS)和晚期肿瘤分期显著相关。此外,在翻译水平上观察到 ccRCC 组织中 CYP1B1、KMO 和 TDO2 的表达增加,这些患者的预后也不佳。

结论

我们根据 TMR 基因的表达鉴定了 2 种 ccRCC 分子亚型,并构建了一个与预后相关的模型,该模型可能用作指导 ccRCC 预后预测和个性化治疗的有力工具。此外,CYP1B1、KMO 和 TDO2 可以视为 ccRCC 的风险预后基因。

https://cdn.ncbi.nlm.nih.gov/pmc/blobs/6d26/10768089/14d3a14c6b27/40001_2023_1619_Fig1_HTML.jpg

文献AI研究员

20分钟写一篇综述,助力文献阅读效率提升50倍。

立即体验

用中文搜PubMed

大模型驱动的PubMed中文搜索引擎

马上搜索

文档翻译

学术文献翻译模型,支持多种主流文档格式。

立即体验