Suppr超能文献

多种葡萄糖磷酸转运和利用途径支持微小隐孢子虫的生长。

Multiple pathways for glucose phosphate transport and utilization support growth of Cryptosporidium parvum.

机构信息

Department of Molecular Microbiology, Washington University School of Medicine, St. Louis, MO, 63130, USA.

College of Veterinary Medicine, South China Agricultural University, Guangzhou, 510642, China.

出版信息

Nat Commun. 2024 Jan 9;15(1):380. doi: 10.1038/s41467-024-44696-3.

Abstract

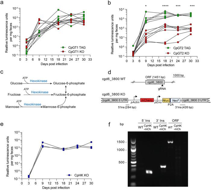
Cryptosporidium parvum is an obligate intracellular parasite with a highly reduced mitochondrion that lacks the tricarboxylic acid cycle and the ability to generate ATP, making the parasite reliant on glycolysis. Genetic ablation experiments demonstrated that neither of the two putative glucose transporters CpGT1 and CpGT2 were essential for growth. Surprisingly, hexokinase was also dispensable for parasite growth while the downstream enzyme aldolase was required, suggesting the parasite has an alternative way of obtaining phosphorylated hexose. Complementation studies in E. coli support a role for direct transport of glucose-6-phosphate from the host cell by the parasite transporters CpGT1 and CpGT2, thus bypassing a requirement for hexokinase. Additionally, the parasite obtains phosphorylated glucose from amylopectin stores that are released by the action of the essential enzyme glycogen phosphorylase. Collectively, these findings reveal that C. parvum relies on multiple pathways to obtain phosphorylated glucose both for glycolysis and to restore carbohydrate reserves.

摘要

微小隐孢子虫是一种专性细胞内寄生虫,其线粒体高度简化,缺乏三羧酸循环和生成 ATP 的能力,使寄生虫依赖糖酵解。遗传消融实验表明,两种假定的葡萄糖转运蛋白 CpGT1 和 CpGT2 都不是生长所必需的。令人惊讶的是,己糖激酶对于寄生虫的生长也是可有可无的,而下游酶醛缩酶则是必需的,这表明寄生虫有获取磷酸己糖的替代途径。在大肠杆菌中的互补研究支持寄生虫转运蛋白 CpGT1 和 CpGT2 通过直接从宿主细胞转运葡萄糖-6-磷酸,从而绕过对己糖激酶的需求。此外,寄生虫从由必需酶糖原磷酸化酶作用释放的支链淀粉储存中获取磷酸化葡萄糖。总之,这些发现表明,微小隐孢子虫依赖多种途径获取磷酸化葡萄糖,既用于糖酵解,也用于恢复碳水化合物储备。

https://cdn.ncbi.nlm.nih.gov/pmc/blobs/10f2/10774378/4e87fbd7afc8/41467_2024_44696_Fig1_HTML.jpg

文献AI研究员

20分钟写一篇综述,助力文献阅读效率提升50倍。

立即体验

用中文搜PubMed

大模型驱动的PubMed中文搜索引擎

马上搜索

文档翻译

学术文献翻译模型,支持多种主流文档格式。

立即体验