Suppr超能文献

在缺乏 CD4 细胞的情况下制造的 CD8 嵌合抗原受体 T 细胞表现出低功能表型。

CD8 chimeric antigen receptor T cells manufactured in absence of CD4 cells exhibit hypofunctional phenotype.

机构信息

Translational Science and Therapeutics Division, Fred Hutchinson Cancer Center, Seattle, Washington, USA.

Public Health Science Division, Fred Hutchinson Cancer Center, Seattle, Washington, USA.

出版信息

J Immunother Cancer. 2023 Nov 20;11(11):e007803. doi: 10.1136/jitc-2023-007803.

Abstract

BACKGROUND

Cell culture conditions during manufacturing can impact the clinical efficacy of chimeric antigen receptor (CAR) T cell products. Production methods have not been standardized because the optimal approach remains unknown. Separate CD4 and CD8 cultures offer a potential advantage but complicate manufacturing and may affect cell expansion and function. In a phase 1/2 clinical trial, we observed poor expansion of separate CD8 cell cultures and hypothesized that coculture of CD4 cells and CD8 cells at a defined ratio at culture initiation would enhance CD8 cell expansion and simplify manufacturing.

METHODS

We generated CAR T cells either as separate CD4 and CD8 cells, or as combined cultures mixed in defined CD4:CD8 ratios at culture initiation. We assessed CAR T cell expansion, phenotype, function, gene expression, and in vivo activity of CAR T cells and compared these between separately expanded or mixed CAR T cell cultures.

RESULTS

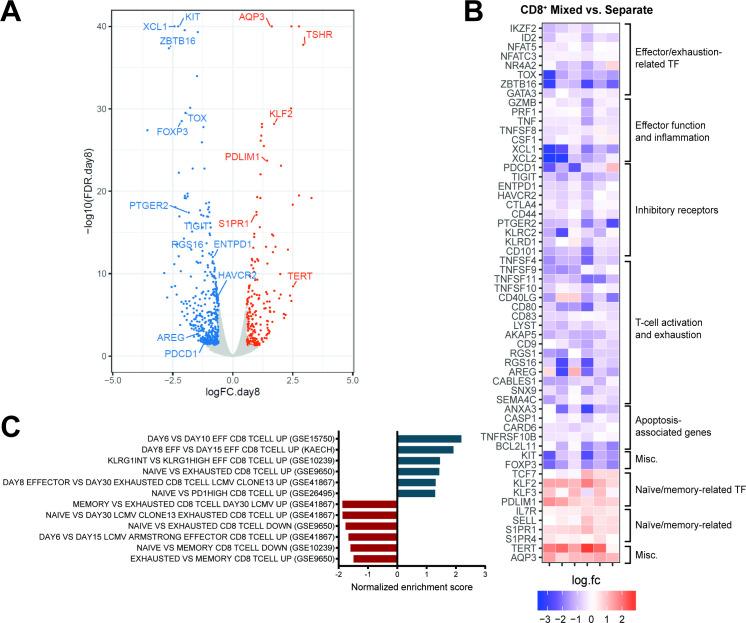
We found that the coculture of CD8 CAR T cells with CD4 cells markedly improves CD8 cell expansion, and further discovered that CD8 cells cultured in isolation exhibit a hypofunctional phenotype and transcriptional signature compared with those in mixed cultures with CD4 cells. Cocultured CAR T cells also confer superior antitumor activity in vivo compared with separately expanded cells. The positive impact of CD4 cells on CD8 cells was mediated through both cytokines and direct cell contact, including CD40L-CD40 and CD70-CD27 interactions.

CONCLUSIONS

Our data indicate that CD4 cell help during cell culture maintains robust CD8 CAR T cell function, with implications for clinical cell manufacturing.

摘要

背景

制造过程中的细胞培养条件会影响嵌合抗原受体(CAR)T 细胞产品的临床疗效。由于最佳方法尚不清楚,因此生产方法尚未标准化。单独的 CD4 和 CD8 培养提供了潜在的优势,但使制造复杂化,并且可能影响细胞扩增和功能。在一项 1/2 期临床试验中,我们观察到单独的 CD8 细胞培养扩增不良,并假设在培养起始时以定义的比例共培养 CD4 细胞和 CD8 细胞将增强 CD8 细胞扩增并简化制造。

方法

我们分别生成 CD4 和 CD8 细胞的 CAR T 细胞,或者在培养起始时以定义的 CD4:CD8 比例混合的组合培养物生成 CAR T 细胞。我们评估了 CAR T 细胞的扩增、表型、功能、基因表达和 CAR T 细胞的体内活性,并比较了单独扩增或混合 CAR T 细胞培养物之间的这些参数。

结果

我们发现,CD8 CAR T 细胞与 CD4 细胞共培养可显著改善 CD8 细胞的扩增,并且进一步发现与混合培养物中的 CD4 细胞相比,单独培养的 CD8 细胞表现出低功能表型和转录特征。与单独扩增的细胞相比,共培养的 CAR T 细胞在体内也具有更好的抗肿瘤活性。CD4 细胞对 CD8 细胞的积极影响是通过细胞因子和直接细胞接触介导的,包括 CD40L-CD40 和 CD70-CD27 相互作用。

结论

我们的数据表明,细胞培养过程中的 CD4 细胞辅助维持了强大的 CD8 CAR T 细胞功能,这对临床细胞制造具有重要意义。

https://cdn.ncbi.nlm.nih.gov/pmc/blobs/f186/10660840/ace85ee2a7c1/jitc-2023-007803f01.jpg

文献AI研究员

20分钟写一篇综述,助力文献阅读效率提升50倍。

立即体验

用中文搜PubMed

大模型驱动的PubMed中文搜索引擎

马上搜索

文档翻译

学术文献翻译模型,支持多种主流文档格式。

立即体验