Suppr超能文献

评估 2019 年全球疾病负担研究中全球、区域和国家缺血性心脏病死亡率的时间趋势及其相关危险因素:基于人群的研究。

Assessing Global, Regional, and National Time Trends and Associated Risk Factors of the Mortality in Ischemic Heart Disease Through Global Burden of Disease 2019 Study: Population-Based Study.

机构信息

Department of Cardiology, Daping Hospital, The Third Military Medical University (Army Medical University), Chongqing, China.

Chongqing Key Laboratory for Hypertension Research, Chongqing Cardiovascular Clinical Research Center, Chongqing Institute of Cardiology, Chongqing, China.

出版信息

JMIR Public Health Surveill. 2024 Jan 24;10:e46821. doi: 10.2196/46821.

Abstract

BACKGROUND

Ischemic heart disease (IHD) is the leading cause of death among noncommunicable diseases worldwide, but data on current epidemiological patterns and associated risk factors are lacking.

OBJECTIVE

This study assessed the global, regional, and national trends in IHD mortality and attributable risks since 1990.

METHODS

Mortality data were obtained from the Global Burden of Disease 2019 Study. We used an age-period-cohort model to calculate longitudinal age curves (expected longitudinal age-specific rate), net drift (overall annual percentage change), and local drift (annual percentage change in each age group) from 15 to >95 years of age and estimate cohort and period effects between 1990 and 2019. Deaths from IHD attributable to each risk factor were estimated on the basis of risk exposure, relative risks, and theoretical minimum risk exposure level.

RESULTS

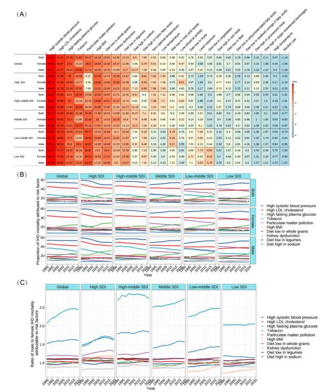
IHD is the leading cause of death in noncommunicable disease-related mortality (118.1/598.8, 19.7%). However, the age-standardized mortality rate for IHD decreased by 30.8% (95% CI -34.83% to -27.17%) over the past 30 years, and its net drift ranged from -2.89% (95% CI -3.07% to -2.71%) in high sociodemographic index (SDI) region to -0.24% (95% CI -0.32% to -0.16%) in low-middle-SDI region. The greatest decrease in IHD mortality occurred in the Republic of Korea (high SDI) with net drift -6.06% (95% CI -6.23% to -5.88%), followed by 5 high-SDI nations (Denmark, Norway, Estonia, the Netherlands, and Ireland) and 2 high-middle-SDI nations (Israel and Bahrain) with net drift less than -5.00%. Globally, age groups of >60 years continued to have the largest proportion of IHD-related mortality, with slightly higher mortality in male than female group. For period and birth cohort effects, the trend of rate ratios for IHD mortality declined across successive period groups from 2000 to 2004 and birth cohort groups from 1985 to 2000, with noticeable improvements in high-SDI regions. In low-SDI regions, IHD mortality significantly declined in female group but fluctuated in male group across successive periods; sex differences were greater in those born after 1945 in middle- and low-middle-SDI regions and after 1970 in low-SDI regions. Metabolic risks were the leading cause of mortality from IHD worldwide in 2019. Moreover, smoking, particulate matter pollution, and dietary risks were also important risk factors, increasingly occurring at a younger age. Diets low in whole grains and legumes were prominent dietary risks in both male and female groups, and smoking and high-sodium diet mainly affect male group.

CONCLUSIONS

IHD, a major concern, needs focused health care attention, especially for older male individuals and those in low-SDI regions. Metabolic risks should be prioritized for prevention, and behavioral and environmental risks should attract more attention to decrease IHD mortality.

摘要

背景

缺血性心脏病(IHD)是全球非传染性疾病死亡的主要原因,但目前缺乏关于流行病学模式和相关风险因素的资料。

目的

本研究评估了 1990 年以来全球、区域和国家 IHD 死亡率和归因风险的趋势。

方法

死亡率数据来自 2019 年全球疾病负担研究。我们使用年龄-时期-队列模型来计算 15 岁至>95 岁的纵向年龄曲线(预期纵向特定年龄率)、净漂移(总体年化百分比变化)和各年龄组的局部漂移(每个年龄组的年化百分比变化),并估计 1990 年至 2019 年的队列和时期效应。根据风险暴露、相对风险和理论最小风险暴露水平,估计归因于每个风险因素的 IHD 死亡人数。

结果

IHD 是与非传染性疾病相关死亡的主要原因(118.1/598.8,19.7%)。然而,在过去 30 年中,IHD 的年龄标准化死亡率下降了 30.8%(95%置信区间-34.83%至-27.17%),其净漂移范围从高社会人口指数(SDI)地区的-2.89%(95%置信区间-3.07%至-2.71%)到中低 SDI 地区的-0.24%(95%置信区间-0.32%至-0.16%)。IHD 死亡率最大降幅出现在高 SDI 地区的韩国(净漂移-6.06%(95%置信区间-6.23%至-5.88%),其次是 5 个高 SDI 国家(丹麦、挪威、爱沙尼亚、荷兰和爱尔兰)和 2 个中高 SDI 国家(以色列和巴林),净漂移均低于-5.00%。全球范围内,>60 岁年龄组继续拥有最大比例的 IHD 相关死亡,男性组的死亡率略高于女性组。在时期和出生队列效应方面,2000 年至 2004 年和 1985 年至 2000 年的连续时期组和出生队列组的 IHD 死亡率的比率趋势均呈下降趋势,高 SDI 地区有明显改善。在低 SDI 地区,女性组的 IHD 死亡率显著下降,但在男性组中,各时期波动较大;中低 SDI 地区和低 SDI 地区出生于 1945 年以后和 1970 年以后的人群的性别差异更大。代谢风险是全球 2019 年 IHD 死亡的主要原因。此外,吸烟、颗粒物污染和饮食风险也是重要的风险因素,且在越来越年轻化。全谷物和豆类摄入不足的饮食是男性和女性群体中突出的饮食风险,而吸烟和高钠饮食主要影响男性群体。

结论

IHD 是一个主要关注点,需要给予特别关注的医疗保健,尤其是对于老年男性和低 SDI 地区的人。应优先考虑预防代谢风险,同时应关注行为和环境风险,以降低 IHD 死亡率。

https://cdn.ncbi.nlm.nih.gov/pmc/blobs/0bc6/10851120/ab4e3da72fbd/publichealth_v10i1e46821_fig1.jpg

文献AI研究员

20分钟写一篇综述,助力文献阅读效率提升50倍。

立即体验

用中文搜PubMed

大模型驱动的PubMed中文搜索引擎

马上搜索

文档翻译

学术文献翻译模型,支持多种主流文档格式。

立即体验