Suppr超能文献

鉴定 G3BP 驱动的应激颗粒形成的小分子抑制剂。

Identification of small molecule inhibitors of G3BP-driven stress granule formation.

机构信息

Department of Cell and Molecular Biology, St. Jude Children's Research Hospital, Memphis, TN, USA.

Faze Medicines , Cambridge, MA, USA.

出版信息

J Cell Biol. 2024 Mar 4;223(3). doi: 10.1083/jcb.202308083. Epub 2024 Jan 29.

Abstract

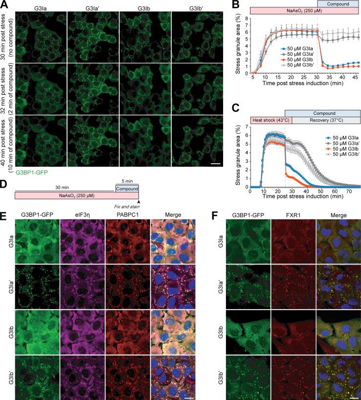
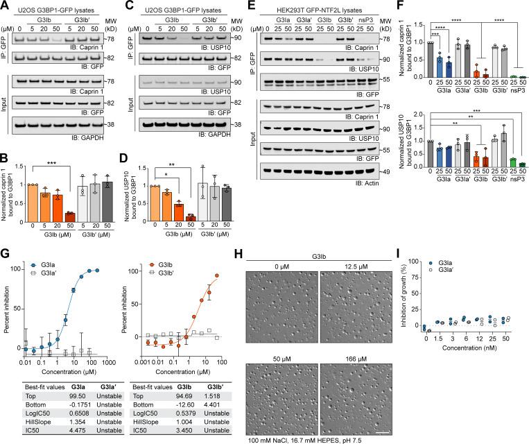
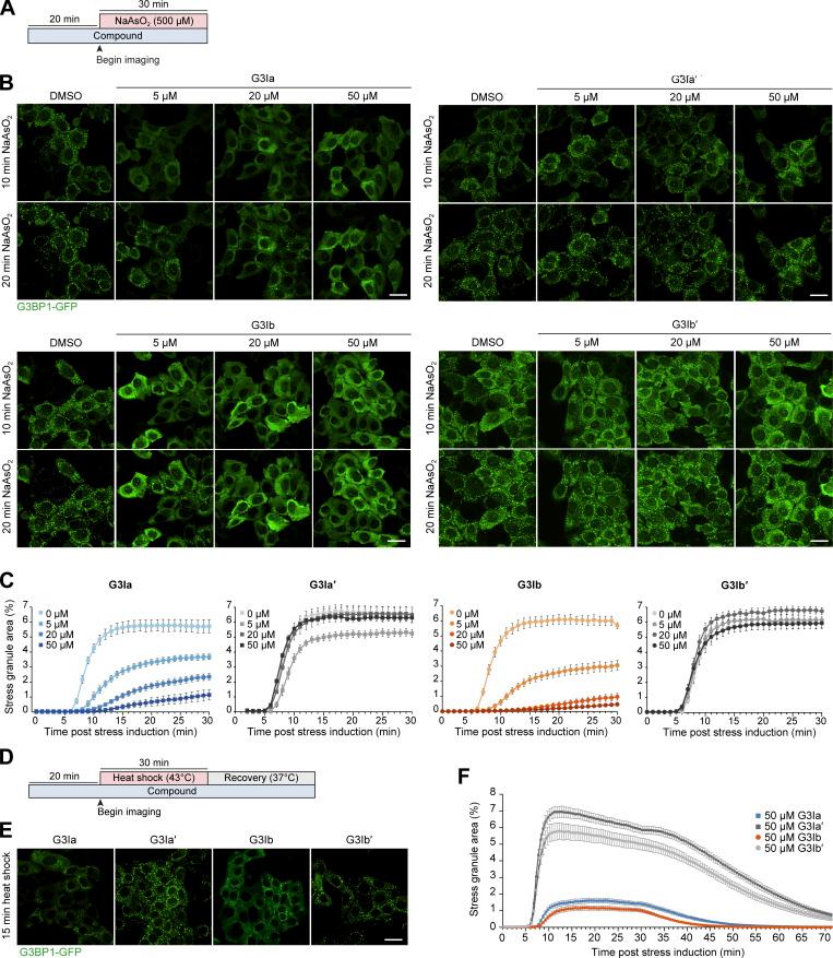
Stress granule formation is triggered by the release of mRNAs from polysomes and is promoted by the action of the RNA-binding proteins G3BP1/2. Stress granules have been implicated in several disease states, including cancer and neurodegeneration. Consequently, compounds that limit stress granule formation or promote their dissolution have potential as both experimental tools and novel therapeutics. Herein, we describe two small molecules, G3BP inhibitor a and b (G3Ia and G3Ib), designed to bind to a specific pocket in G3BP1/2 that is targeted by viral inhibitors of G3BP1/2 function. In addition to disrupting the co-condensation of RNA, G3BP1, and caprin 1 in vitro, these compounds inhibit stress granule formation in cells treated prior to or concurrent with stress and dissolve pre-existing stress granules. These effects are consistent across multiple cell types and a variety of initiating stressors. Thus, these compounds represent powerful tools to probe the biology of stress granules and hold promise for therapeutic interventions designed to modulate stress granule formation.

摘要

应激颗粒的形成是由多核糖体上的 mRNA 释放触发的,并受到 RNA 结合蛋白 G3BP1/2 的作用促进。应激颗粒与多种疾病状态有关,包括癌症和神经退行性疾病。因此,限制应激颗粒形成或促进其溶解的化合物具有作为实验工具和新型治疗剂的潜力。本文描述了两种小分子,G3BP 抑制剂 a 和 b(G3Ia 和 G3Ib),它们被设计用于结合 G3BP1/2 中的一个特定口袋,该口袋是 G3BP1/2 功能的病毒抑制剂的靶标。除了在体外破坏 RNA、G3BP1 和 caprin 1 的共凝聚外,这些化合物还抑制应激处理前后或同时处理的细胞中的应激颗粒形成,并溶解预先存在的应激颗粒。这些效应在多种细胞类型和多种起始应激源中是一致的。因此,这些化合物代表了研究应激颗粒生物学的有力工具,并有望用于设计调节应激颗粒形成的治疗干预措施。

https://cdn.ncbi.nlm.nih.gov/pmc/blobs/1bd0/10824102/2036aaade070/JCB_202308083_FigS1.jpg

文献AI研究员

20分钟写一篇综述,助力文献阅读效率提升50倍。

立即体验

用中文搜PubMed

大模型驱动的PubMed中文搜索引擎

马上搜索

文档翻译

学术文献翻译模型,支持多种主流文档格式。

立即体验