Suppr超能文献

组蛋白 H3 赖氨酸 36 的甲基化是头颈部鳞状细胞癌治疗干预的障碍。

Methylation of histone H3 lysine 36 is a barrier for therapeutic interventions of head and neck squamous cell carcinoma.

机构信息

Sylvester Comprehensive Cancer Center, Biomedical Research Building, Miami, Florida 33136, USA.

Division of Hematology, Department of Medicine, University of Miami Miller School of Medicine, Miami, Florida 33136, USA.

出版信息

Genes Dev. 2024 Feb 13;38(1-2):46-69. doi: 10.1101/gad.351408.123.

Abstract

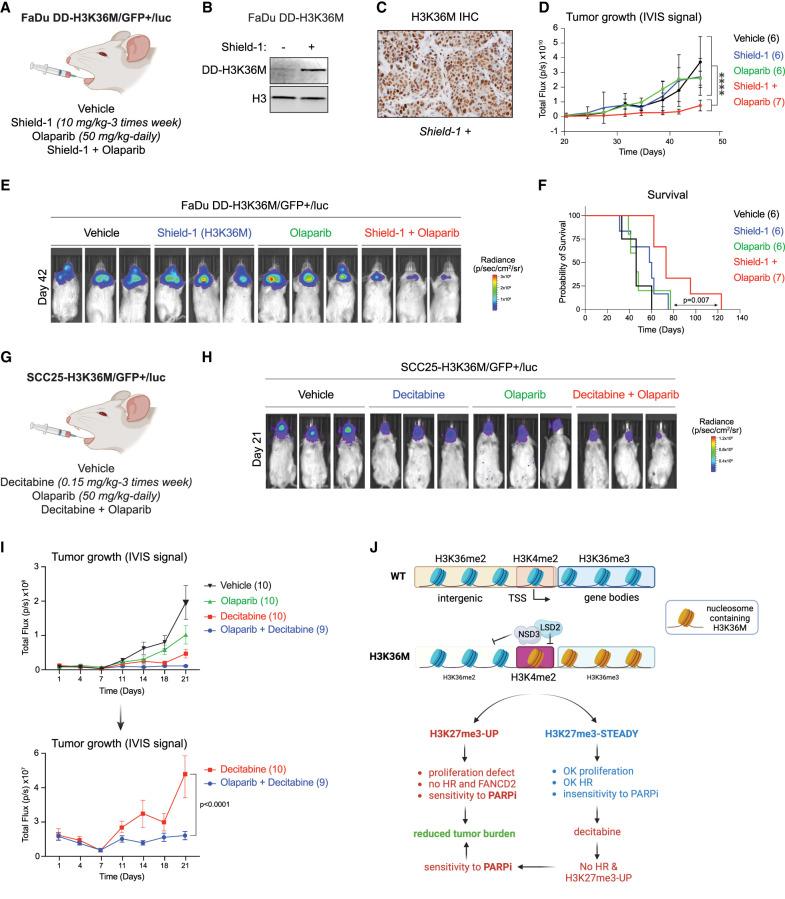
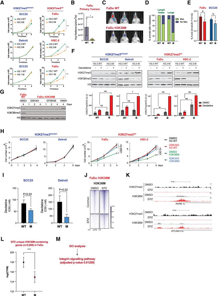
Approximately 20% of head and neck squamous cell carcinomas (HNSCCs) exhibit reduced methylation on lysine 36 of histone H3 (H3K36me) due to mutations in histone methylase NSD1 or a lysine-to-methionine mutation in histone H3 (H3K36M). Whether such alterations of H3K36me can be exploited for therapeutic interventions is still unknown. Here, we show that HNSCC models expressing H3K36M can be divided into two groups: those that display aberrant accumulation of H3K27me3 and those that maintain steady levels of H3K27me3. The former group exhibits reduced proliferation, genome instability, and heightened sensitivity to genotoxic agents like PARP1/2 inhibitors. Conversely, H3K36M HNSCC models with constant H3K27me3 levels lack these characteristics unless H3K27me3 is elevated by DNA hypomethylating agents or inhibiting H3K27me3 demethylases KDM6A/B. Mechanistically, H3K36M reduces H3K36me by directly impeding the activities of the histone methyltransferase NSD3 and the histone demethylase LSD2. Notably, aberrant H3K27me3 levels induced by H3K36M expression are not a bona fide epigenetic mark because they require continuous expression of H3K36M to be inherited. Moreover, increased sensitivity to PARP1/2 inhibitors in H3K36M HNSCC models depends solely on elevated H3K27me3 levels and diminishing BRCA1- and FANCD2-dependent DNA repair. Finally, a PARP1/2 inhibitor alone reduces tumor burden in a H3K36M HNSCC xenograft model with elevated H3K27me3, whereas in a model with consistent H3K27me3, a combination of PARP1/2 inhibitors and agents that up-regulate H3K27me3 proves to be successful. These findings underscore the crucial balance between H3K36 and H3K27 methylation in maintaining genome instability, offering new therapeutic options for patients with H3K36me-deficient tumors.

摘要

大约 20%的头颈部鳞状细胞癌(HNSCC)由于组蛋白甲基转移酶 NSD1 的突变或组蛋白 H3(H3K36M)中的赖氨酸到蛋氨酸突变而表现出赖氨酸 36 上的 H3 组蛋白去甲基化减少。这些 H3K36me 的改变是否可以被用于治疗干预仍然未知。在这里,我们表明表达 H3K36M 的 HNSCC 模型可以分为两组:一组表现出 H3K27me3 的异常积累,另一组则保持 H3K27me3 的稳定水平。前一组表现出增殖减少、基因组不稳定性和对 PARP1/2 抑制剂等遗传毒性药物的敏感性增加。相反,除非 H3K27me3 被 DNA 低甲基化剂或抑制 H3K27me3 去甲基酶 KDM6A/B 上调,否则具有恒定 H3K27me3 水平的 H3K36M HNSCC 模型缺乏这些特征。从机制上讲,H3K36M 通过直接阻碍组蛋白甲基转移酶 NSD3 和组蛋白去甲基酶 LSD2 的活性来降低 H3K36me 的水平。值得注意的是,由 H3K36M 表达诱导的异常 H3K27me3 水平不是真正的表观遗传标记,因为它们需要 H3K36M 的持续表达才能被遗传。此外,在 H3K36M HNSCC 模型中对 PARP1/2 抑制剂的敏感性增加仅取决于 H3K27me3 水平的升高和 BRCA1 和 FANCD2 依赖性 DNA 修复的减少。最后,单独使用 PARP1/2 抑制剂可减少 H3K36M 高 H3K27me3 的 HNSCC 异种移植模型中的肿瘤负担,而在 H3K27me3 一致的模型中,PARP1/2 抑制剂与上调 H3K27me3 的药物联合使用则证明是成功的。这些发现强调了 H3K36 和 H3K27 甲基化之间的关键平衡在维持基因组不稳定性方面的重要性,为 H3K36me 缺陷肿瘤患者提供了新的治疗选择。

https://cdn.ncbi.nlm.nih.gov/pmc/blobs/d5e1/10903949/719062af6f5e/46f01.jpg

文献AI研究员

20分钟写一篇综述,助力文献阅读效率提升50倍。

立即体验

用中文搜PubMed

大模型驱动的PubMed中文搜索引擎

马上搜索

文档翻译

学术文献翻译模型,支持多种主流文档格式。

立即体验