Suppr超能文献

与头颈部鳞状细胞癌中 NSD1 突变相关的染色质失调。

Chromatin dysregulation associated with NSD1 mutation in head and neck squamous cell carcinoma.

机构信息

Department of Human Genetics, McGill University, Montreal, QC H3A 1B1, Canada; McGill University Genome Centre, Montreal, QC H3A 0G1, Canada.

Department of Genetics and Development, Columbia University Irving Medical Center, New York, NY 10032, USA.

出版信息

Cell Rep. 2021 Feb 23;34(8):108769. doi: 10.1016/j.celrep.2021.108769.

Abstract

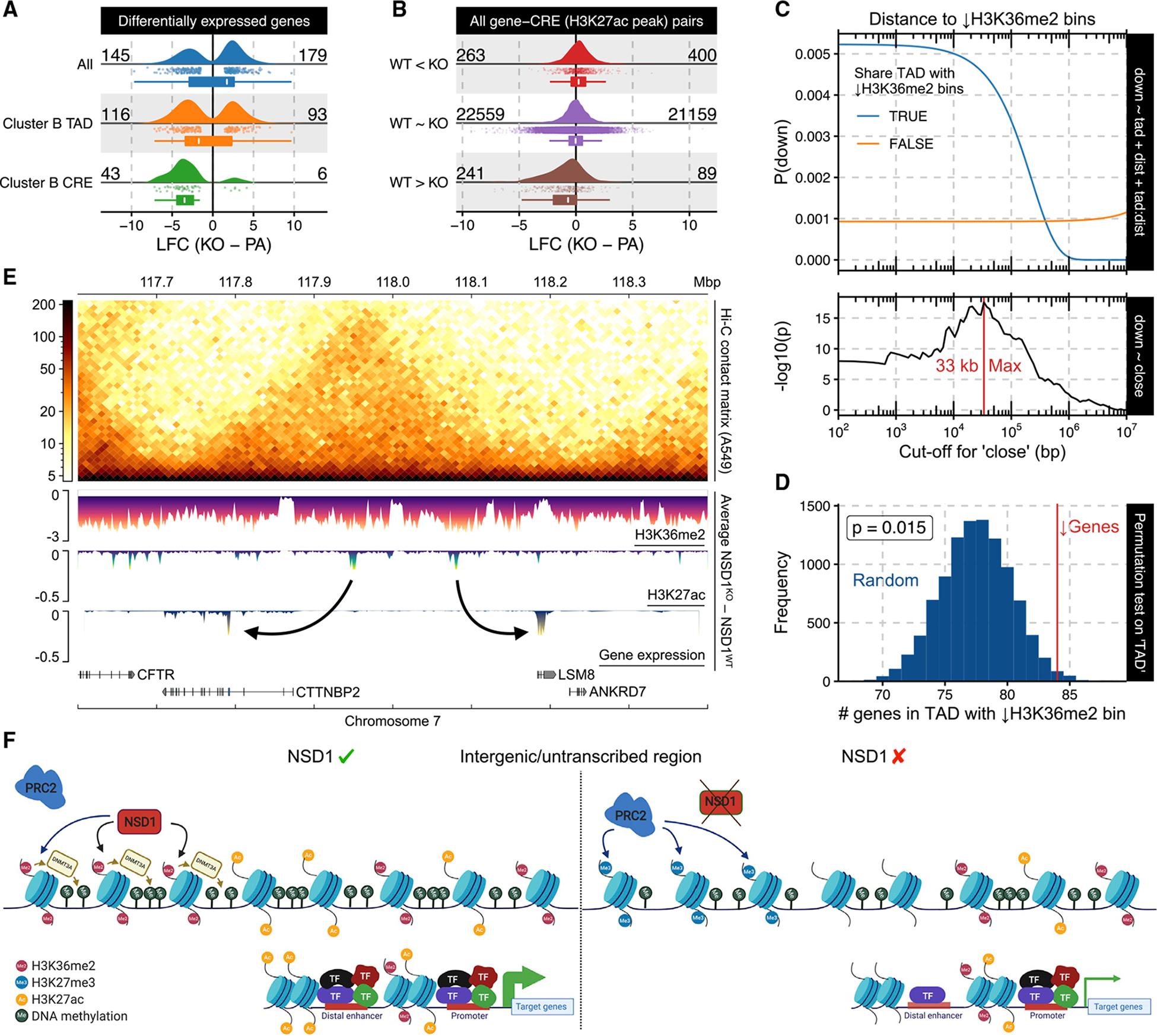
Chromatin dysregulation has emerged as an important mechanism of oncogenesis. To develop targeted treatments, it is important to understand the transcriptomic consequences of mutations in chromatin modifier genes. Recently, mutations in the histone methyltransferase gene nuclear receptor binding SET domain protein 1 (NSD1) have been identified in a subset of common and deadly head and neck squamous cell carcinomas (HNSCCs). Here, we use genome-wide approaches and genome editing to dissect the downstream effects of loss of NSD1 in HNSCC. We demonstrate that NSD1 mutations are responsible for loss of intergenic H3K36me2 domains, followed by loss of DNA methylation and gain of H3K27me3 in the affected genomic regions. In addition, those regions are enriched in cis-regulatory elements, and subsequent loss of H3K27ac correlates with reduced expression of their target genes. Our analysis identifies genes and pathways affected by the loss of NSD1 and paves the way to further understanding the interplay among chromatin modifications in cancer.

摘要

染色质失调已成为肿瘤发生的一个重要机制。为了开发靶向治疗方法,了解染色质修饰基因突变的转录组后果非常重要。最近,在一组常见且致命的头颈部鳞状细胞癌(HNSCC)中发现了组蛋白甲基转移酶基因核受体结合 SET 域蛋白 1(NSD1)的突变。在这里,我们使用全基因组方法和基因组编辑来剖析 NSD1 在 HNSCC 中缺失的下游效应。我们证明 NSD1 突变导致基因间 H3K36me2 结构域缺失,随后受影响的基因组区域中的 DNA 甲基化丢失和 H3K27me3 获得。此外,这些区域富含顺式调控元件,随后 H3K27ac 的丢失与靶基因表达的降低相关。我们的分析确定了受 NSD1 缺失影响的基因和途径,并为进一步了解癌症中染色质修饰之间的相互作用铺平了道路。

https://cdn.ncbi.nlm.nih.gov/pmc/blobs/89b9/8006058/25bd1212f117/nihms-1677109-f0002.jpg

文献AI研究员

20分钟写一篇综述,助力文献阅读效率提升50倍。

立即体验

用中文搜PubMed

大模型驱动的PubMed中文搜索引擎

马上搜索

文档翻译

学术文献翻译模型,支持多种主流文档格式。

立即体验