Suppr超能文献

索托斯综合征基因Nsd1通过维持组蛋白甲基化的精确沉积,保护准备转录的发育基因增强子。

The sotos syndrome gene Nsd1 safeguards developmental gene enhancers poised for transcription by maintaining the precise deposition of histone methylation.

作者信息

Li Jie, Li Zhucui, Yin Jiekai, Wang Yinsheng, Zheng Deyou, Cai Ling, Wang Gang Greg

机构信息

Division of Hematology and Oncology, Department of Medicine, Weill Cornell Medicine, Cornell University, New York, New York, USA.

Department of Biochemistry, Weill Cornell Medicine, Cornell University, New York, New York, USA.

出版信息

J Biol Chem. 2025 Mar 19;301(5):108423. doi: 10.1016/j.jbc.2025.108423.

Abstract

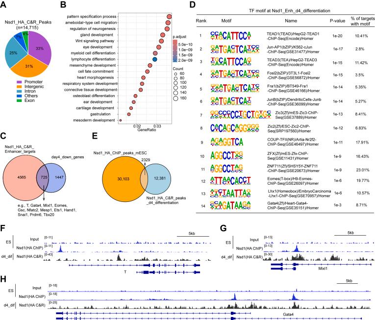
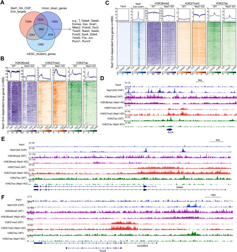
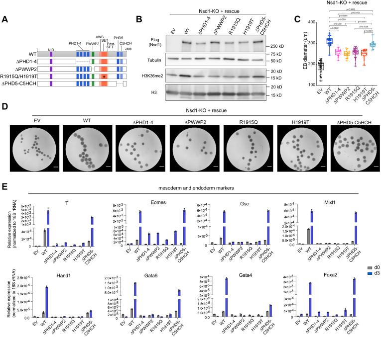
Germline haploinsufficiency of NSD1 is implicated as the etiology of Sotos syndrome; however, the underlying mechanism remains far from being clear. Here, we use mouse embryonic stem cell (mESC) differentiation as a model system to address this question. We found Nsd1 to be indispensable for the faithful differentiation of mESCs into three primary germ layers, particularly, meso-endodermal cell lineages related to the development of the heart and the skeletal system. Time-course transcriptomic profiling following the mESC differentiation revealed that Nsd1 not only facilitates the basal expression but also permits the differentiation-accompanied rapid induction of a suite of meso-endoderm lineage-specifying transcription factor genes such as T and Gata4. Mechanistically, Nsd1 directly occupies putative distal enhancers of the lineage transcription factor genes under the pluripotent cell state, where it deposits H3K36me2 to antagonize the excessive H3K27me3 and maintains the basal H3K27ac level, thereby safeguarding these gene enhancers at a primed state that responds readily to differentiation cues. In agreement, gene rescue assays using the Nsd1 KO mESCs showed that the H3K36me2 catalysis by Nsd1 requires several functional modules within Nsd1 (namely, PHD1-4, PWWP2, and SET) to a similar degree. Disruption of either one of these Nsd1 modules severely abrogated H3K36me2 in mESCs and significantly impaired appropriate induction of developmental genes upon mESC differentiation. Altogether, our study provides novel molecular insight into how the NSD1 perturbation derails normal development and causes the disease.

摘要

NSD1的种系单倍剂量不足被认为是索托斯综合征的病因;然而,其潜在机制仍远未明确。在此,我们使用小鼠胚胎干细胞(mESC)分化作为模型系统来解决这个问题。我们发现Nsd1对于mESCs向三个主要胚层的准确分化是不可或缺的,特别是与心脏和骨骼系统发育相关的中内胚层细胞谱系。mESC分化后的时间进程转录组分析表明,Nsd1不仅促进基础表达,还允许伴随分化快速诱导一系列中内胚层谱系特异性转录因子基因,如T和Gata4。从机制上讲,Nsd1在多能细胞状态下直接占据谱系转录因子基因的假定远端增强子,在那里它沉积H3K36me2以拮抗过量的H3K27me3并维持基础H3K27ac水平,从而将这些基因增强子维持在一种易于响应分化信号的预激发状态。一致的是,使用Nsd1基因敲除mESCs的基因拯救试验表明,Nsd1催化的H3K36me2在相似程度上需要Nsd1内的几个功能模块(即PHD1 - 4、PWWP2和SET)。这些Nsd1模块中的任何一个被破坏都会严重消除mESCs中的H3K36me2,并显著损害mESC分化时发育基因的适当诱导。总之,我们的研究为NSD1扰动如何破坏正常发育并导致疾病提供了新的分子见解。

https://cdn.ncbi.nlm.nih.gov/pmc/blobs/006d/12033923/b14dec958d16/gr1.jpg

文献AI研究员

20分钟写一篇综述,助力文献阅读效率提升50倍。

立即体验

用中文搜PubMed

大模型驱动的PubMed中文搜索引擎

马上搜索

文档翻译

学术文献翻译模型,支持多种主流文档格式。

立即体验