Suppr超能文献

黑色素瘤衍生的外泌体通过 IRF7/I-IFN 轴在巨噬细胞中放大放射治疗的远隔效应。

Melanoma Derived Exosomes Amplify Radiotherapy Induced Abscopal Effect via IRF7/I-IFN Axis in Macrophages.

机构信息

Department of Plastic Surgery, Zhongshan Hospital, Fudan University, Shanghai, 200032, P. R. China.

Department of Plastic Surgery, Shanghai Geriatric Medical Center, Shanghai, 201104, P. R. China.

出版信息

Adv Sci (Weinh). 2024 Apr;11(13):e2304991. doi: 10.1002/advs.202304991. Epub 2024 Jan 29.

Abstract

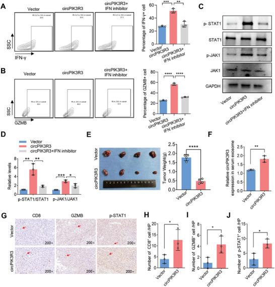
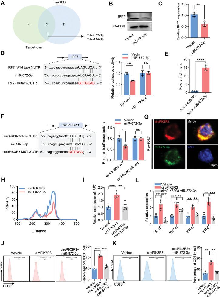
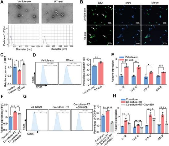
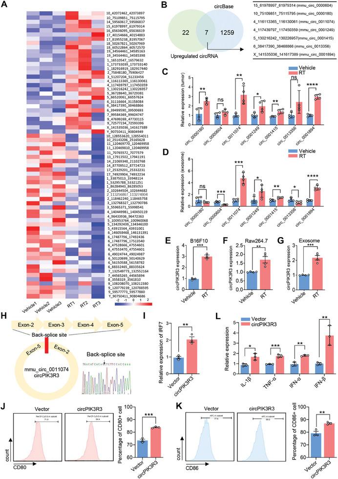
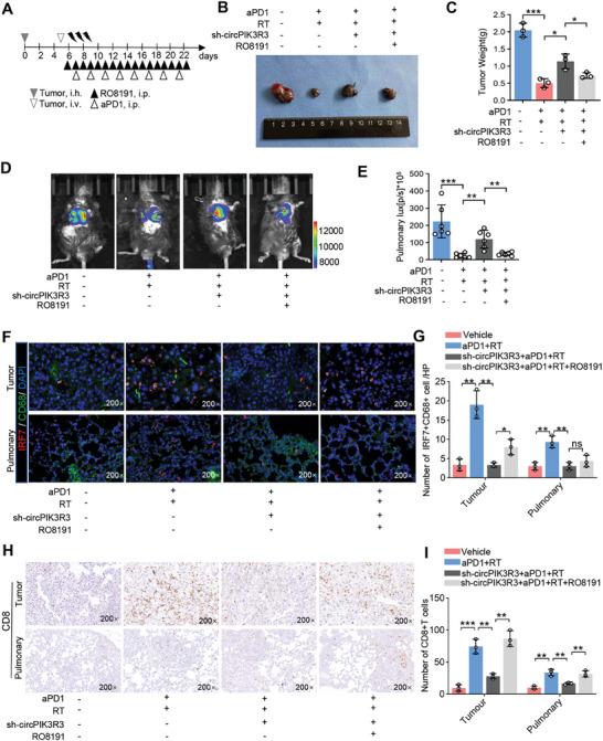
Radiotherapy (RT) can induce tumor regression outside the irradiation field, known as the abscopal effect. However, the detailed underlying mechanisms remain largely unknown. A tumor-bearing mouse model is successfully constructed by inducing both subcutaneous tumors and lung metastases. Single-cell RNA sequencing, immunofluorescence, and flow cytometry are performed to explore the regulation of tumor microenvironment (TME) by RT. A series of in vitro assays, including luciferase reporter, RNA Pulldown, and fluorescent in situ hybridization (FISH) assays, are performed to evaluate the detailed mechanism of the abscopal effect. In addition, in vivo assays are performed to investigate combination therapy strategies for enhancing the abscopal effect. The results showed that RT significantly inhibited localized tumor and lung metastasis progression and improved the TME. Mechanistically, RT promoted the release of tumor-derived exosomes carrying circPIK3R3, which is taken up by macrophages. circPIK3R3 promoted Type I interferon (I-IFN) secretion and M1 polarization via the miR-872-3p/IRF7 axis. Secreted I-IFN activated the JAK/STAT signaling pathway in CD8 T cells, and promoted IFN-γ and GZMB secretion. Together, the study shows that tumor-derived exosomes promote I-IFN secretion via the circPIK3R3/miR-872-3p/IRF7 axis in macrophages and enhance the anti-tumor immune response of CD8 T cells.

摘要

放疗(RT)可以诱导照射野外的肿瘤消退,称为远隔效应。然而,其详细的潜在机制在很大程度上尚不清楚。通过诱导皮下肿瘤和肺转移,成功构建了荷瘤小鼠模型。进行单细胞 RNA 测序、免疫荧光和流式细胞术,以探索 RT 对肿瘤微环境(TME)的调节。进行一系列体外实验,包括荧光素酶报告、RNA 下拉和荧光原位杂交(FISH)实验,以评估远隔效应的详细机制。此外,还进行了体内实验,以研究增强远隔效应的联合治疗策略。结果表明,RT 显著抑制局部肿瘤和肺转移进展,并改善 TME。从机制上讲,RT 促进了携带 circPIK3R3 的肿瘤衍生外泌体的释放,该外泌体被巨噬细胞摄取。circPIK3R3 通过 miR-872-3p/IRF7 轴促进 I 型干扰素(I-IFN)的分泌和 M1 极化。分泌的 I-IFN 激活 CD8 T 细胞中的 JAK/STAT 信号通路,并促进 IFN-γ 和 GZMB 的分泌。总之,该研究表明,肿瘤衍生的外泌体通过 circPIK3R3/miR-872-3p/IRF7 轴在巨噬细胞中促进 I-IFN 的分泌,并增强 CD8 T 细胞的抗肿瘤免疫反应。

https://cdn.ncbi.nlm.nih.gov/pmc/blobs/5f90/10987102/6a136f3d9dc3/ADVS-11-2304991-g006.jpg

文献AI研究员

20分钟写一篇综述,助力文献阅读效率提升50倍。

立即体验

用中文搜PubMed

大模型驱动的PubMed中文搜索引擎

马上搜索

文档翻译

学术文献翻译模型,支持多种主流文档格式。

立即体验