Suppr超能文献

巨噬细胞相关预后基因 ANXA5 通过血管生成促进胃癌免疫治疗抵抗。

The macrophage-associated prognostic gene ANXA5 promotes immunotherapy resistance in gastric cancer through angiogenesis.

机构信息

Department of Gastrointestinal Surgery, School of Medicine, Zhongshan Hospital of Xiamen University, Xiamen University, Xiamen, China.

Xiamen Municipal Key Laboratory of Gastrointestinal Oncology, 361004, Xiamen, China.

出版信息

BMC Cancer. 2024 Jan 29;24(1):141. doi: 10.1186/s12885-024-11878-7.

Abstract

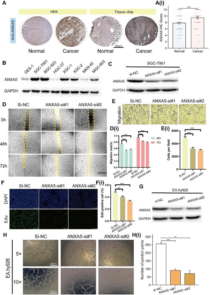
Gastric cancer (GC) remains a predominant form of malignant tumor globally, necessitating innovative non-surgical therapeutic approaches. This investigation aimed to delineate the expression landscape of macrophage-associated genes in GC and to evaluate their prognostic significance and influence on immunotherapeutic responsiveness. Utilizing the CellMarker2.0 database, we identified 69 immune cell markers with prognostic relevance in GC, including 12 macrophage-specific genes. A Weighted Gene Co-Expression Network Analysis (WGCNA) isolated 3,181 genes correlated with these macrophage markers. The Cancer Genome Atlas (TCGA-STAD) dataset was employed as the training set, while data from the GSE62254 served as the validation cohort. 13 genes were shortlisted through LASSO-Cox regression to formulate a prognostic model. Multivariable Cox regression substantiated that the calculated risk score serves as an imperative independent predictor of overall survival (OS). Distinct macrophage infiltration profiles, pathway associations, treatment susceptibilities, and drug sensitivities were observed between high- and low-risk groups. The preliminary validation of ANXA5 in predicting the survival rates of GC patients at 1 year, 3 years, and 5 years, as well as its expression levels were higher and role in promoting tumor angiogenesis in GC through immunohistochemistry and angiogenesis experiments. In summary, macrophage-related genes were potentially a novel crosstalk mechanism between macrophages and endothelial cells in the tumor microenvironment, and the interplay between inflammation and angiogenesis might have also offered new therapeutic targets, providing a new avenue for personalized treatment interventions.

摘要

胃癌(GC)仍然是全球主要的恶性肿瘤形式,需要创新的非手术治疗方法。本研究旨在描绘 GC 中与巨噬细胞相关的基因表达谱,并评估其预后意义和对免疫治疗反应的影响。利用 CellMarker2.0 数据库,我们确定了 69 种与 GC 预后相关的免疫细胞标志物,包括 12 种巨噬细胞特异性基因。加权基因共表达网络分析(WGCNA)分离出与这些巨噬细胞标志物相关的 3181 个基因。癌症基因组图谱(TCGA-STAD)数据集被用作训练集,而 GSE62254 中的数据作为验证队列。通过 LASSO-Cox 回归筛选出 13 个基因,构建预后模型。多变量 Cox 回归证实,计算出的风险评分是总生存期(OS)的重要独立预测因子。高低风险组之间观察到不同的巨噬细胞浸润谱、途径关联、治疗敏感性和药物敏感性。通过免疫组化和血管生成实验初步验证 ANXA5 可预测 GC 患者 1 年、3 年和 5 年的生存率及其表达水平更高,并在 GC 中促进肿瘤血管生成的作用。综上所述,巨噬细胞相关基因可能是肿瘤微环境中巨噬细胞和内皮细胞之间的新的串扰机制,炎症和血管生成之间的相互作用也可能提供新的治疗靶点,为个性化治疗干预提供了新途径。

https://cdn.ncbi.nlm.nih.gov/pmc/blobs/990f/10823665/d79e1375aeee/12885_2024_11878_Fig1_HTML.jpg

文献AI研究员

20分钟写一篇综述,助力文献阅读效率提升50倍。

立即体验

用中文搜PubMed

大模型驱动的PubMed中文搜索引擎

马上搜索

文档翻译

学术文献翻译模型,支持多种主流文档格式。

立即体验