Suppr超能文献

口腔干细胞外泌体对缺氧再灌注心肌细胞的保护作用

Protective effect of oral stem cells extracellular vesicles on cardiomyocytes in hypoxia-reperfusion.

作者信息

Della Rocca Ylenia, Diomede Francesca, Konstantinidou Fanì, Trubiani Oriana, Soundara Rajan Thangavelu, Pierdomenico Sante D, Gatta Valentina, Stuppia Liborio, Marconi Guya Diletta, Pizzicannella Jacopo

机构信息

Department of Innovative Technologies in Medicine and Dentistry, University "G. D'Annunzio" Chieti-Pescara, Chieti, Italy.

Department of Psychological Health and Territorial Sciences, School of Medicine and Health Sciences, "G. D'Annunzio" University of Chieti-Pescara, Chieti, Italy.

出版信息

Front Cell Dev Biol. 2024 Jan 15;11:1260019. doi: 10.3389/fcell.2023.1260019. eCollection 2023.

Abstract

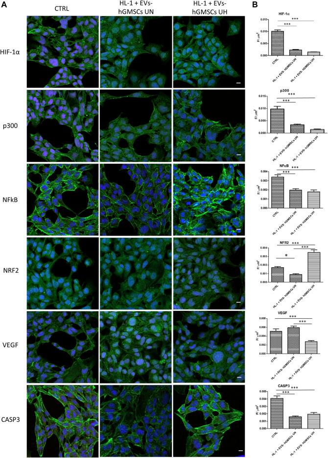
Hypoxia signaling plays an important role in physiological and pathological conditions. Hypoxia in the heart tissue can produce different consequences depending on the duration of exposure to the hypoxic state. While acute hypoxic exposure leads to a reversible acclimatization in heart tissue with normal systemic oxygen supply, chronic hypoxia exacerbates cardiac dysfunction, leads to a destruction of the tissue. Extracellular vesicles (EVs) are small membrane vesicles that act as mediators of intercellular communication. EVs are secreted by different cell types and those produced by oral cavity-derived mesenchymal stem cells (MSCs), including human gingival MSCs (hGMSCs), have pro-angiogenic and anti-inflammatory effects and showed therapeutic role in tissue regeneration. The aim of the present work was to evaluate the potential protective and regenerative role of EVs produced by hGMSCs, in an model of hypoxia-conditioned HL-1 cardiomyocytes through the expression analysis of following inflammatory, oxidative stress, angiogenesis, cell survival and apoptotic markers: HIF-1α, P300, NFkB, CCL2, IL1B, IL6, NRF2, CASP-3, BAX and VEGF. Results showed that hGMSCs-derived EVs exerted protection HL-1 cardiomyocytes exposed to both pre and post hypoxic conditions. Moreover, modulation of CASP3 and BAX expression demonstrated that EVs reduced the apoptosis. The analysis of microRNAs in EVs derived from hGMSCs was performed to assess the epigenetic regulation of the presented markers. The following microRNAs: hsa-miR-138-5p, hsa-miR-17-5p, hsa-miR-18a-5p, hsa-miR-21-5p, hsa-miR-324-5p, hsa-miR-133a-3p, hsa-miR-150-5p, hsa-miR-199a-5p, hsa-miR-128-3p and hsa-miR-221-3p can directly or indirectly target the studied genes by determining their modulation obtained in our study. The data from this study suggested that EVs obtained from hGMSCs may be considered for the cell free treatment option in hypoxia-driven cardiac tissue dysfunction.

摘要

缺氧信号在生理和病理条件下发挥着重要作用。心脏组织中的缺氧根据暴露于缺氧状态的持续时间可产生不同的后果。虽然急性缺氧暴露会导致心脏组织在全身氧气供应正常的情况下发生可逆的适应性变化,但慢性缺氧会加剧心脏功能障碍,导致组织破坏。细胞外囊泡(EVs)是充当细胞间通讯介质的小膜囊泡。EVs由不同细胞类型分泌,口腔来源的间充质干细胞(MSCs)产生的那些,包括人牙龈间充质干细胞(hGMSCs),具有促血管生成和抗炎作用,并在组织再生中发挥治疗作用。本研究的目的是通过对以下炎症、氧化应激、血管生成、细胞存活和凋亡标志物:缺氧诱导因子-1α(HIF-1α)、P300、核因子κB(NFκB)、趋化因子配体2(CCL2)、白细胞介素1β(IL1B)、白细胞介素6(IL6)、核因子E2相关因子2(NRF2)、半胱天冬酶-3(CASP-3)、凋亡蛋白Bax(BAX)和血管内皮生长因子(VEGF)的表达分析,评估hGMSCs产生的EVs在缺氧条件下的HL-1心肌细胞模型中的潜在保护和再生作用。结果表明,hGMSCs来源的EVs对暴露于缺氧前后条件的HL-1心肌细胞具有保护作用。此外,对CASP3和BAX表达的调节表明,EVs减少了细胞凋亡。对hGMSCs来源的EVs中的微小RNA进行分析,以评估所呈现标志物的表观遗传调控。以下微小RNA:人微小RNA-138-5p(hsa-miR-138-5p)、人微小RNA-17-5p(hsa-miR-17-5p)、人微小RNA-18a-5p(hsa-miR-18a-5p)、人微小RNA-21-5p(hsa-miR-21-5p)、人微小RNA-324-5p(hsa-miR-324-5p)、人微小RNA-133a-3p(hsa-miR-133a-3p)、人微小RNA-150-5p(hsa-miR-150-5p)、人微小RNA-199a-5p(hsa-miR-199a-5p)、人微小RNA-128-3p(hsa-miR-128-3p)和人微小RNA-221-3p(hsa-miR-221-3p)可以通过确定我们研究中获得的它们的调节来直接或间接靶向所研究的基因。本研究的数据表明,从hGMSCs获得的EVs可被考虑用于缺氧驱动的心脏组织功能障碍的无细胞治疗选择。

https://cdn.ncbi.nlm.nih.gov/pmc/blobs/0ec9/10823008/cc9f77491e9e/fcell-11-1260019-g001.jpg

文献AI研究员

20分钟写一篇综述,助力文献阅读效率提升50倍。

立即体验

用中文搜PubMed

大模型驱动的PubMed中文搜索引擎

马上搜索

文档翻译

学术文献翻译模型,支持多种主流文档格式。

立即体验