Suppr超能文献

促铁死亡信号通过血管平滑肌细胞衰老促进动脉衰老。

Pro-ferroptotic signaling promotes arterial aging via vascular smooth muscle cell senescence.

机构信息

The Center for Basic Research and Innovation of Medicine and Pharmacy (MOE), School of Pharmacy, Second Military Medical University/Naval Medical University, Shanghai, China.

Jinling Hospital, Affiliated Hospital of Medical School, Nanjing University, Nanjing, China.

出版信息

Nat Commun. 2024 Feb 16;15(1):1429. doi: 10.1038/s41467-024-45823-w.

Abstract

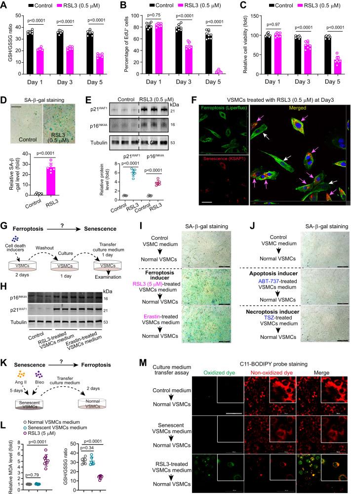
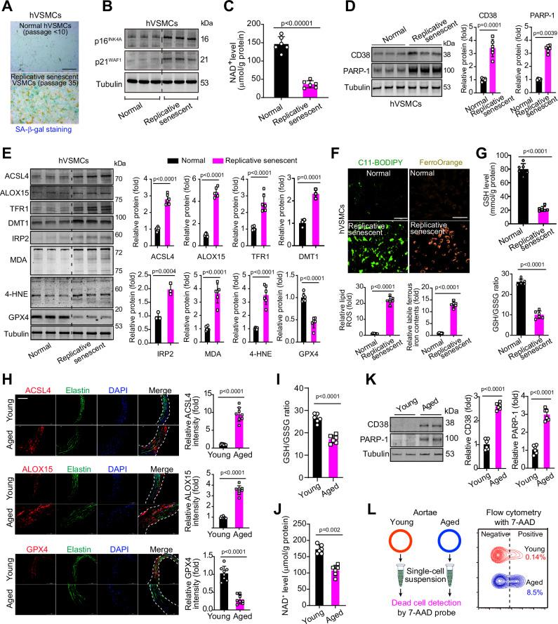
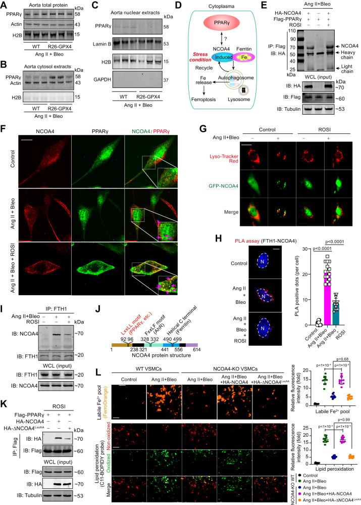
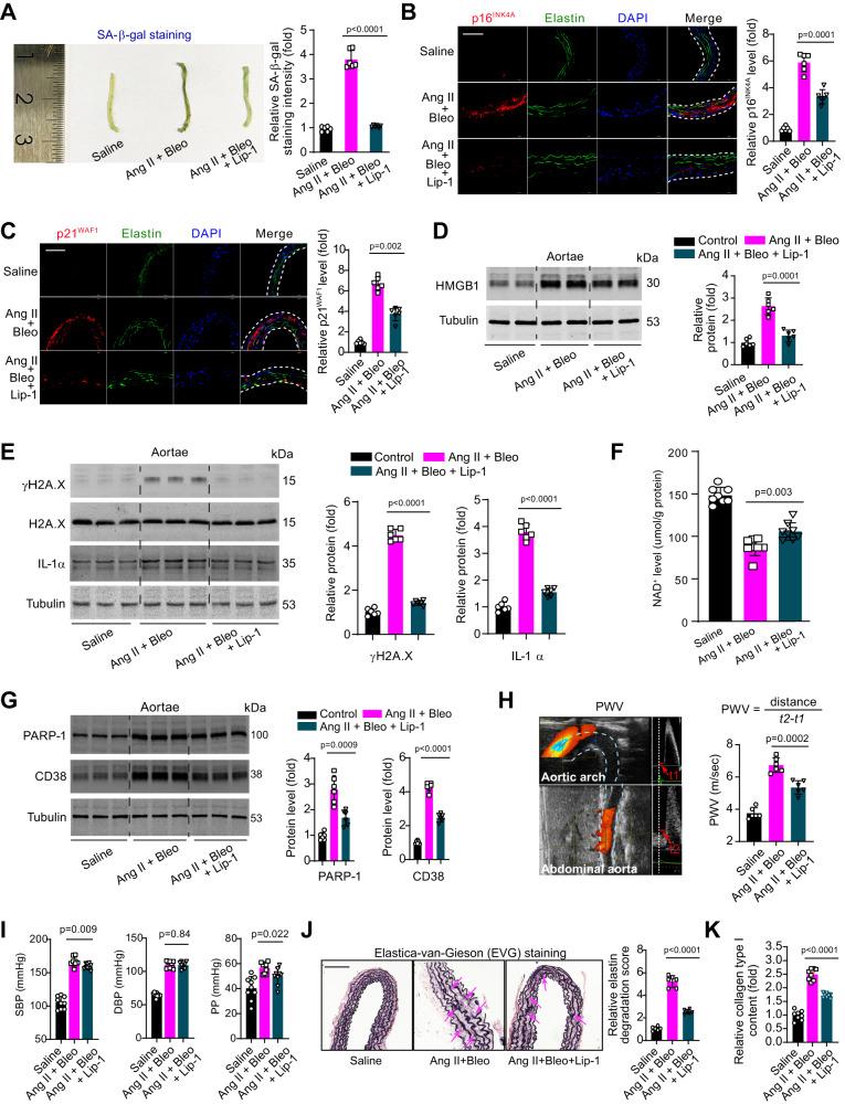
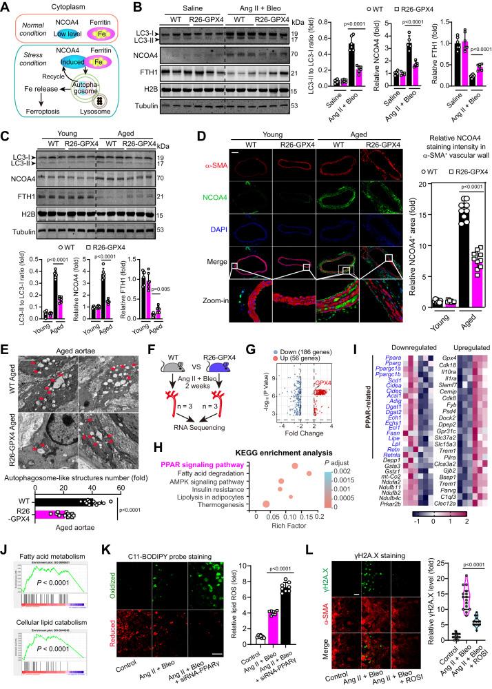
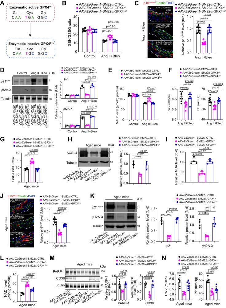
Senescence of vascular smooth muscle cells (VSMCs) contributes to aging-related cardiovascular diseases by promoting arterial remodelling and stiffness. Ferroptosis is a novel type of regulated cell death associated with lipid oxidation. Here, we show that pro-ferroptosis signaling drives VSMCs senescence to accelerate vascular NAD loss, remodelling and aging. Pro-ferroptotic signaling is triggered in senescent VSMCs and arteries of aged mice. Furthermore, the activation of pro-ferroptotic signaling in VSMCs not only induces NAD loss and senescence but also promotes the release of a pro-senescent secretome. Pharmacological or genetic inhibition of pro-ferroptosis signaling, ameliorates VSMCs senescence, reduces vascular stiffness and retards the progression of abdominal aortic aneurysm in mice. Mechanistically, we revealed that inhibition of pro-ferroptotic signaling facilitates the nuclear-cytoplasmic shuttling of proliferator-activated receptor-γ and, thereby impeding nuclear receptor coactivator 4-ferrtin complex-centric ferritinophagy. Finally, the activated pro-ferroptotic signaling correlates with arterial stiffness in a human proof-of-concept study. These findings have significant implications for future therapeutic strategies aiming to eliminate vascular ferroptosis in senescence- or aging-associated cardiovascular diseases.

摘要

血管平滑肌细胞 (VSMC) 的衰老通过促进动脉重塑和僵硬导致与年龄相关的心血管疾病。铁死亡是一种与脂质氧化相关的新型细胞死亡形式。在这里,我们表明促铁死亡信号促进 VSMC 衰老,加速血管 NAD 损失、重塑和衰老。促铁死亡信号在衰老的 VSMC 和老年小鼠的动脉中被触发。此外,VSMC 中促铁死亡信号的激活不仅诱导 NAD 损失和衰老,还促进促衰老分泌组的释放。抑制促铁死亡信号的药理学或遗传学可以改善 VSMC 衰老,降低血管僵硬并延缓小鼠腹主动脉瘤的进展。在机制上,我们揭示了抑制促铁死亡信号有助于激活蛋白增殖受体-γ 的核质穿梭,从而阻止核受体共激活因子 4-铁蛋白复合物中心的铁蛋白自噬。最后,在一项人类概念验证研究中,激活的促铁死亡信号与动脉僵硬相关。这些发现对未来旨在消除衰老或与衰老相关的心血管疾病中血管铁死亡的治疗策略具有重要意义。

https://cdn.ncbi.nlm.nih.gov/pmc/blobs/6369/10873425/592b8b3db049/41467_2024_45823_Fig1_HTML.jpg

文献AI研究员

20分钟写一篇综述,助力文献阅读效率提升50倍。

立即体验

用中文搜PubMed

大模型驱动的PubMed中文搜索引擎

马上搜索

文档翻译

学术文献翻译模型,支持多种主流文档格式。

立即体验