Suppr超能文献

机器学习鉴定的外泌体衍生长链非编码 RNA 特征与卵巢癌的预后和免疫治疗标志物相关。

An exosome-derived lncRNA signature identified by machine learning associated with prognosis and biomarkers for immunotherapy in ovarian cancer.

机构信息

Guang Anmen Hospital, China Academy of Chinese Medical Sciences, Beijing, China.

School of Computer and Information Technology, Beijing Jiaotong University, Beijing, China.

出版信息

Front Immunol. 2024 Feb 9;15:1228235. doi: 10.3389/fimmu.2024.1228235. eCollection 2024.

Abstract

BACKGROUND

Ovarian cancer (OC) has the highest mortality rate among gynecological malignancies. Current treatment options are limited and ineffective, prompting the discovery of reliable biomarkers. Exosome lncRNAs, carrying genetic information, are promising new markers. Previous studies only focused on exosome-related genes and employed the Lasso algorithm to construct prediction models, which are not robust.

METHODS

420 OC patients from the TCGA datasets were divided into training and validation datasets. The GSE102037 dataset was used for external validation. LncRNAs associated with exosome-related genes were selected using Pearson analysis. Univariate COX regression analysis was used to filter prognosis-related lncRNAs. The overlapping lncRNAs were identified as candidate lncRNAs for machine learning. Based on 10 machine learning algorithms and 117 algorithm combinations, the optimal predictor combinations were selected according to the C index. The exosome-related LncRNA Signature (ERLS) model was constructed using multivariate COX regression. Based on the median risk score of the training datasets, the patients were divided into high- and low-risk groups. Kaplan-Meier survival analysis, the time-dependent ROC, immune cell infiltration, immunotherapy response, and immune checkpoints were analyzed.

RESULTS

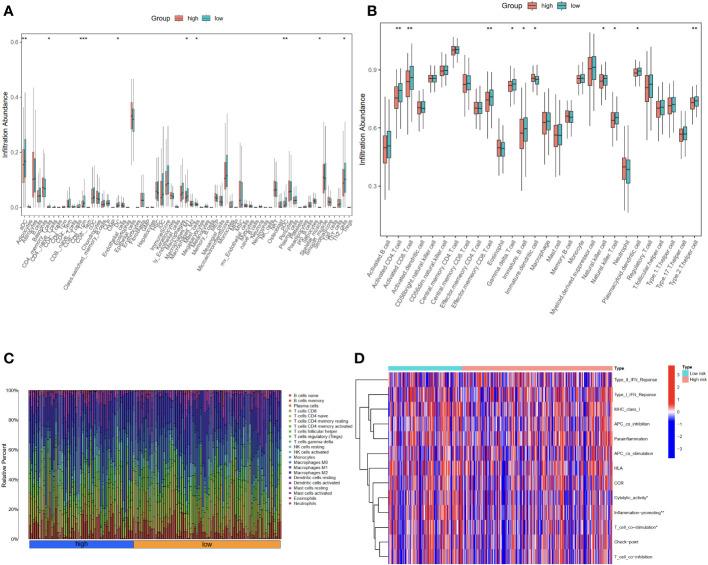
64 lncRNAs were subjected to a machine-learning process. Based on the stepCox (forward) combined Ridge algorithm, 20 lncRNA were selected to construct the ERLS model. Kaplan-Meier survival analysis showed that the high-risk group had a lower survival rate. The area under the curve (AUC) in predicting OS at 1, 3, and 5 years were 0.758, 0.816, and 0.827 in the entire TCGA cohort. xCell and ssGSEA analysis showed that the low-risk group had higher immune cell infiltration, which may contribute to the activation of cytolytic activity, inflammation promotion, and T-cell co-stimulation pathways. The low-risk group had higher expression levels of PDL1, CTLA4, and higher TMB. The ERLS model can predict response to anti-PD1 and anti-CTLA4 therapy. Patients with low expression of PDL1 or high expression of CTLA4 and low ERLS exhibited significantly better survival prospects, whereas patients with high ERLS and low levels of PDL1 or CTLA4 exhibited the poorest outcomes.

CONCLUSION

Our study constructed an ERLS model that can predict prognostic risk and immunotherapy response, optimizing clinical management for OC patients.

摘要

背景

卵巢癌(OC)是妇科恶性肿瘤中死亡率最高的癌症。目前的治疗选择有限且效果不佳,因此需要发现可靠的生物标志物。外泌体 lncRNA 携带遗传信息,是很有前途的新型标志物。之前的研究仅关注外泌体相关基因,并采用 Lasso 算法构建预测模型,其稳健性不足。

方法

从 TCGA 数据集共纳入 420 名 OC 患者,分为训练集和验证集。采用 GSE102037 数据集进行外部验证。通过 Pearson 分析筛选与外泌体相关基因相关的 lncRNA。采用单因素 COX 回归分析筛选与预后相关的 lncRNA。鉴定重叠的 lncRNA 作为机器学习的候选 lncRNA。基于 10 种机器学习算法和 117 种算法组合,根据 C 指数选择最优预测因子组合。利用多因素 COX 回归构建外泌体相关 lncRNA 特征(ERLS)模型。根据训练数据集的中位数风险评分,将患者分为高风险组和低风险组。进行 Kaplan-Meier 生存分析、时间依赖性 ROC、免疫细胞浸润、免疫治疗反应和免疫检查点分析。

结果

通过机器学习过程筛选出 64 个 lncRNA。基于 stepCox(向前)结合 Ridge 算法,筛选出 20 个 lncRNA 构建 ERLS 模型。Kaplan-Meier 生存分析显示,高风险组生存率较低。在整个 TCGA 队列中,预测 OS 的 AUC 在 1、3 和 5 年时分别为 0.758、0.816 和 0.827。xCell 和 ssGSEA 分析显示,低风险组的免疫细胞浸润程度更高,可能有助于细胞毒性活性、炎症促进和 T 细胞共刺激途径的激活。低风险组的 PDL1、CTLA4 表达水平更高,TMB 更高。ERLS 模型可以预测抗 PD1 和抗 CTLA4 治疗的反应。PDL1 低表达或 CTLA4 高表达且 ERLS 低的患者生存前景显著更好,而 ERLS 高且 PDL1 或 CTLA4 低的患者预后最差。

结论

本研究构建了一个 ERLS 模型,可预测预后风险和免疫治疗反应,优化了 OC 患者的临床管理。

https://cdn.ncbi.nlm.nih.gov/pmc/blobs/b72f/10884316/4230c67e545c/fimmu-15-1228235-g001.jpg

文献AI研究员

20分钟写一篇综述,助力文献阅读效率提升50倍。

立即体验

用中文搜PubMed

大模型驱动的PubMed中文搜索引擎

马上搜索

文档翻译

学术文献翻译模型,支持多种主流文档格式。

立即体验