Suppr超能文献

用于预测肾透明细胞癌预后的缝隙连接蛋白相关特征的鉴定与验证

Identification and validation of a gap junction protein related signature for predicting the prognosis of renal clear cell carcinoma.

作者信息

Huang Yongsheng, Guo Wenyi, Zeng Yuan, Wang Xinrong, Fan Bohao, Zhang Ying, Yan Lei, Gu Gangli, Liu Zhao

机构信息

Department of Urology, Qilu Hospital, Cheeloo College of Medicine, Shandong University, Jinan, China.

Department of Pancreatic Surgery, General Surgery, Qilu Hospital, Cheeloo College of Medicine, Shandong University, Jinan, China.

出版信息

Front Oncol. 2024 Feb 22;14:1354049. doi: 10.3389/fonc.2024.1354049. eCollection 2024.

Abstract

BACKGROUND

Gap junction proteins (GJPs) are a class of channel proteins that are closely related to cell communication and tumor development. The objective of this study was to screen out GJPs related prognostic signatures (GRPS) associated with clear cell renal cell carcinoma (ccRCC).

MATERIALS AND METHODS

GJPs microarray data for ccRCC patients were obtained from The Gene Expression Omnibus (GEO) database, along with RNA sequencing data for tumor and paired normal tissues from The Cancer Genome Atlas (TCGA) database. In the TCGA database, least absolute shrinkage and selection Operator (LASSO) and Cox regression models were used to identify GJPs with independent prognostic effects as GRPS in ccRCC patients. According to the GRPS expression and regression coefficient from the multivariate Cox regression model, the risk score (RS) of each ccRCC patient was calculated, to construct the RS prognostic model to predict survival. Overall survival (OS) and progression-free survival (PFS) analyses; gene pan-cancer analysis; single gene survival analysis; gene joint effect analysis; functional enrichment analysis; tumor microenvironment (TME) analysis; tumor mutational burden (TMB) analysis; and drug sensitivity analysis were used to explore the biological function, mechanism of action and clinical significance of GRPS in ccRCC. Further verification of the genetic signature was performed with data from the GEO database. Finally, the cytofunctional experiments were used to verify the biological significance of GRPS associated GJPs in ccRCC cell lines.

RESULTS

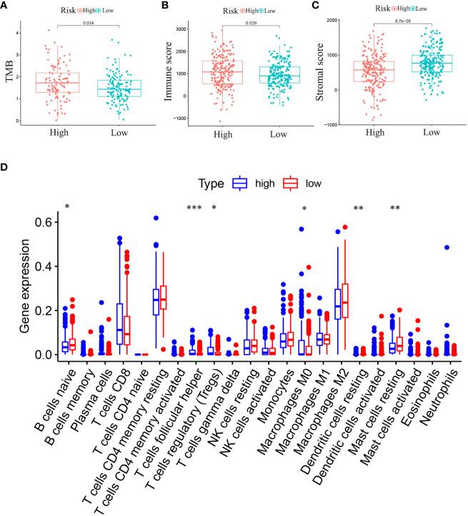
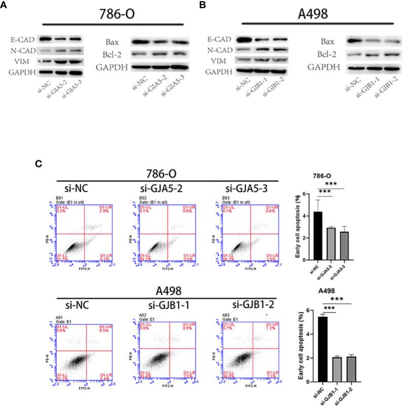
GJA5 and GJB1, which are GRPS markers of ccRCC patients, were identified through LASSO and Cox regression models. Low expression of GJA5 and GJB1 is associated with poor patient prognosis. Patients with high-RS had significantly shorter OS and PFS than patients with low-RS (< 0.001). The risk of death for individuals with high-RS was 1.695 times greater than that for those with low-RS (HR = 1.695, 95%CI= 1.439-1.996, < 0.001). Receiver Operating Characteristic (ROC) curve showed the great predictive power of the RS prognostic model for the survival rate of patients. The area under curve (AUC) values for predicting 1-year, 3-year and 5-year survival rates were 0.740, 0.781 and 0.771, respectively. The clinical column chart was also reliable for predicting the survival rate of patients, with AUC values of 0.859, 0.846 and 0.796 for predicting 1-year, 3-year and 5-year survival, respectively. The GRPS was associated with immune cell infiltration, the TME, the TMB, and sensitivity to chemotherapy drugs. Further experiments showed that knockdown of GJA5 or GJB1 could promote the proliferation, migration and epithelial-mesenchymal transition (EMT) and inhibit apoptosis of ccRCC cells.

CONCLUSION

GJA5 and GJB1 could be potential biological markers for predicting survival in patients with ccRCC.

摘要

背景

间隙连接蛋白(GJPs)是一类与细胞通讯和肿瘤发展密切相关的通道蛋白。本研究的目的是筛选出与透明细胞肾细胞癌(ccRCC)相关的间隙连接蛋白相关预后特征(GRPS)。

材料与方法

从基因表达综合数据库(GEO)获取ccRCC患者的GJPs微阵列数据,以及从癌症基因组图谱(TCGA)数据库获取肿瘤和配对正常组织的RNA测序数据。在TCGA数据库中,使用最小绝对收缩和选择算子(LASSO)和Cox回归模型来识别在ccRCC患者中具有独立预后作用的GJPs作为GRPS。根据多变量Cox回归模型的GRPS表达和回归系数,计算每个ccRCC患者的风险评分(RS),构建RS预后模型以预测生存。进行总生存(OS)和无进展生存(PFS)分析;基因泛癌分析;单基因生存分析;基因联合效应分析;功能富集分析;肿瘤微环境(TME)分析;肿瘤突变负担(TMB)分析;以及药物敏感性分析,以探讨GRPS在ccRCC中的生物学功能、作用机制和临床意义。使用GEO数据库的数据对基因特征进行进一步验证。最后,进行细胞功能实验以验证GRPS相关GJPs在ccRCC细胞系中的生物学意义。

结果

通过LASSO和Cox回归模型鉴定出GJA5和GJB1作为ccRCC患者的GRPS标志物。GJA5和GJB1的低表达与患者预后不良相关。高RS患者的OS和PFS明显短于低RS患者(<0.001)。高RS个体的死亡风险比低RS个体高1.695倍(HR = 1.695,95%CI = 1.439 - 1.996,<0.001)。受试者工作特征(ROC)曲线显示RS预后模型对患者生存率具有强大的预测能力。预测1年、3年和5年生存率的曲线下面积(AUC)值分别为0.740、0.78 和0.771。临床柱状图对患者生存率的预测也可靠,预测1年、3年和5年生存的AUC值分别为0.859、0.846和0.796。GRPS与免疫细胞浸润、TME、TMB以及对化疗药物的敏感性相关。进一步实验表明,敲低GJA5或GJB1可促进ccRCC细胞的增殖、迁移和上皮-间质转化(EMT)并抑制其凋亡。

结论

GJA5和GJB1可能是预测ccRCC患者生存的潜在生物学标志物。

https://cdn.ncbi.nlm.nih.gov/pmc/blobs/f5f6/10919056/ef7a073f5746/fonc-14-1354049-g001.jpg

文献AI研究员

20分钟写一篇综述,助力文献阅读效率提升50倍。

立即体验

用中文搜PubMed

大模型驱动的PubMed中文搜索引擎

马上搜索

文档翻译

学术文献翻译模型,支持多种主流文档格式。

立即体验