Suppr超能文献

线粒体代谢维持CD8 T细胞迁移,以便有效地浸润实体瘤。

Mitochondrial metabolism sustains CD8 T cell migration for an efficient infiltration into solid tumors.

作者信息

Simula Luca, Fumagalli Mattia, Vimeux Lene, Rajnpreht Irena, Icard Philippe, Birsen Gary, An Dongjie, Pendino Frédéric, Rouault Adrien, Bercovici Nadège, Damotte Diane, Lupo-Mansuet Audrey, Alifano Marco, Alves-Guerra Marie-Clotilde, Donnadieu Emmanuel

机构信息

Institut Cochin, Inserm U1016, CNRS UMR8104, Université Paris-Cité, Equipe labellisée "Ligue contre le Cancer", Paris, 75014, France.

Université de Normandie, UNICAEN, Inserm U1086 Interdisciplinary Research Unit for Cancer Prevention and Treatment, Caen, France.

出版信息

Nat Commun. 2024 Mar 11;15(1):2203. doi: 10.1038/s41467-024-46377-7.

Abstract

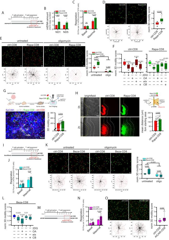
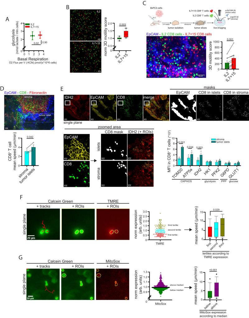
The ability of CD8 T cells to infiltrate solid tumors and reach cancer cells is associated with improved patient survival and responses to immunotherapy. Thus, identifying the factors controlling T cell migration in tumors is critical, so that strategies to intervene on these targets can be developed. Although interstitial motility is a highly energy-demanding process, the metabolic requirements of CD8 T cells migrating in a 3D environment remain unclear. Here, we demonstrate that the tricarboxylic acid (TCA) cycle is the main metabolic pathway sustaining human CD8 T cell motility in 3D collagen gels and tumor slices while glycolysis plays a more minor role. Using pharmacological and genetic approaches, we report that CD8 T cell migration depends on the mitochondrial oxidation of glucose and glutamine, but not fatty acids, and both ATP and ROS produced by mitochondria are required for T cells to migrate. Pharmacological interventions to increase mitochondrial activity improve CD8 T cell intratumoral migration and CAR T cell recruitment into tumor islets leading to better control of tumor growth in human xenograft models. Our study highlights the rationale of targeting mitochondrial metabolism to enhance the migration and antitumor efficacy of CAR T cells in treating solid tumors.

摘要

CD8 T细胞浸润实体瘤并接触癌细胞的能力与患者生存率提高及免疫治疗反应相关。因此,确定控制肿瘤中T细胞迁移的因素至关重要,以便能够制定针对这些靶点的干预策略。尽管间质运动是一个高度耗能的过程,但CD8 T细胞在三维环境中迁移时的代谢需求仍不清楚。在此,我们证明三羧酸(TCA)循环是维持人CD8 T细胞在三维胶原凝胶和肿瘤切片中运动的主要代谢途径,而糖酵解起的作用较小。使用药理学和遗传学方法,我们报告CD8 T细胞迁移依赖于葡萄糖和谷氨酰胺的线粒体氧化,而非脂肪酸氧化,并且线粒体产生的ATP和ROS都是T细胞迁移所必需的。增加线粒体活性的药理学干预可改善CD8 T细胞在肿瘤内的迁移以及CAR T细胞向肿瘤胰岛的募集,从而在人异种移植模型中更好地控制肿瘤生长。我们的研究突出了靶向线粒体代谢以增强CAR T细胞在实体瘤治疗中的迁移和抗肿瘤疗效的基本原理。

https://cdn.ncbi.nlm.nih.gov/pmc/blobs/4f6b/10928223/d50334e3d10f/41467_2024_46377_Fig1_HTML.jpg

文献AI研究员

20分钟写一篇综述,助力文献阅读效率提升50倍。

立即体验

用中文搜PubMed

大模型驱动的PubMed中文搜索引擎

马上搜索

文档翻译

学术文献翻译模型,支持多种主流文档格式。

立即体验