Suppr超能文献

NMR 和 MS 揭示了特征代谢组图谱,并优化了食管鳞状细胞癌的早期检测。

NMR and MS reveal characteristic metabolome atlas and optimize esophageal squamous cell carcinoma early detection.

机构信息

Radiology Department, Second Affiliated Hospital of Shantou University Medical College, Shantou, Guangdong, China.

Central Laboratory, Clinical Research Center, Shantou Central Hospital, Shantou, Guangdong, China.

出版信息

Nat Commun. 2024 Mar 19;15(1):2463. doi: 10.1038/s41467-024-46837-0.

Abstract

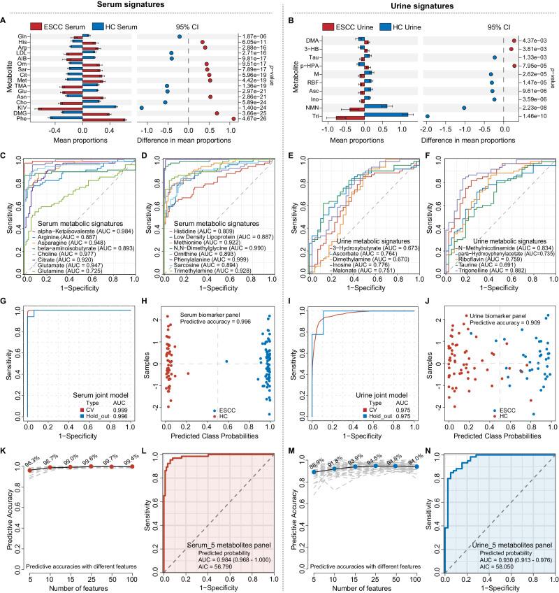
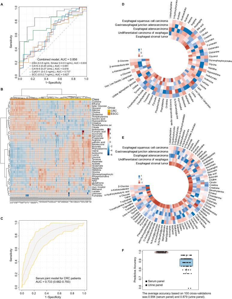
Metabolic changes precede malignant histology. However, it remains unclear whether detectable characteristic metabolome exists in esophageal squamous cell carcinoma (ESCC) tissues and biofluids for early diagnosis. Here, we conduct NMR- and MS-based metabolomics on 1,153 matched ESCC tissues, normal mucosae, pre- and one-week post-operative sera and urines from 560 participants across three hospitals, with machine learning and WGCNA. Aberrations in 'alanine, aspartate and glutamate metabolism' proved to be prevalent throughout the ESCC evolution, consistently identified by NMR and MS, and reflected in 16 serum and 10 urine metabolic signatures in both discovery and validation sets. NMR-based simplified panels of any five serum or urine metabolites outperform clinical serological tumor markers (AUC = 0.984 and 0.930, respectively), and are effective in distinguishing early-stage ESCC in test set (serum accuracy = 0.994, urine accuracy = 0.879). Collectively, NMR-based biofluid screening can reveal characteristic metabolic events of ESCC and be feasible for early detection (ChiCTR2300073613).

摘要

代谢变化先于恶性组织学。然而,目前尚不清楚是否存在可检测的特征代谢组学存在于食管鳞状细胞癌(ESCC)组织和生物流体中用于早期诊断。在这里,我们对来自三家医院的 560 名参与者的 1153 对匹配的 ESCC 组织、正常粘膜、术前和术后一周的血清和尿液进行了基于 NMR 和 MS 的代谢组学研究,采用机器学习和 WGCNA 进行分析。在整个 ESCC 演变过程中,'丙氨酸、天冬氨酸和谷氨酸代谢'的异常被证明是普遍存在的,这在 NMR 和 MS 中都得到了一致的验证,并反映在发现和验证集中的 16 个血清和 10 个尿液代谢特征中。基于 NMR 的简化血清或尿液代谢物组合优于临床血清肿瘤标志物(AUC 分别为 0.984 和 0.930),并可有效区分测试集中的早期 ESCC(血清准确率 = 0.994,尿液准确率 = 0.879)。总之,基于 NMR 的生物流体筛选可以揭示 ESCC 的特征代谢事件,并且可行用于早期检测(ChiCTR2300073613)。

https://cdn.ncbi.nlm.nih.gov/pmc/blobs/9fef/10951220/d38dc6c15813/41467_2024_46837_Fig1_HTML.jpg

文献AI研究员

20分钟写一篇综述,助力文献阅读效率提升50倍。

立即体验

用中文搜PubMed

大模型驱动的PubMed中文搜索引擎

马上搜索

文档翻译

学术文献翻译模型,支持多种主流文档格式。

立即体验