Suppr超能文献

长链非编码 RNA MIR100HG 通过介导 microRNA-5590-3p/DCBLD2 轴影响肺癌细胞的增殖和转移。

LncRNA MIR100HG affects the proliferation and metastasis of lung cancer cells through mediating the microRNA-5590-3p/DCBLD2 axis.

机构信息

Department of Microbiology and Parasitology, School of Basic Medical Sciences, Anhui Medical University, Hefei, Anhui, China.

Department of Pulmonary and Critical Care Medicine, First Affiliated Hospital, Bengbu Medical College, Anhui Province Key Laboratory of Clinical and Preclinical Research in Respiratory Disease, Bengbu, Anhui, China.

出版信息

Immun Inflamm Dis. 2024 Apr;12(4):e1223. doi: 10.1002/iid3.1223.

Abstract

OBJECTIVE

The aim of this paper is to investigate the effect of long noncoding RNA (lncRNA) MIR100HG on the proliferation and metastasis of lung cancer cells by mediating the microRNA (miR)-5590-3p/DCBLD2 axis.

METHODS

RNA levels of MIR100HG, miR-5590-3p, and DCBLD2 in lung cancer tissues and cells were detected by quantitative reverse-transcription polymerase chain reaction, and protein level was assessed by Western blot. Effects of MIR100HG or miR-5590-3p on proliferation, migration, and invasion of lung cancer cells were detected by Cell Counting Kit-8, colony formation, and Transwell assays. Luciferase reporter assay and RNA-immunoprecipitation assay confirmed the target relationship between miR-5590-3p and MIR100HG or DCBLD2.

RESULTS

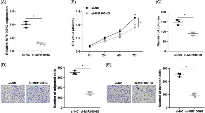
MIR100HG and DCBLD2 were highly expressed, while miR-5590-3p was lowly expressed in lung cancer tissues and cells. Silencing MIR100HG or upregulating miR-5590-3p impeded lung cancer cell proliferation, migration, and invasion. MIR100HG could up-regulate DCBLD2 by sponging miR-5590-3p. Downregulation of miR-5590-3p partly overturned the suppressive effect of silencing MIR100HG on lung cancer cell proliferation and metastasis, and overexpression of DCBLD2 also reversed the effect of overexpression of miR-5590-3p on lung cancer cell proliferation and metastasis.

CONCLUSION

LncRNA MIR100HG promotes lung cancer progression by targeting and negatively regulating DCBLD2 through binding with miR-5590-3p.

摘要

目的

本文旨在研究长链非编码 RNA(lncRNA)MIR100HG 通过调控 microRNA(miR)-5590-3p/DCBLD2 轴对肺癌细胞增殖和转移的影响。

方法

采用实时定量逆转录聚合酶链反应检测肺癌组织和细胞中 MIR100HG、miR-5590-3p 和 DCBLD2 的 RNA 水平,Western blot 检测蛋白水平。通过细胞计数试剂盒-8(CCK-8)、集落形成和 Transwell 实验检测 MIR100HG 或 miR-5590-3p 对肺癌细胞增殖、迁移和侵袭的影响。通过荧光素酶报告基因和 RNA-免疫沉淀实验验证 miR-5590-3p 与 MIR100HG 或 DCBLD2 的靶向关系。

结果

MIR100HG 和 DCBLD2 在肺癌组织和细胞中高表达,而 miR-5590-3p 低表达。沉默 MIR100HG 或上调 miR-5590-3p 抑制肺癌细胞增殖、迁移和侵袭。MIR100HG 可通过海绵吸附 miR-5590-3p 上调 DCBLD2。下调 miR-5590-3p 部分逆转了沉默 MIR100HG 对肺癌细胞增殖和转移的抑制作用,过表达 DCBLD2 也逆转了过表达 miR-5590-3p 对肺癌细胞增殖和转移的作用。

结论

lncRNA MIR100HG 通过与 miR-5590-3p 结合靶向并负调控 DCBLD2,促进肺癌的进展。

https://cdn.ncbi.nlm.nih.gov/pmc/blobs/813c/11007817/8bd2d2a6dc89/IID3-12-e1223-g004.jpg

文献AI研究员

20分钟写一篇综述,助力文献阅读效率提升50倍。

立即体验

用中文搜PubMed

大模型驱动的PubMed中文搜索引擎

马上搜索

文档翻译

学术文献翻译模型,支持多种主流文档格式。

立即体验