Suppr超能文献

巨噬细胞包裹的肿瘤簇通过产生局部免疫剥夺加剧肝癌侵袭和免疫治疗抵抗。

Macrophage-coated tumor cluster aggravates hepatoma invasion and immunotherapy resistance via generating local immune deprivation.

机构信息

Cancer Molecular Diagnostics Core, Tianjin Medical University Cancer Institute and Hospital, National Clinical Research Center for Cancer, Tianjin's Clinical Research Center for Cancer, Tianjin 300060, China; Key Laboratory of Cancer Immunology and Biotherapy, Tianjin 300060, China; Key Laboratory of Cancer Prevention and Therapy, Tianjin 300060, China; Department of Thyroid and Breast Surgery, Tianjin Union Medical Center, Tianjin 300121, China.

Cancer Molecular Diagnostics Core, Tianjin Medical University Cancer Institute and Hospital, National Clinical Research Center for Cancer, Tianjin's Clinical Research Center for Cancer, Tianjin 300060, China; Key Laboratory of Cancer Immunology and Biotherapy, Tianjin 300060, China; Key Laboratory of Cancer Prevention and Therapy, Tianjin 300060, China; Clinical Laboratory, TEDA International Cardiovascular Hospital, Tianjin 300457, China.

出版信息

Cell Rep Med. 2024 May 21;5(5):101505. doi: 10.1016/j.xcrm.2024.101505. Epub 2024 Apr 12.

Abstract

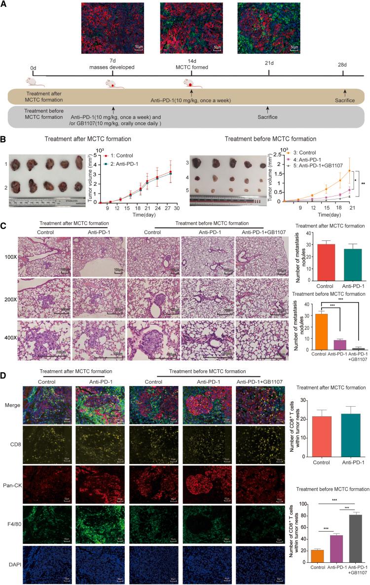
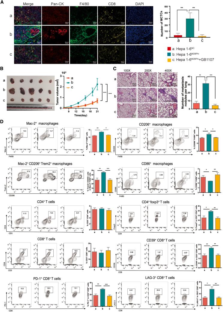
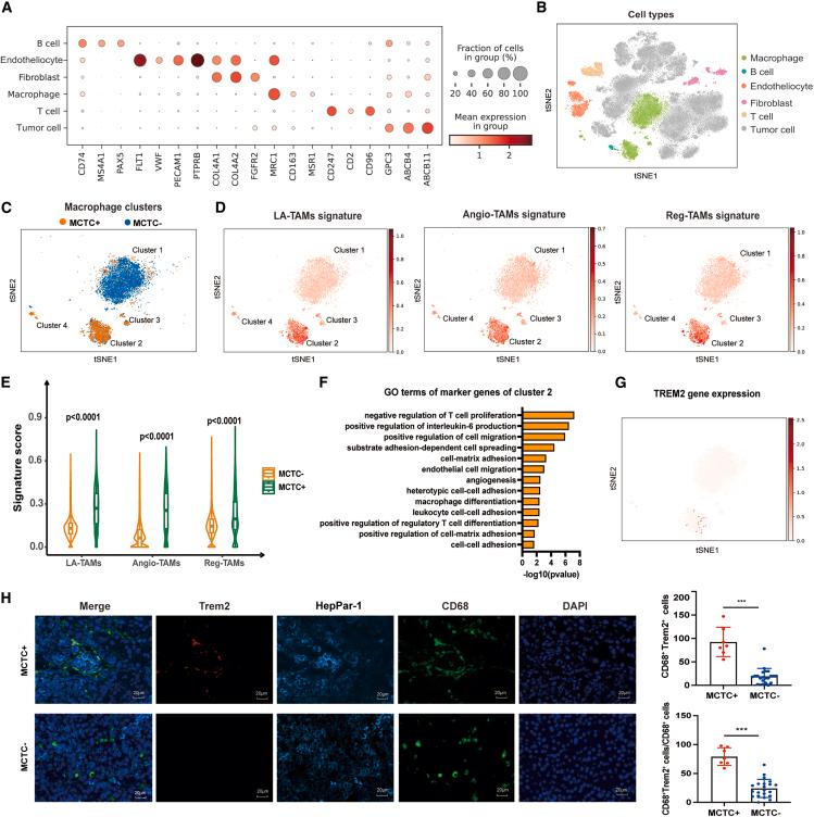
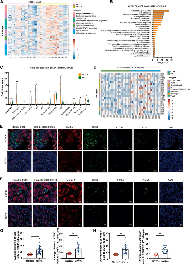
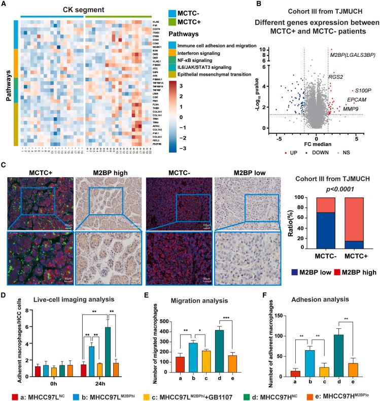
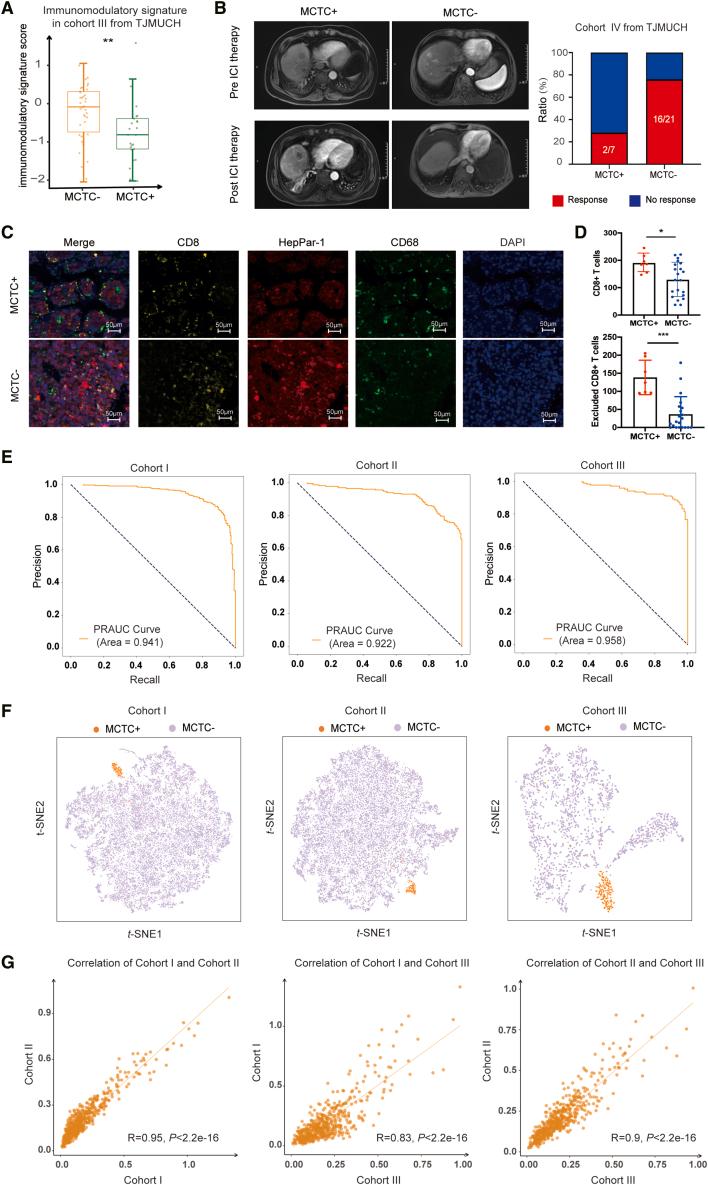
Immune checkpoint inhibitors (ICIs) represent a promising treatment for hepatocellular carcinoma (HCC) due to their capacity for abundant lymphocyte infiltration. However, some patients with HCC respond poorly to ICI therapy due to the presence of various immunosuppressive factors in the tumor microenvironment. Our research reveals that a macrophage-coated tumor cluster (MCTC) signifies a unique spatial structural organization in HCC correlating with diminished recurrence-free survival and overall survival in a total of 572 HCC cases from 3 internal cohorts and 2 independent external validation cohorts. Mechanistically, tumor-derived macrophage-associated lectin Mac-2 binding protein (M2BP) induces MCTC formation and traps immunocompetent cells at the edge of MCTCs to induce intratumoral cytotoxic T cell exclusion and local immune deprivation. Blocking M2BP with a Mac-2 antagonist might provide an effective approach to prevent MCTC formation, enhance T cell infiltration, and thereby improve the efficacy of ICI therapy in HCC.

摘要

免疫检查点抑制剂(ICIs)因其能够大量浸润淋巴细胞,因此成为治疗肝细胞癌(HCC)的一种有前途的治疗方法。然而,由于肿瘤微环境中存在各种免疫抑制因子,一些 HCC 患者对 ICI 治疗反应不佳。我们的研究表明,巨噬细胞包裹的肿瘤簇(MCTC)是 HCC 中一种独特的空间结构组织,与来自 3 个内部队列和 2 个独立外部验证队列的总共 572 例 HCC 病例的无复发生存率和总生存率降低相关。从机制上讲,肿瘤衍生的巨噬细胞相关凝集素 Mac-2 结合蛋白(M2BP)诱导 MCTC 的形成,并将免疫活性细胞困在 MCTC 的边缘,从而诱导肿瘤内细胞毒性 T 细胞排斥和局部免疫剥夺。用 Mac-2 拮抗剂阻断 M2BP 可能是一种有效的方法,可以防止 MCTC 形成,增强 T 细胞浸润,从而提高 HCC 中 ICI 治疗的疗效。

https://cdn.ncbi.nlm.nih.gov/pmc/blobs/70fd/11148514/1fcc33142323/fx1.jpg

文献AI研究员

20分钟写一篇综述,助力文献阅读效率提升50倍。

立即体验

用中文搜PubMed

大模型驱动的PubMed中文搜索引擎

马上搜索

文档翻译

学术文献翻译模型,支持多种主流文档格式。

立即体验