Suppr超能文献

SARS-CoV-2 感染后 24 个月个体的长新冠免疫失调改善。

Improvement of immune dysregulation in individuals with long COVID at 24-months following SARS-CoV-2 infection.

机构信息

The Kirby Institute, University of New South Wales, Sydney, NSW, Australia.

Garvan Institute for Medical research, Sydney, NSW, Australia.

出版信息

Nat Commun. 2024 Apr 17;15(1):3315. doi: 10.1038/s41467-024-47720-8.

Abstract

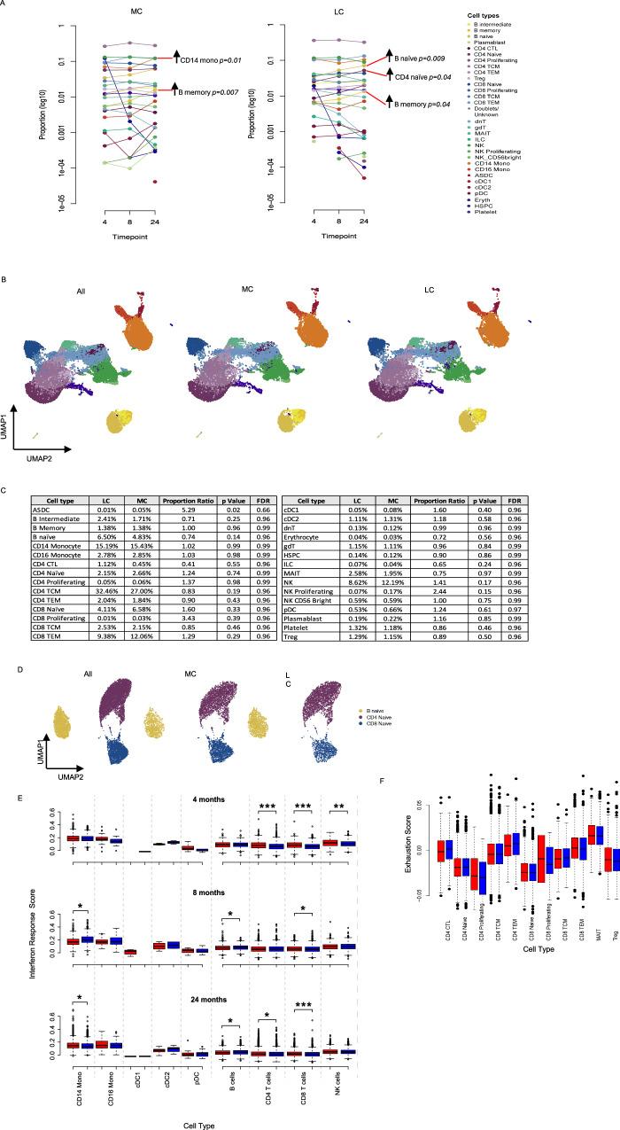
This study investigates the humoral and cellular immune responses and health-related quality of life measures in individuals with mild to moderate long COVID (LC) compared to age and gender matched recovered COVID-19 controls (MC) over 24 months. LC participants show elevated nucleocapsid IgG levels at 3 months, and higher neutralizing capacity up to 8 months post-infection. Increased spike-specific and nucleocapsid-specific CD4 T cells, PD-1, and TIM-3 expression on CD4 and CD8 T cells were observed at 3 and 8 months, but these differences do not persist at 24 months. Some LC participants had detectable IFN-γ and IFN-β, that was attributed to reinfection and antigen re-exposure. Single-cell RNA sequencing at the 24 month timepoint shows similar immune cell proportions and reconstitution of naïve T and B cell subsets in LC and MC. No significant differences in exhaustion scores or antigen-specific T cell clones are observed. These findings suggest resolution of immune activation in LC and return to comparable immune responses between LC and MC over time. Improvement in self-reported health-related quality of life at 24 months was also evident in the majority of LC (62%). PTX3, CRP levels and platelet count are associated with improvements in health-related quality of life.

摘要

本研究调查了轻度至中度长新冠(LC)个体与年龄和性别匹配的已康复 COVID-19 对照(MC)在 24 个月内的体液和细胞免疫反应以及与健康相关的生活质量测量。LC 参与者在 3 个月时显示出核衣壳 IgG 水平升高,并且在感染后 8 个月时具有更高的中和能力。在 3 个月和 8 个月时观察到 Spike 特异性和核衣壳特异性 CD4 T 细胞、PD-1 和 TIM-3 在 CD4 和 CD8 T 细胞上的表达增加,但这些差异在 24 个月时并不持续。一些 LC 参与者可检测到 IFN-γ 和 IFN-β,这归因于再感染和抗原再暴露。在 24 个月时的单细胞 RNA 测序显示 LC 和 MC 中免疫细胞比例相似,并且幼稚 T 和 B 细胞亚群得到重建。未观察到耗竭评分或抗原特异性 T 细胞克隆的显著差异。这些发现表明 LC 中的免疫激活得到解决,并且 LC 和 MC 之间的免疫反应随时间恢复到可比水平。在大多数 LC(62%)中,24 个月时自我报告的与健康相关的生活质量也得到了明显改善。PTX3、CRP 水平和血小板计数与健康相关的生活质量改善相关。

https://cdn.ncbi.nlm.nih.gov/pmc/blobs/4d2c/11024141/6388c7a54804/41467_2024_47720_Fig1_HTML.jpg

文献AI研究员

20分钟写一篇综述,助力文献阅读效率提升50倍。

立即体验

用中文搜PubMed

大模型驱动的PubMed中文搜索引擎

马上搜索

文档翻译

学术文献翻译模型,支持多种主流文档格式。

立即体验