Suppr超能文献

WRN 抑制剂 HRO761 在 MSI 癌症中具有合成致死性。

Discovery of WRN inhibitor HRO761 with synthetic lethality in MSI cancers.

机构信息

Novartis BioMedical Research, Basel, Switzerland.

Novartis Pharma AG, Basel, Switzerland.

出版信息

Nature. 2024 May;629(8011):443-449. doi: 10.1038/s41586-024-07350-y. Epub 2024 Apr 24.

Abstract

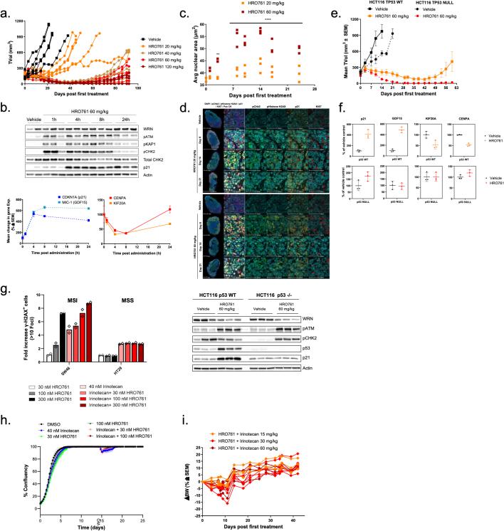
The Werner syndrome RecQ helicase WRN was identified as a synthetic lethal target in cancer cells with microsatellite instability (MSI) by several genetic screens. Despite advances in treatment with immune checkpoint inhibitors, there is an unmet need in the treatment of MSI cancers. Here we report the structural, biochemical, cellular and pharmacological characterization of the clinical-stage WRN helicase inhibitor HRO761, which was identified through an innovative hit-finding and lead-optimization strategy. HRO761 is a potent, selective, allosteric WRN inhibitor that binds at the interface of the D1 and D2 helicase domains, locking WRN in an inactive conformation. Pharmacological inhibition by HRO761 recapitulated the phenotype observed by WRN genetic suppression, leading to DNA damage and inhibition of tumour cell growth selectively in MSI cells in a p53-independent manner. Moreover, HRO761 led to WRN degradation in MSI cells but not in microsatellite-stable cells. Oral treatment with HRO761 resulted in dose-dependent in vivo DNA damage induction and tumour growth inhibition in MSI cell- and patient-derived xenograft models. These findings represent preclinical pharmacological validation of WRN as a therapeutic target in MSI cancers. A clinical trial with HRO761 (NCT05838768) is ongoing to assess the safety, tolerability and preliminary anti-tumour activity in patients with MSI colorectal cancer and other MSI solid tumours.

摘要

沃纳综合征 RecQ 解旋酶 WRN 被几种遗传筛选鉴定为具有微卫星不稳定 (MSI) 的癌症细胞的合成致死靶点。尽管免疫检查点抑制剂的治疗取得了进展,但在治疗 MSI 癌症方面仍存在未满足的需求。在这里,我们报告了临床阶段 WRN 解旋酶抑制剂 HRO761 的结构、生化、细胞和药理学特征,该抑制剂是通过创新的命中发现和先导优化策略确定的。HRO761 是一种有效的、选择性的、别构的 WRN 抑制剂,它结合在 D1 和 D2 解旋酶结构域的界面上,将 WRN 锁定在非活性构象中。HRO761 的药理学抑制作用重现了 WRN 遗传抑制观察到的表型,导致 DNA 损伤,并以 p53 非依赖性方式选择性抑制 MSI 细胞中的肿瘤细胞生长。此外,HRO761 导致 MSI 细胞中的 WRN 降解,但不在微卫星稳定细胞中。HRO761 的口服治疗导致 MSI 细胞和患者来源的异种移植模型中的体内 DNA 损伤诱导和肿瘤生长抑制呈剂量依赖性。这些发现代表了 WRN 作为 MSI 癌症治疗靶点的临床前药理学验证。正在进行一项 HRO761 的临床试验 (NCT05838768),以评估 MSI 结直肠癌和其他 MSI 实体瘤患者的安全性、耐受性和初步抗肿瘤活性。

https://cdn.ncbi.nlm.nih.gov/pmc/blobs/7f5c/11078746/4e37e0dd4a97/41586_2024_7350_Fig1_HTML.jpg

文献AI研究员

20分钟写一篇综述,助力文献阅读效率提升50倍。

立即体验

用中文搜PubMed

大模型驱动的PubMed中文搜索引擎

马上搜索

文档翻译

学术文献翻译模型,支持多种主流文档格式。

立即体验