Suppr超能文献

Werner 综合征解旋酶是微卫星不稳定高肿瘤细胞的选择性脆弱性。

Werner syndrome helicase is a selective vulnerability of microsatellite instability-high tumor cells.

机构信息

Boehringer Ingelheim RCV GmbH & Co KG, Vienna, Austria.

Research Institute of Molecular Pathology, Vienna, Austria.

出版信息

Elife. 2019 Mar 25;8:e43333. doi: 10.7554/eLife.43333.

Abstract

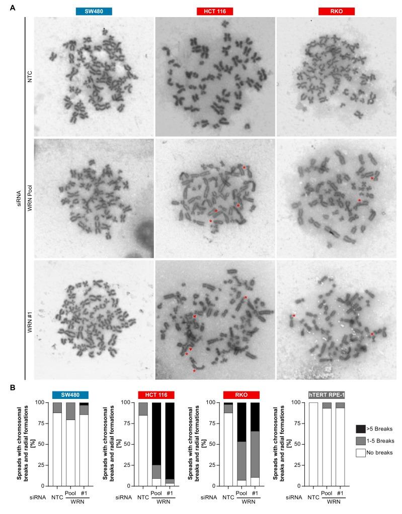
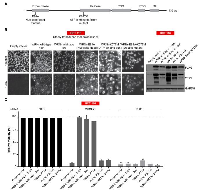
Targeted cancer therapy is based on exploiting selective dependencies of tumor cells. By leveraging recent functional screening data of cancer cell lines we identify Werner syndrome helicase (WRN) as a novel specific vulnerability of microsatellite instability-high (MSI-H) cancer cells. MSI, caused by defective mismatch repair (MMR), occurs frequently in colorectal, endometrial and gastric cancers. We demonstrate that WRN inactivation selectively impairs the viability of MSI-H but not microsatellite stable (MSS) colorectal and endometrial cancer cell lines. In MSI-H cells, WRN loss results in severe genome integrity defects. ATP-binding deficient variants of WRN fail to rescue the viability phenotype of WRN-depleted MSI-H cancer cells. Reconstitution and depletion studies indicate that WRN dependence is not attributable to acute loss of MMR gene function but might arise during sustained MMR-deficiency. Our study suggests that pharmacological inhibition of WRN helicase function represents an opportunity to develop a novel targeted therapy for MSI-H cancers.

摘要

靶向癌症治疗基于利用肿瘤细胞的选择性依赖性。通过利用最近的癌症细胞系功能筛选数据,我们确定 Werner 综合征解旋酶 (WRN) 是微卫星不稳定高 (MSI-H) 癌症细胞的一种新的特异性脆弱性。由错配修复 (MMR) 缺陷引起的 MSI 经常发生在结直肠癌、子宫内膜癌和胃癌中。我们证明 WRN 失活选择性地损害了 MSI-H 但不损害微卫星稳定 (MSS) 的结直肠和子宫内膜癌细胞系的活力。在 MSI-H 细胞中,WRN 缺失导致严重的基因组完整性缺陷。WRN 的 ATP 结合缺陷变体不能挽救 WRN 耗尽的 MSI-H 癌症细胞的活力表型。重建和耗尽研究表明,WRN 的依赖性不是归因于 MMR 基因功能的急性丧失,而是可能在持续的 MMR 缺陷期间出现。我们的研究表明,WRN 解旋酶功能的药理学抑制可能为 MSI-H 癌症提供一种新的靶向治疗机会。

https://cdn.ncbi.nlm.nih.gov/pmc/blobs/c8eb/6435321/28dd17b36706/elife-43333-fig1.jpg

文献AI研究员

20分钟写一篇综述,助力文献阅读效率提升50倍。

立即体验

用中文搜PubMed

大模型驱动的PubMed中文搜索引擎

马上搜索

文档翻译

学术文献翻译模型,支持多种主流文档格式。

立即体验