Suppr超能文献

新型FOXM1抑制剂STL001使人类癌症对多种癌症疗法敏感。

Novel FOXM1 inhibitor STL001 sensitizes human cancers to a broad-spectrum of cancer therapies.

作者信息

Raghuwanshi Sanjeev, Zhang Xu, Arbieva Zarema, Khan Irum, Mohammed Hisham, Wang Z, Domling Alexander, Camacho Carlos Jaime, Gartel Andrei L

机构信息

University of Illinois at Chicago, Department of Medicine, Chicago, IL, USA.

Northwestern University, Chicago, IL, USA.

出版信息

Cell Death Discov. 2024 May 2;10(1):211. doi: 10.1038/s41420-024-01929-0.

Abstract

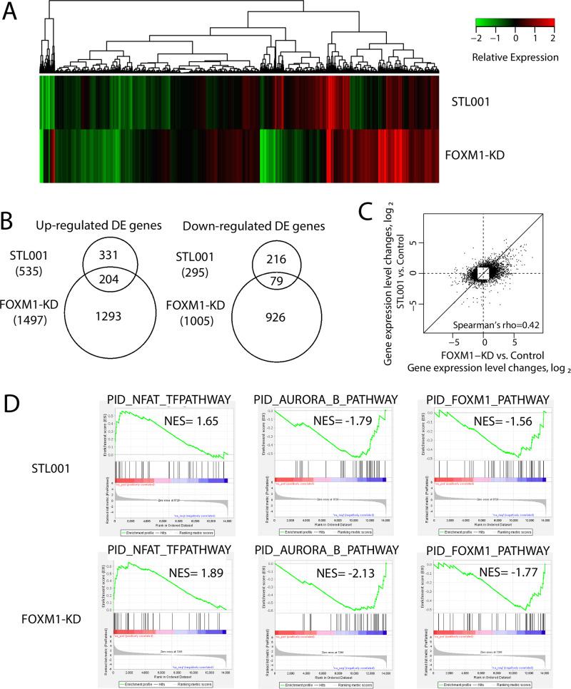
Forkhead box protein M1 (FOXM1) is often overexpressed in human cancers and strongly associated with therapy resistance and less good patient survival. The chemotherapy options for patients with the most aggressive types of solid cancers remain very limited because of the acquired drug resistance, making the therapy less effective. NPM1 mutation through the inactivation of FOXM1 via FOXM1 relocalization to the cytoplasm confers more favorable treatment outcomes for AML patients, confirming FOXM1 as a crucial target to overcome drug resistance. Pharmacological inhibition of FOXM1 could be a promising approach to sensitize therapy-resistant cancers. Here, we explore a novel FOXM1 inhibitor STL001, a first-generation modification drug of our previously reported FOXM1 inhibitor STL427944. STL001 preserves the mode of action of the STL427944; however, STL001 is up to 50 times more efficient in reducing FOXM1 activity in a variety of solid cancers. The most conventional cancer therapies studied here induce FOXM1 overexpression in solid cancers. The therapy-induced FOXM1 overexpression may explain the failure or reduced efficacy of these drugs in cancer patients. Interestingly, STL001 increased the sensitivity of cancer cells to conventional cancer therapies by suppressing both the high-endogenous and drug-induced FOXM1. Notably, STL001 does not provide further sensitization to FOXM1-KD cancer cells, suggesting that the sensitization effect is conveyed specifically through FOXM1 suppression. RNA-seq and gene set enrichment studies revealed prominent suppression of FOXM1-dependent pathways and gene ontologies. Also, gene regulation by STL001 showed extensive overlap with FOXM1-KD, suggesting a high selectivity of STL001 toward the FOXM1 regulatory network. A completely new activity of FOXM1, mediated through steroid/cholesterol biosynthetic process and protein secretion in cancer cells was also detected. Collectively, STL001 offers intriguing translational opportunities as combination therapies targeting FOXM1 activity in a variety of human cancers driven by FOXM1.

摘要

叉头框蛋白M1(FOXM1)在人类癌症中常过度表达,且与治疗耐药性及患者较差的生存率密切相关。由于获得性耐药,侵袭性最强的实体癌患者的化疗选择仍然非常有限,导致治疗效果不佳。通过使FOXM1重新定位到细胞质从而使其失活的NPM1突变,为急性髓系白血病(AML)患者带来了更有利的治疗结果,证实FOXM1是克服耐药性的关键靶点。对FOXM1进行药理学抑制可能是使耐药癌症敏感化的一种有前景的方法。在此,我们探索了一种新型FOXM1抑制剂STL001,它是我们之前报道的FOXM1抑制剂STL427944的第一代改良药物。STL001保留了STL427944的作用模式;然而,在降低多种实体癌中FOXM1活性方面,STL001的效率高达50倍。这里研究的最传统的癌症疗法会在实体癌中诱导FOXM1过度表达。治疗诱导的FOXM1过度表达可能解释了这些药物在癌症患者中失效或疗效降低的原因。有趣的是,STL001通过抑制内源性高水平和药物诱导的FOXM1,增加了癌细胞对传统癌症疗法的敏感性。值得注意的是,STL001对FOXM1基因敲除(KD)的癌细胞没有进一步的增敏作用,这表明增敏作用是通过特异性抑制FOXM1来实现的。RNA测序(RNA-seq)和基因集富集研究揭示了对FOXM1依赖性通路和基因本体的显著抑制。此外,STL001的基因调控显示出与FOXM1-KD有广泛重叠,表明STL001对FOXM1调控网络具有高度选择性。还检测到了FOXM1一种全新的活性,它通过癌细胞中的类固醇/胆固醇生物合成过程和蛋白质分泌介导。总的来说,作为针对由FOXM1驱动的多种人类癌症中FOXM1活性的联合疗法,STL001提供了引人关注的转化机会。

https://cdn.ncbi.nlm.nih.gov/pmc/blobs/351a/11066125/244b2933d9e5/41420_2024_1929_Fig1_HTML.jpg

文献AI研究员

20分钟写一篇综述,助力文献阅读效率提升50倍。

立即体验

用中文搜PubMed

大模型驱动的PubMed中文搜索引擎

马上搜索

文档翻译

学术文献翻译模型,支持多种主流文档格式。

立即体验