Suppr超能文献

不同突变对 Kelch13 蛋白水平、抗逆转录病毒治疗(ART)耐药性和寄生虫适应性成本的影响。

Impact of different mutations on Kelch13 protein levels, ART resistance, and fitness cost in parasites.

机构信息

Malaria Cell Biology, Molecular Biology and Immunology, Bernhard Nocht Institute for Tropical Medicine, Hamburg, Germany.

Infectious Disease Epidemiology Department, Epidemiology and Diagnostics, Bernhard Nocht Institute for Tropical Medicine, Hamburg, Germany.

出版信息

mBio. 2024 Jun 12;15(6):e0198123. doi: 10.1128/mbio.01981-23. Epub 2024 May 3.

Abstract

UNLABELLED

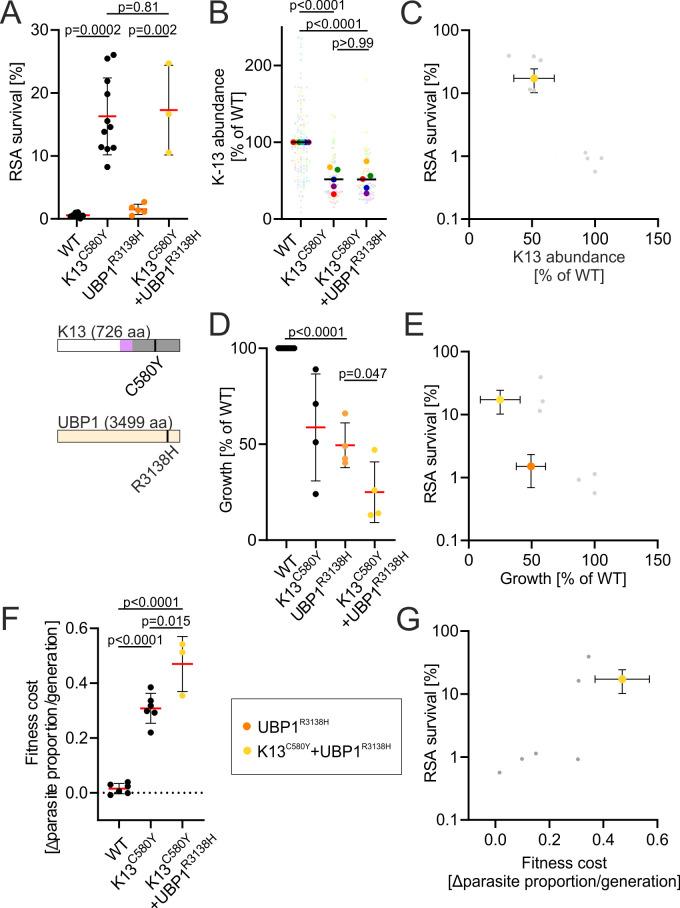
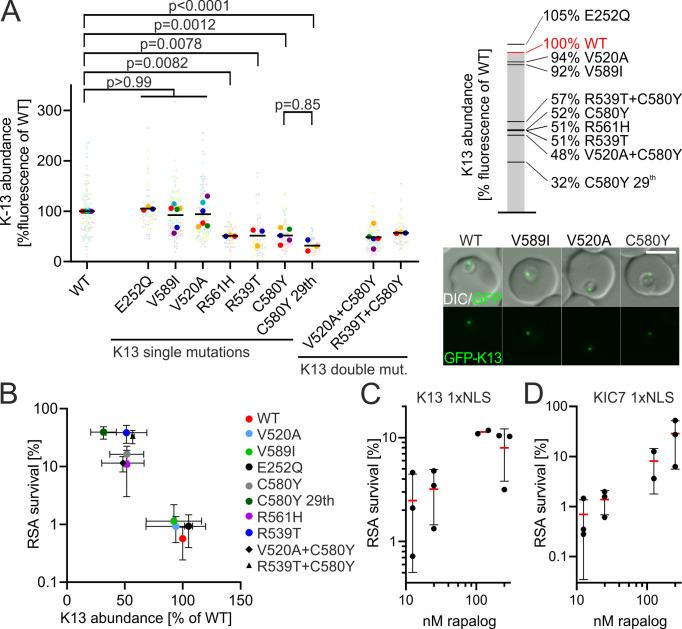
Reduced susceptibility to ART, the first-line treatment against malaria, is common in South East Asia (SEA). It is associated with point mutations, mostly in () but also in other genes, like . K13 and its compartment neighbors (KICs), including UBP1, are involved in endocytosis of host cell cytosol. We tested 135 mutations in KICs but none conferred ART resistance. Double mutations of C580Y with R539T or C580Y with R3138H, did also not increase resistance. In contrast, C580Y parasites subjected to consecutive RSAs did, but the sequence was not altered. Using isogenic parasites with different mutations, we found correlations between K13 protein amount, resistance, and fitness cost. Titration of K13 and KIC7 indicated that the cellular levels of these proteins determined resistance through the rate of endocytosis. While fitness cost of mutations correlated with ART resistance, R3138H caused a disproportionately higher fitness cost.

IMPORTANCE

Parasites with lowered sensitivity to artemisinin-based drugs are becoming widespread. However, even in these "resistant" parasites not all parasites survive treatment. We found that the proportion of surviving parasites correlates with the fitness cost of resistance-inducing mutations which might indicate that the growth disadvantages prevents resistance levels where all parasites survive treatment. We also found that combining two common resistance mutations did not increase resistance levels. However, selection through repeated ART-exposure did, even-though the known resistance genes, including , were not further altered, suggesting other causes of increased resistance. We also observed a disproportionally high fitness cost of a resistance mutation in resistance gene . Such high fitness costs may explain why mutations in and other genes functioning in the same pathway as are rare. This highlights that mutations are unique in their ability to cause resistance at a comparably low fitness cost.

摘要

未加标签

在东南亚(SEA),对抗疟疾的一线治疗药物 ART 的敏感性降低很常见。它与点突变有关,主要发生在 () 中,但也发生在其他基因中,如 。K13 及其隔室邻居(KICs),包括 UBP1,参与宿主细胞质的内吞作用。我们测试了 KICs 中的 135 种突变,但没有一种导致 ART 耐药性。C580Y 与 R539T 或 C580Y 与 R3138H 的双重突变也没有增加耐药性。相比之下,经过连续 RSAs 的 C580Y 寄生虫确实如此,但 序列未改变。使用具有不同 突变的同源寄生虫,我们发现 K13 蛋白量、耐药性和适应性成本之间存在相关性。K13 和 KIC7 的滴定表明,这些蛋白质的细胞水平通过内吞作用的速率决定耐药性。虽然 突变的适应性成本与 ART 耐药性相关,但 R3138H 导致的适应性成本不成比例地更高。

重要性

对基于青蒿素的药物敏感性降低的寄生虫正在广泛传播。然而,即使在这些“耐药”寄生虫中,并非所有寄生虫都能在治疗后存活。我们发现,存活的寄生虫比例与耐药诱导突变的适应性成本相关,这可能表明生长劣势阻止了所有寄生虫在治疗后都能存活的耐药水平。我们还发现,两种常见的耐药突变组合不会增加耐药水平。然而,通过重复 ART 暴露进行选择确实会增加,即使包括 在内的已知耐药基因没有进一步改变,这表明存在其他增加耐药性的原因。我们还观察到耐药基因 中的一个耐药突变的适应性成本异常高。这种高适应性成本可能解释了为什么 和其他在与 相同途径中起作用的基因中的突变很少见。这突出表明 突变在造成耐药性的同时具有相对较低的适应性成本。

https://cdn.ncbi.nlm.nih.gov/pmc/blobs/e239/11237660/a27ae3ec10ad/mbio.01981-23.f001.jpg

文献AI研究员

20分钟写一篇综述,助力文献阅读效率提升50倍。

立即体验

用中文搜PubMed

大模型驱动的PubMed中文搜索引擎

马上搜索

文档翻译

学术文献翻译模型,支持多种主流文档格式。

立即体验