Suppr超能文献

在新冠疫情后英国链球菌急剧上升期间,M1 型在英国迅速扩张和国际传播。

Rapid expansion and international spread of M1 in the post-pandemic UK upsurge of Streptococcus pyogenes.

机构信息

Department of Infectious Disease, Imperial College London, London, UK.

Centre for Bacterial Resistance Biology, Imperial College London, London, UK.

出版信息

Nat Commun. 2024 May 10;15(1):3916. doi: 10.1038/s41467-024-47929-7.

Abstract

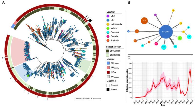
The UK observed a marked increase in scarlet fever and invasive group A streptococcal infection in 2022 with severe outcomes in children and similar trends worldwide. Here we report lineage M1 to be the dominant source of invasive infections in this upsurge. Compared with ancestral M1 strains, invasive M1 strains exhibit reduced genomic diversity and fewer mutations in two-component regulator genes covRS. The emergence of M1 is dated to 2008. Following a bottleneck coinciding with the COVID-19 pandemic, three emergent M1 clades underwent rapid nationwide expansion, despite lack of detection in previous years. All M1 isolates thus-far sequenced globally have a phylogenetic origin in the UK, with dispersal of the new clades in Europe. While waning immunity may promote streptococcal epidemics, the genetic features of M1 point to a fitness advantage in pathogenicity, and a striking ability to persist through population bottlenecks.

摘要

2022 年,英国观察到猩红热和侵袭性 A 组链球菌感染显著增加,儿童出现严重后果,全球也呈现类似趋势。在这里,我们报告 M1 谱系是此次疫情中侵袭性感染的主要来源。与祖先进化的 M1 菌株相比,侵袭性 M1 菌株在双组分调控基因 covRS 中表现出基因组多样性降低和较少的突变。M1 的出现可以追溯到 2008 年。在与 COVID-19 大流行同时发生的瓶颈之后,尽管前几年没有检测到,但三个新兴的 M1 分支迅速在全国范围内扩张。迄今为止在全球范围内测序的所有 M1 分离株都起源于英国,在欧洲传播新的分支。虽然免疫力下降可能会促进链球菌流行,但 M1 的遗传特征表明其在致病性方面具有优势,并且具有通过人群瓶颈持续存在的惊人能力。

https://cdn.ncbi.nlm.nih.gov/pmc/blobs/8dff/11087535/06428ede99ca/41467_2024_47929_Fig1_HTML.jpg

文献AI研究员

20分钟写一篇综述,助力文献阅读效率提升50倍。

立即体验

用中文搜PubMed

大模型驱动的PubMed中文搜索引擎

马上搜索

文档翻译

学术文献翻译模型,支持多种主流文档格式。

立即体验