Suppr超能文献

非小细胞肺癌中谷胱甘肽分解代谢通过半胱氨酸饥饿来维持线粒体呼吸功能。

Mitochondrial respiratory function is preserved under cysteine starvation via glutathione catabolism in NSCLC.

机构信息

Department of Metabolism & Physiology, Moffitt Cancer Center, Tampa, FL, USA.

出版信息

Nat Commun. 2024 May 18;15(1):4244. doi: 10.1038/s41467-024-48695-2.

Abstract

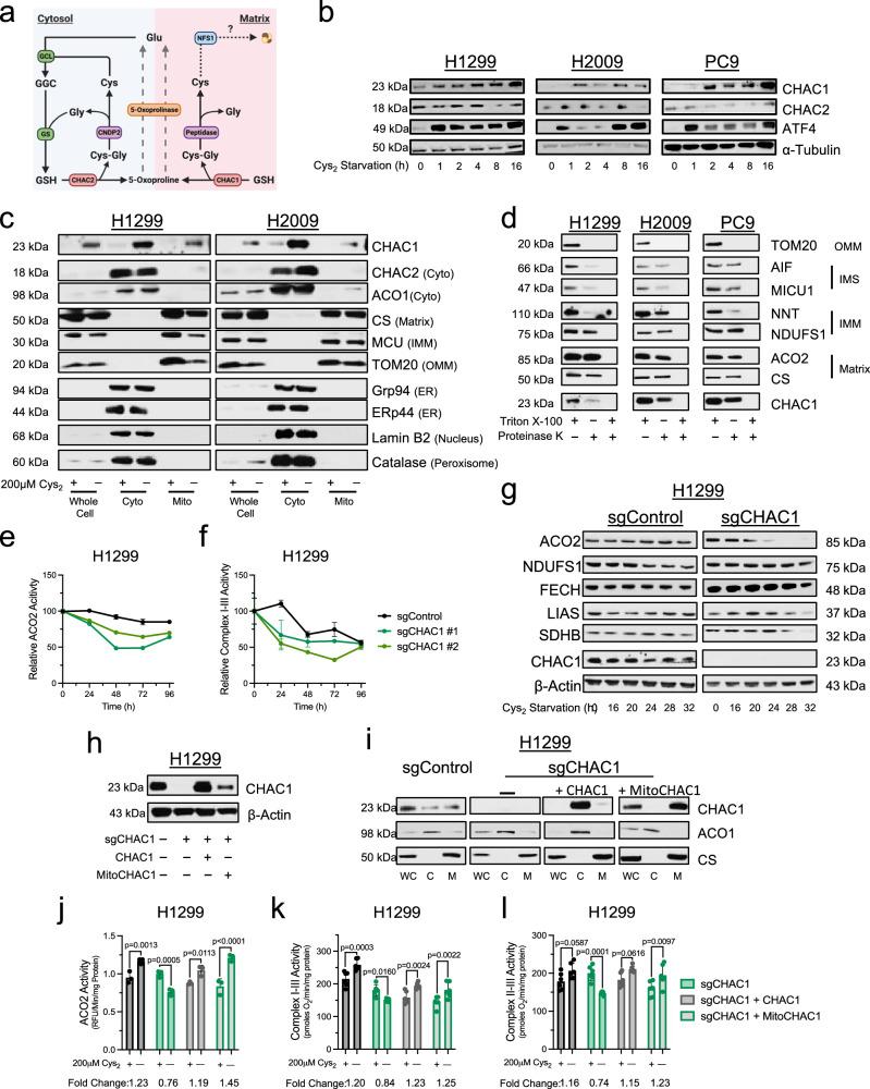
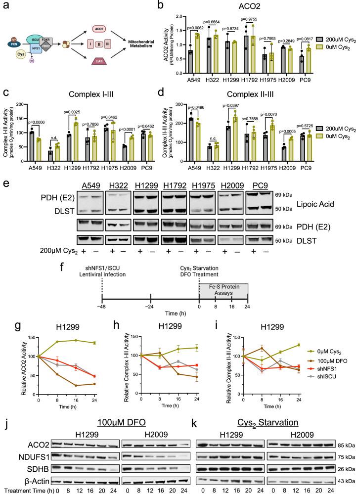
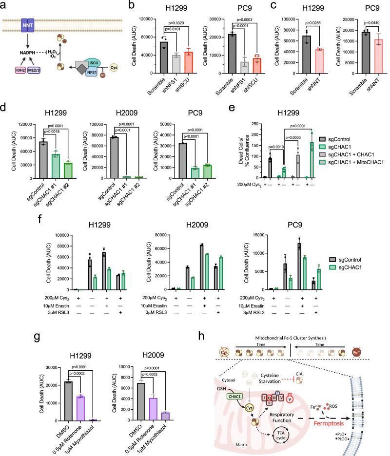
Cysteine metabolism occurs across cellular compartments to support diverse biological functions and prevent the induction of ferroptosis. Though the disruption of cytosolic cysteine metabolism is implicated in this form of cell death, it is unknown whether the substantial cysteine metabolism resident within the mitochondria is similarly pertinent to ferroptosis. Here, we show that despite the rapid depletion of intracellular cysteine upon loss of extracellular cystine, cysteine-dependent synthesis of Fe-S clusters persists in the mitochondria of lung cancer cells. This promotes a retention of respiratory function and a maintenance of the mitochondrial redox state. Under these limiting conditions, we find that glutathione catabolism by CHAC1 supports the mitochondrial cysteine pool to sustain the function of the Fe-S proteins critical to oxidative metabolism. We find that disrupting Fe-S cluster synthesis under cysteine restriction protects against the induction of ferroptosis, suggesting that the preservation of mitochondrial function is antagonistic to survival under starved conditions. Overall, our findings implicate mitochondrial cysteine metabolism in the induction of ferroptosis and reveal a mechanism of mitochondrial resilience in response to nutrient stress.

摘要

半胱氨酸代谢发生在细胞区室之间,以支持多种生物功能并防止铁死亡的诱导。虽然细胞溶质半胱氨酸代谢的破坏与这种细胞死亡形式有关,但尚不清楚驻留在线粒体中的大量半胱氨酸代谢是否同样与铁死亡有关。在这里,我们表明,尽管在细胞外胱氨酸丧失后细胞内半胱氨酸迅速耗尽,但肺癌细胞中线粒体中仍存在依赖半胱氨酸的 Fe-S 簇合成。这促进了呼吸功能的保留和线粒体氧化还原状态的维持。在这些限制条件下,我们发现 CHAC1 对谷胱甘肽的分解代谢支持线粒体半胱氨酸池,以维持对氧化代谢至关重要的 Fe-S 蛋白的功能。我们发现,在半胱氨酸限制下破坏 Fe-S 簇合成可以防止铁死亡的诱导,这表明在饥饿条件下,线粒体功能的保存与存活是拮抗的。总的来说,我们的研究结果表明线粒体半胱氨酸代谢参与了铁死亡的诱导,并揭示了线粒体对营养压力的响应的一种弹性机制。

https://cdn.ncbi.nlm.nih.gov/pmc/blobs/9a0c/11102494/1e88ec7db51c/41467_2024_48695_Fig1_HTML.jpg

文献AI研究员

20分钟写一篇综述,助力文献阅读效率提升50倍。

立即体验

用中文搜PubMed

大模型驱动的PubMed中文搜索引擎

马上搜索

文档翻译

学术文献翻译模型,支持多种主流文档格式。

立即体验