Suppr超能文献

Zeste 同源物 2 的肿瘤内在增强子控制三阴性乳腺癌模型中的免疫细胞浸润、肿瘤生长和肺转移。

Tumor-Intrinsic Enhancer of Zeste Homolog 2 Controls Immune Cell Infiltration, Tumor Growth, and Lung Metastasis in a Triple-Negative Breast Cancer Model.

机构信息

Department of Pediatrics, Emory University School of Medicine, Atlanta, GA 30322, USA.

Department of Pathology & Laboratory Medicine, Emory University School of Medicine, Atlanta, GA 30322, USA.

出版信息

Int J Mol Sci. 2024 May 15;25(10):5392. doi: 10.3390/ijms25105392.

Abstract

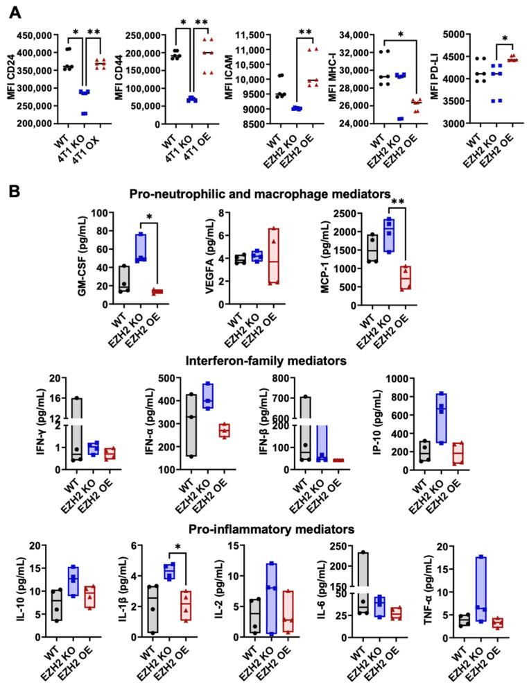
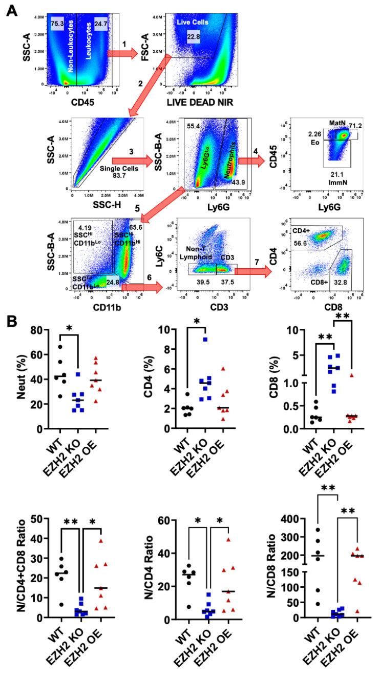
Triple-negative breast cancer (TNBC) is an aggressive and highly metastatic type of tumor. TNBC is often enriched in tumor-infiltrating neutrophils (TINs), which support cancer growth in part by counteracting tumor-infiltrating lymphocytes (TILs). Prior studies identified the enhancer of zeste homolog 2 (EZH2) as a pro-tumor methyltransferase in primary and metastatic TNBCs. We hypothesized that EZH2 inhibition in TNBC cells per se would exert antitumor activity by altering the tumor immune microenvironment. To test this hypothesis, we used CRISPR to generate gene knockout (KO) and overexpressing (OE) lines from parent (wild-type-WT) 4T1 cells, an established murine TNBC model, resulting in EZH2 protein KO and OE, respectively. In vitro, EZH2 KO and OE cells showed early, transient changes in replicative capacity and invasiveness, and marked changes in surface marker profile and cytokine/chemokine secretion compared to WT cells. In vivo, EZH2 KO cells showed significantly reduced primary tumor growth and a 10-fold decrease in lung metastasis compared to WT cells, while EZH2 OE cells were unchanged. Compared to WT tumors, TIN:TIL ratios were greatly reduced in EZH2 KO tumors but unchanged in EZH2 OE tumors. Thus, EZH2 is key to 4T1 aggressiveness as its tumor-intrinsic knockout alters their in vitro secretome and in vivo primary tumor growth, TIN/TIL poise, and metastasis.

摘要

三阴性乳腺癌(TNBC)是一种侵袭性和高度转移性的肿瘤。TNBC 中常常富含肿瘤浸润中性粒细胞(TINs),这些细胞通过抵消肿瘤浸润淋巴细胞(TILs)在一定程度上支持癌症生长。先前的研究确定了增强子的锌指蛋白 2(EZH2)是原发性和转移性 TNBC 中的促肿瘤甲基转移酶。我们假设 TNBC 细胞中的 EZH2 抑制本身通过改变肿瘤免疫微环境发挥抗肿瘤活性。为了验证这一假设,我们使用 CRISPR 从亲本(野生型-WT)4T1 细胞中产生基因敲除(KO)和过表达(OE)系,4T1 细胞是一种已建立的鼠类 TNBC 模型,分别导致 EZH2 蛋白 KO 和 OE。在体外,与 WT 细胞相比,EZH2 KO 和 OE 细胞的复制能力和侵袭性出现早期、短暂的变化,表面标志物特征和细胞因子/趋化因子分泌发生显著变化。在体内,与 WT 细胞相比,EZH2 KO 细胞的原发性肿瘤生长显著减少,肺转移减少了 10 倍,而 EZH2 OE 细胞则没有变化。与 WT 肿瘤相比,EZH2 KO 肿瘤中的 TIN:TIL 比值大大降低,但 EZH2 OE 肿瘤中的 TIN:TIL 比值不变。因此,EZH2 是 4T1 侵袭性的关键,因为其肿瘤内在的敲除改变了它们的体外分泌组和体内原发性肿瘤生长、TIN/TIL 平衡和转移。

https://cdn.ncbi.nlm.nih.gov/pmc/blobs/e5f3/11121204/51501939b170/ijms-25-05392-g001.jpg

文献AI研究员

20分钟写一篇综述,助力文献阅读效率提升50倍。

立即体验

用中文搜PubMed

大模型驱动的PubMed中文搜索引擎

马上搜索

文档翻译

学术文献翻译模型,支持多种主流文档格式。

立即体验