Suppr超能文献

铜绿假单胞菌通过 Kdp 操纵子感知和响应上皮细胞钾离子流,以促进生物膜的形成。

Pseudomonas aeruginosa senses and responds to epithelial potassium flux via Kdp operon to promote biofilm.

机构信息

Department of Microbiology and Molecular Genetics, University of Pittsburgh School of Medicine, Pittsburgh, Pennsylvania, United State of America.

Division of Infectious Disease, Department of Pediatrics, University of Pittsburgh School of Medicine, Pittsburgh, Pennsylvania, United States of America.

出版信息

PLoS Pathog. 2024 May 31;20(5):e1011453. doi: 10.1371/journal.ppat.1011453. eCollection 2024 May.

Abstract

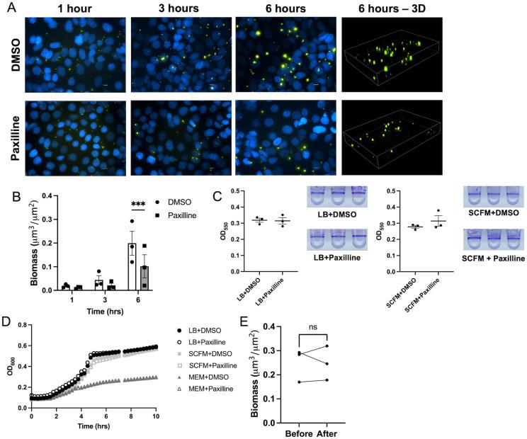
Mucosa-associated biofilms are associated with many human disease states, but the host mechanisms promoting biofilm remain unclear. In chronic respiratory diseases like cystic fibrosis (CF), Pseudomonas aeruginosa establishes chronic infection through biofilm formation. P. aeruginosa can be attracted to interspecies biofilms through potassium currents emanating from the biofilms. We hypothesized that P. aeruginosa could, similarly, sense and respond to the potassium efflux from human airway epithelial cells (AECs) to promote biofilm. Using respiratory epithelial co-culture biofilm imaging assays of P. aeruginosa grown in association with CF bronchial epithelial cells (CFBE41o-), we found that P. aeruginosa biofilm was increased by potassium efflux from AECs, as examined by potentiating large conductance potassium channel, BKCa (NS19504) potassium efflux. This phenotype is driven by increased bacterial attachment and increased coalescence of bacteria into aggregates. Conversely, biofilm formation was reduced when AECs were treated with a BKCa blocker (paxilline). Using an agar-based macroscopic chemotaxis assay, we determined that P. aeruginosa chemotaxes toward potassium and screened transposon mutants to discover that disruption of the high-sensitivity potassium transporter, KdpFABC, and the two-component potassium sensing system, KdpDE, reduces P. aeruginosa potassium chemotaxis. In respiratory epithelial co-culture biofilm imaging assays, a KdpFABCDE deficient P. aeruginosa strain demonstrated reduced biofilm growth in association with AECs while maintaining biofilm formation on abiotic surfaces. Furthermore, we determined that the Kdp operon is expressed in vivo in people with CF and the genes are conserved in CF isolates. Collectively, these data suggest that P. aeruginosa biofilm formation can be increased by attracting bacteria to the mucosal surface and enhancing coalescence into microcolonies through aberrant AEC potassium efflux sensed by the KdpFABCDE system. These findings suggest host electrochemical signaling can enhance biofilm, a novel host-pathogen interaction, and potassium flux could be a therapeutic target to prevent chronic infections in diseases with mucosa-associated biofilms, like CF.

摘要

黏膜相关生物膜与许多人类疾病状态有关,但促进生物膜形成的宿主机制尚不清楚。在囊性纤维化(CF)等慢性呼吸道疾病中,铜绿假单胞菌通过生物膜形成建立慢性感染。铜绿假单胞菌可以通过生物膜发出的钾电流被吸引到种间生物膜中。我们假设铜绿假单胞菌可以类似地感知并响应人呼吸道上皮细胞(AEC)的钾外流,以促进生物膜形成。我们使用铜绿假单胞菌与 CF 支气管上皮细胞(CFBE41o-)共培养的呼吸上皮共培养生物膜成像测定法,发现 AEC 钾外流可增强大电导钾通道(BKCa)(NS19504)钾外流,从而增加铜绿假单胞菌生物膜。这种表型是由细菌附着增加和细菌聚集成聚集体增加驱动的。相反,当 AEC 用 BKCa 阻断剂(paxilline)处理时,生物膜形成减少。使用基于琼脂的宏观趋化性测定法,我们确定铜绿假单胞菌向钾趋化,并筛选转座子突变体以发现破坏高灵敏度钾转运体 KdpFABC 和双组分钾感应系统 KdpDE 会降低铜绿假单胞菌的钾趋化性。在呼吸上皮共培养生物膜成像测定法中,KdpFABCDE 缺陷型铜绿假单胞菌菌株在与 AEC 相关联时表现出生物膜生长减少,同时保持在非生物表面上的生物膜形成。此外,我们确定 Kdp 操纵子在 CF 患者体内表达,并且基因在 CF 分离株中保守。总之,这些数据表明,通过吸引细菌到黏膜表面并通过异常的 AEC 钾外流增强聚合并合并成微菌落,铜绿假单胞菌生物膜形成可以增加,这是一种新的宿主-病原体相互作用,钾通量可能是预防 CF 等与黏膜相关生物膜疾病中慢性感染的治疗靶标。

https://cdn.ncbi.nlm.nih.gov/pmc/blobs/6972/11168685/c4b7a0000546/ppat.1011453.g001.jpg

文献AI研究员

20分钟写一篇综述,助力文献阅读效率提升50倍。

立即体验

用中文搜PubMed

大模型驱动的PubMed中文搜索引擎

马上搜索

文档翻译

学术文献翻译模型,支持多种主流文档格式。

立即体验